黄土地区高速公路隧道洞口滑坡变形机理分析

倪向龙1,2,龙建辉1,张玲玲1

(1.太原理工大学 矿业工程学院,山西 太原 030024;2.中国建筑西南勘察设计研究院有限公司,四川 成都 610051)

摘 要:黄土地区修建高速公路隧道时,时常会遇到由于隧道洞口的施工造成上覆黄土发生蠕滑,使隧道因滑坡滑动而产生变形、开裂等病害,造成隧道无法正常运行。基于上述问题,通过收集黄土地区已发生的隧道洞口滑坡资料,选取6组典型案例分析该类型滑坡的诱发因素与形成条件,结合地质结构模型对隧道洞口滑坡的变形发展过程和运动特征进行了理论分析,并利用数值模拟方法研究隧道洞口开挖对上覆黄土的影响规律,确定隧道在滑坡体中的受力模式,结合典型工程实例对该规律进行验证。研究结果表明:黄土地区隧道洞口滑坡多发生于黄土塬梁地区,坡脚常有冲沟存在,滑坡体主要为第四系风积黄土与马兰黄土,其中人工扰动与降雨入渗为滑坡主要诱发因素。诱发机理为隧道施工坡脚出现邻空面,坡体内部开挖,造成坡体应力重分布,同时坡体在降雨条件下降低了岩土体的力学性质。根据诱发原因,滑坡的破坏机理与形成过程分为4个阶段:隧道开挖应力调整、蠕滑剪切与拉裂、变形加速阶段和坡体失稳。有限元数值模拟案例也很好地反映了滑坡体内的变形场、应力场及破坏区分布,且隧道与滑坡的空间位置关系控制滑坡的性质和规模,研究结果可为后续类似的隧道洞口滑坡提供实践经验与理论指导。

关键词:黄土地区;隧道洞口;滑坡;滑移特征;变形规律

0 引 言

近年来,黄土地区随着城市建设的逐步加深,高速公路的建设也在向山区不断拓展。在山区修建高速公路时常需要在坡体内开挖隧道,而在隧道施工过程中容易发生滑坡等地质灾害,隧道因坡体滑动而产生变形、开裂等病害,严重威胁到工程的建设及运营安全[1-3]

针对隧道开挖诱发滑坡的变形机理与治理措施,国内外学者进行了大量的研究。吴红刚等[4]根据隧道与滑动面的空间位置关系,将隧道-滑坡体系划分为平行、正交和斜交3大体系类型,并通过工程实例验证了3种模式的受力机制。王国欣等[5]通过利用数值模拟与实际的监测数据分析了某隧道洞口滑坡的变形机制。张伟等[6]在分析隧道洞口滑坡的形成条件的基础上,使用数值模拟的方法探讨了隧道上方围岩的变形分布特征,得到了滑面位置。陈羽等[7]采用不平衡传递系数法对隧道洞口滑坡稳定性进行分析,并提出了相应的治理措施。

上述文献对隧道洞口滑坡的研究大部分都是基于岩质边坡与碎石坡积物堆积的边坡[8-10],而对黄土地区的隧道洞口滑坡研究相对较少。黄土边坡由于黄土特殊的结构性、水敏性等,决定了黄土滑坡的孕灾机制、成灾模式、成因机理、演化过程、链生规律等明显有别于岩质边坡[11]。因此黄土地区隧道洞口滑坡相比较岩质边坡的滑移拉裂,更多的表现为蠕滑拉裂,笔者通过总结黄土地区已发生的隧道洞口滑坡的基本特征与形成条件,分析滑坡的形成机理,并通过数值模拟具体分析某一案例滑坡的发育规律进行验证,为后续发生的类似滑坡的防治提供理论支持。

1 黄土地区隧道滑坡形成机理

1.1 隧道洞口滑坡形成条件

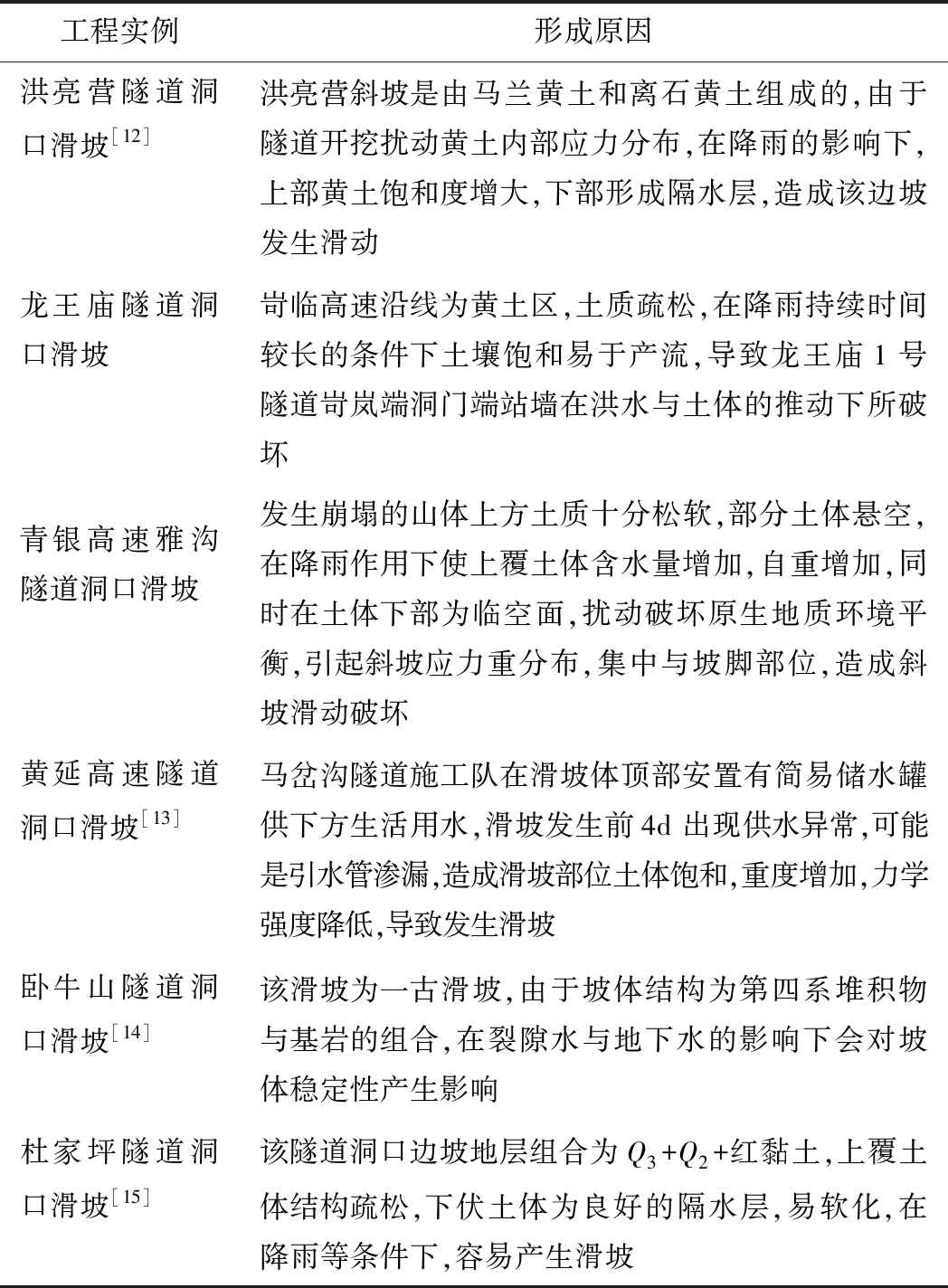
对黄土地区隧道洞口发生的滑坡进行数据收集分析其滑坡的形成原因与形成条件(表1),其中主要以工程地质条件、水文地质条件与人类工程活动进行分析。

表1 典型案例形成原因分析

Table1 Analysis of causes of typical cases

工程实例形成原因洪亮营隧道洞口滑坡[12]洪亮营斜坡是由马兰黄土和离石黄土组成的,由于隧道开挖扰动黄土内部应力分布,在降雨的影响下,上部黄土饱和度增大,下部形成隔水层,造成该边坡发生滑动龙王庙隧道洞口滑坡岢临高速沿线为黄土区,土质疏松,在降雨持续时间较长的条件下土壤饱和易于产流,导致龙王庙1号隧道岢岚端洞门端站墙在洪水与土体的推动下所破坏青银高速雅沟隧道洞口滑坡发生崩塌的山体上方土质十分松软,部分土体悬空,在降雨作用下使上覆土体含水量增加,自重增加,同时在土体下部为临空面,扰动破坏原生地质环境平衡,引起斜坡应力重分布,集中与坡脚部位,造成斜坡滑动破坏黄延高速隧道洞口滑坡[13]马岔沟隧道施工队在滑坡体顶部安置有简易储水罐供下方生活用水,滑坡发生前4d 出现供水异常,可能是引水管渗漏,造成滑坡部位土体饱和,重度增加,力学强度降低,导致发生滑坡卧牛山隧道洞口滑坡[14]该滑坡为一古滑坡,由于坡体结构为第四系堆积物与基岩的组合,在裂隙水与地下水的影响下会对坡体稳定性产生影响杜家坪隧道洞口滑坡[15]该隧道洞口边坡地层组合为Q3+Q2+红黏土,上覆土体结构疏松,下伏土体为良好的隔水层,易软化,在降雨等条件下,容易产生滑坡

1)工程地质条件。黄土地区隧道洞口滑坡多发生于黄土塬梁地区,滑坡体主要为第四系风积黄

土与马兰黄土,土体松散,有利于地表水入渗,下伏地层为离石黄土或基岩接触层,是较好的隔水层。这种透水性呈上强下弱的二元地层结构易使水在离石黄土和基岩接触层这类透水性差的岩土层顶面阻滞,形成上层滞水,对滑带土软化后降低其强度,有利滑坡的形成。同时隧道洞口滑坡发生其围岩类型多为破碎松散岩石或软弱的塑性岩类与碎裂结构岩体及半坚硬的薄层状结构岩体[16]

2)水文地质条件。黄土地区隧道洞口滑坡发生于沟谷斜坡过渡带,坡脚常有冲沟存在,汇集周边山体雨水,为季节性流水,水流量小,强降雨水量增大,旱季干枯。地表水是诱发滑坡形成的外在因素,滑坡体后壁在地形、地貌上呈明显的陡峭状,加之滑体土质结构松散,有利于地表水入渗,故在雨季特别是长期降雨时,使滑坡体湿度、重度加大,而滑床通常为较好的隔水层,致使滑坡下滑力增大,滑带土的抗剪强度下降,对滑坡的形成创造了有利的条件[17]

3)人类工程活动。隧道洞口开挖,多采取机械与爆破的方法进行开挖,其中隧道爆破中所产生的冲击力对土体结构破坏较严重,降低了土体的抗剪强度,对滑坡的形成创造了有利条件。隧道洞口边坡岩体的完整性较差,由于隧道开挖产生新的变形空间,使得岩体内径向方向由原来的紧密压缩状态向松弛状态过渡,在洞室周围形成松动圈,围岩内的应力状态也将因松动圈的应力被释放而重新调整,形成一定的应力分带,其中产生位移的范围大约为地下洞室横断面中最大尺寸的3~5倍,且隧道洞口距离上覆黄土距离较近,在应力分带的影响下,黄土坡体产生相应的应力调整,为滑坡的发生提供了动力。

1.2 隧道洞口滑坡形成机理

隧道洞口滑坡的形成主要是坡脚隧道开挖,造成上覆黄土发生蠕滑,由于黄土滞后性和长期蠕变效应,使得上方坡体受控于坡脚隧道开挖的阶段。因此根据已发生隧道洞口滑坡的变形发展过程和运动特征,隧道洞口滑坡形成机理可分为4个阶段。

1.2.1 隧道开挖应力调整阶段

岩土体在天然条件下均处于一定的初始应力状态。隧道开挖前需要先对坡脚切削出便于施工的掌子面,而坡脚开挖引起应力重分布与应力集中等效应(图1a),斜坡周围主应力迹线发生明显的偏转,在临空面附近造成应力集中带,坡脚附近最大主应力显著增高,形成一最大剪应力增高带,通常是斜坡中最容易发生变形的部位。同时隧道洞口初期开挖在原有的基础上更加破坏了岩土体原有的应力平衡状态,使得开挖部分以上岩土体失去支撑而发生自身重力转移,斜坡体上部出现张拉应力,坡体出现蠕滑的迹象 [18-19](图1b)。

1.2.2 蠕滑剪切与拉裂阶段

隧道洞口继续开挖,并对洞口进行初期支护,但是开挖的同时坡体内部应力不断调整,其放大效应影响上覆黄土的蠕滑效果,其中卸荷作用使得坡体内裂缝逐渐加深,形成应力集中部位,产生蠕滑剪切带。坡顶在张拉应力作用下,出现拉张裂缝(图1c)。

1.2.3 变形加速阶段

坡体后缘拉张裂缝不断向下扩张降低岩土体本身的力学性质,为雨水进入坡体内部提供了入渗通道。在降雨的条件下,雨水进入坡体软化滑带,降低滑带的剪切强度,进而加速土体的破坏[20-21] (图1d)。

1.2.4 坡体失稳阶段

随着蠕滑变形的加剧,坡体应力不断调整,变形逐渐向前缘积累,坡体前缘开始显现出由后向前的鼓胀、隆起等现象;同时在外力及降雨入渗作用下,后缘裂隙逐渐加深加宽,最终拉张裂缝与蠕变区贯通,滑带形成,坡体发生整体滑动(图1e)。

1—张应力集中区;2—剪应力集中区;3—隧道开挖影响范围;4—隧道洞口初期开挖;5—坡顶卸载裂缝;6—剪切蠕滑带;7—降雨入涌;8—滑面贯通;9—边坡失稳
图1 隧道洞口滑坡破坏机理模式

Fig.1 Failure mechanism model of tunnel entrance landslide

2 典型案例分析

2.1 工程概况

某隧道原设计为分离式中隧道,其左洞长846 m、右洞长655 m。根据现场勘察和详勘资料揭示,该隧道右线出口隧道洞顶主要为黄土状粉土,洞室围岩以强风化砂岩、泥质砂岩为主,夹砂质泥岩、泥岩薄层,局部以互层状产出,属软岩~较软岩,岩体较破碎,岩石节理裂隙较发育。地下水以基岩裂隙水为主,水量较贫乏。隧道洞口为Ⅴ级围岩浅埋段,长度120 m。隧道右线出口段的现场施工采用台阶法开挖,目前仅开挖了上台阶,并完成了上台阶初期支护,暗洞施工段长度76.5 m,上台阶高约6.2 m,初期支护采用锚喷支护。在强降雨的影响下,导致已完成开挖及初支段隧洞内拱顶下沉、周边严重收敛,挤压钻孔简易台车,套拱出现贯通裂缝,喷射砼表面剥落开裂,初支拱架变形,临时支撑无法顺利施作,洞外右侧临时住房地表开裂下陷,隧道顶部缓坡地表出现多处开裂,右侧拱脚处水平岩层挤压错位、施工安全无法保证(图2)。

图2 隧道洞口滑坡现场

Fig.2 On-site investigation map of tunnel entrance landslide

经调查发现,该隧道洞口段有滑坡发生,滑坡体发育于北侧黄土斜坡上,滑坡体后缘发育有落水洞,拟建线路从滑坡体中部通过,滑坡体黄土沿基岩面产生滑动。从地貌上看,地形整体呈上陡~中缓~下陡之势,滑坡后壁高陡,坡度30°~36°,高30 m;滑坡前部地形局部较为平缓,坡度约10°;滑坡前部坡体邻空,坡度较陡,平均坡度30°。受雨水冲刷,坡面波状起伏,沟壑发育。因隧道开挖以及暂时性流水冲蚀前缘有基岩出露,标程+986—+992 m,滑体后部西侧沿滑坡周界有一条小型冲沟,受冲沟冲刷,滑坡后壁西侧出现崩塌,并有基岩出露,滑坡体上长满杂草。滑体中部宽度约150 m,轴长约130 m,厚度约17 m,体积约33×104 m3,为黄土切基岩工程滑坡,主滑方向为73°,与路线呈39°相交(图3)。

图3 隧道洞口滑坡剖面

Fig.3 Landslide profile of tunnel portal

2.2 滑坡变形及形成机制分析

该隧道洞口的洞顶为第四系黄土覆盖,下伏为基岩层,根据现场调查发现,上部黄土有明显的蠕滑特征,下部基岩节理裂隙发育,剪切脆性破坏特征明显,因此根据滑坡的变形发展过程和运动特征,将该滑坡的形成机理与上述总体滑坡形成机理相匹配,并采用有限元模拟方法对形成机理进行分析。

2.2.1 有限元计算基本假设

对该隧道洞口滑坡进行数值模拟的前提下,需要做如下假设:①岩土体为理想的弹塑介质;②岩土体的材料属性为各向同性均匀介质;③该边坡所受的力为垂直的地应力场;④降雨对该滑坡的诱发影响仅为坡面渗流,无地下水的影响;⑤隧道开挖后,每个剖面隧道及围岩的受力和变形分析都是平面应变问题;⑥由于隧洞洞口开挖深度较小,初期支护对坡体影响较小,不考虑初期支护的加固作用。

2.2.2 计算范围与边界条件

根据目前发生的滑坡边界确定建立3维地质模型的范围,同时根据圣维南原理,隧道开挖后的应力应变在隧道中心点3~5倍的隧道开挖宽度的范围内有影响,因此模拟的范围为宽200 m,高90 m。计算范围如图4所示。在坡体底部与边界进行垂直于水平约束[22]

2.2.3 计算参数的选取

计算模型中物理参数的取值根据场地的勘察报告并对照《公路隧道设计规范》进行取值,物理参数见表2。

表2 数值模拟物理参数取值

Table 2 Numerically simulated of physical parameters

岩性弹性模量E/MPa泊松比υ容重γ/(kN·m3)黏聚力C/kPa内摩擦角φ/(°)渗透系数k/(m·d-1)孔隙比e上覆黄土50.302030360.864 00.6下伏基岩4×1040.452130 000600.026 40.4

2.2.4 有限元模型的建立

利用Midas 软件进行数值模拟,所采用的本构模型为摩尔-库伦准则,模型有5个参数,即控制弹性行为的2个参数:弹性模量(E)和泊松比(υ)及控制塑性行为的3个参数:有效黏聚力c、内摩擦角φ和剪胀角ψ。而对于降雨入渗的模拟采用属性赋值的非饱和特性函数,设置节点水头与节点流量控制降雨入渗速度,其中降雨强度根据实际统计为130 mm/d。

经过有限元网格划分产生20680个应变等参元和4394个节点,有限元模型如图4所示。

图4 隧道洞口边坡有限元模型

Fig.4 Finite element model of tunnel entrance slope

2.2.5 结果分析

1)隧道洞口未进行施工前,坡体整体处于稳定状态,总体位移为零,因此在数值模拟的过程中原始状态位移清零。但是该边坡坡面松散堆积,由图5中可以看出坡面沿坡脚方向有最大主应力集中,容易产生沿坡面的浅层破坏。同时可以看出黄土地区上覆黄土通常工程性质较差,在原始状态下,坡体易受外力作用而发生破坏。

图5 隧道洞口边坡原始状态下最大主应力集中

Fig.5 Maximum principal stress concentration diagram of tunnel entrance slope in original state

2)隧道开始施工后,为了便于开挖隧道,需要在坡脚处开挖掌子面,坡脚开挖的工作面近乎直立。通过数值模拟开挖过程发现,坡脚处应力集中,坡顶有塑性应变集中区,其范围向下延伸。坡面的最大位移为2.7 cm,对其进行稳定性分析,边坡内部会产生1条贯通的塑性应变带,但是坡体整体会处于稳定状态。该状态下边坡前缘处于锁固状态,后缘处于蠕滑状态,后缘位移大于前缘位移。

图6 坡脚开挖状态下最大位移、塑性应变与坡面稳定性分析

Fig.6 Maximum displacement, plastic strain and slope stability analysis under slope foot excavation

3)隧道洞口开始开挖后,破坏了坡体的整体的应力平衡,使岩土体内部发生应力调整。坡脚处变形不断向上扩展,其影响范围符合圣维南原理,该处最大位移为15 cm,且坡脚已经开始出现破坏,同时坡体后缘有效塑性应力比坡脚开挖时的塑性区更加明显[23]。根据塑性区判断,坡体后缘可能有拉张裂缝出现,坡体已经有蠕滑发生的征兆[24]

图7 隧道开挖状态下最大位移与塑性应变

Fig.7 Maximum displacement and plastic strain under tunnel excavation

4)隧道洞口施工过程中,由于强降雨的发生诱发上覆黄土蠕滑。因此根据实际降雨发生的时长建立降雨入渗模型,分析降雨持续时间对坡体饱和度与孔隙压力的影响,间接分析其对边坡的滑移影响。从图8与图9中可以看出降雨第1天,降雨时间相对较短,降雨强度大于土体的渗透能力,雨水在坡面形成径流,在坡体中部入渗,在坡脚汇集,且在坡脚顶部形成浅层的暂态饱和区,坡脚顶部孔隙水压力由原来的负值向正值变化。随着降雨历时的增加,第2天坡体表面的饱和区与孔隙压力在不断向坡顶方向上移,坡体表面浅层土体逐渐饱和,其渗透系数也逐渐提高为饱和渗透系数,从而使得坡体降雨入渗的流量不断增大,到了降雨第3天,入渗深度与面积进一步扩大,在坡体内部形成暂态饱和带。因此在降雨作用下,增加了坡体的饱和度,同时该边坡存在土岩结合面,形成了很好的隔水带,降雨入渗的孔隙水在接触面汇集,沿坡体浅层表面形成上层滞水软化滑带,使得坡体抗剪强度降低,造成局部破坏,使滑坡处于累进性渐进破坏阶段。滑坡后缘由蠕滑向剪切状态发展,其前端仍然为蠕滑状态,此时滑体的变形与位移有了明显的特征,对实际案例的现场调查结果分析发现降雨后该隧道滑坡洞口处有明显的破裂,后缘有拉张裂缝产生,但是滑坡体整体仍然处于蠕滑状态。

图8 降雨状态下不同时段坡体饱和度

Fig.8 Saturation nephogram of slope at different time intervals under rainfall

图9 降雨状态下不同时段坡体孔隙水压力

Fig.9 Pore water pressureof slope at different time intervals under rainfall

5)该处隧道洞口上方坡体发生蠕滑后,作用于隧道洞口,但是由于隧道进洞方向与滑坡体为斜交,隧道右侧受到滑坡体作用力较大,根据现场调查发现,洞外右侧临时住房地表开裂下陷(此处距离隧道中心线约12 m),右侧拱脚处水平岩层挤压错位,符合该类型隧道洞口滑坡破坏机理。

3 结 论

1)从工程地质条件、水文地质条件与人类工程活动方面进行分析发现,黄土地区隧道洞口滑坡多发生于黄土塬梁地区,滑坡体主要为第四系风积黄土与马兰黄土,其中人工扰动与降雨入渗为滑坡主要诱发因素。

2)黄土地区隧道洞口滑坡破坏机理一般分为4个阶段,分别为隧道开挖应力调整阶段,斜坡体上部出现张拉应力,坡体出现蠕滑的迹象;蠕滑剪切与拉裂阶段,坡体内裂缝逐渐加深,形成应力集中部位,产生蠕滑剪切带;变形加速阶段,在降雨的条件下,雨水进入坡体软化滑带,降低滑带的剪切强度,进而加速了土体的破坏;坡体失稳阶段,变形逐渐向前缘积累,坡体前缘开始显现出由后向前的鼓胀、隆起等现象,滑带形成,坡体发生整体滑动。

3)根据案例分析,隧道进洞方向与滑坡体斜交,隧道右侧受到滑坡体作用力较大,右侧拱脚处水平岩层挤压错位,说明隧道与滑坡的空间位置关系控制滑坡的性质和规模,同时也控制隧道内部的变形规律。

参考文献(References):

[1] 王亚琼,王开运,赖金星,等.隧道洞口滑坡综合治理与监测分析[J].铁道工程学报,2015,32(10):103-108.

WANG Yaqiong,WANG Kaiyun,LAI Jinxin,et al. Analysis of comprehensive treatment and monitoring of landslide at tunnel face[J]. Journal of Railway Engineering Society,2015,32(10):103-108.

[2] BANDINI A,BERRY P,BOLDINI D. Tunnelling-induced landslides: The Val di Sambro tunnel case study[J]. Engineering Geology,2015,196:71-87.

[3] 刘天翔,王忠福.隧道正交穿越深厚滑坡体的相互影响分析与应对措施[J].岩土力学,2018,39(1):265-274.

LIU Tianxiang,WANG Zhongfu. Analysis of interaction when tunnel orthogonai crossing deep-seated landslide and the corresponding control measures[J]. Rock and Soil Mechanics,2018,39(1):265-274.

[4] 吴红刚,吴道勇.隧道-滑坡体系类型和隧道变形模式研究[J].岩石力学与工程学报,2012,31(A02):3632-3642.

WU Honggang,WU Daoyong. Research on type of tunnel-landslide system and tunnel deformation mode[J]. Chinese Journal of Rock Mechanics and Engineering,2012,31(A02):3632-3642.

[5] 王国欣,谢雄耀,黄宏伟.公路隧道洞口滑坡的机制分析及监控预报[J].岩石力学与工程学报,2005,25(2):268-274.

WANG Guoqin,XIE Xiongyao,HUANG Hongwei. Mechanism analysis and monitoring forecast of landslide at road tunnel face[J]. Chinese Journal of Rock Mechanics and Engineering,2005,25(2):268-274.

[6] 张 伟,焦玉勇,郭小红.隧道洞口滑坡稳定性分析与防治措施[J].岩土力学,2008,29(S1):311-314.

ZHANG Wei,JIAO Yuyong,GUO Xiaohong. Slope stability analysis and prevention method of tunnel portal slope[J]. Rock and Soil Mechanics,2008,29(S1):311-314.

[7] 陈 羽,王德富,肖文辉.隧道洞口滑坡稳定性分析及治理研究[J].中外公路,2016(2):25-28.

CHEN Yu,WANG Defu,XIAO Wenhui. Study on stability analysis and treatment of landslide at tunnel entrance[J]. Journal of China & Foreign Highway,2016(2):25-28.

[8] 吴红刚,陈小云,艾 挥.隧道-滑坡平行体系变形机理的模型试验研究[J].铁道工程学报,2016,33(11):87-91.

WU Honggang,CHEN Xiaoyun,AI Hui. Research on the deformation mechanism model test of tunnel-landslide parallel system[J]. Journal of Railway Engineering Society,2016,33(11):87-91.

[9] SUN Shangqu,LI Shucai,LI Liping. Slope stability analysis and protection measures in bridge and tunnel engineering: a practical case study from Southwestern China [J]. Bulletin of Engineering Geology and the Environment,2019,78(5): 3305-3321.

[10] LU L,LIANG S,LUO S,et al. Optimization of the construction technology of shallow-buried tunnel entrance constructed in residual slope accumulation of gravelly soil [J]. Geotechnical and Geological Engineering,2018,36(4):2391-2407.

[11] 彭建兵,林鸿州,王启耀,等.黄土地质灾害研究中的关键问题与创新思路[J].工程地质学报,2014,22(4):684-691.

PENG Jianbing,LIN Hongzhou,WANG Qiyao,et al. The critical issues and creative concepts in mitigation research of loess geological hazards[J]. Journal of Engineering Geology,2014,22(4):684-691.

[12] 谢正团,郭富赟,王思源.宝兰客运专线洪亮营隧道滑坡成因机制探讨[J].兰州大学学报(自然科学版),2015,51(6):815-822.

XIE Zhengtuan,GUO Fuyun,WANG Siyuan. Investigation on the formation and the mechanism of landslide in Hongliangying tunnel in Bao ji-Lanzhou passenger dedicated railway[J]. Journal of Lanzhou University(Natural Sciences),2015,51(6):815-822.

[13] 范立民,李 勇,宁奎斌,等.黄土沟壑区小型滑坡致大灾及其机理[J].灾害学,2015(3):67-70.

FAN Liming,LI Yong,NING Kuibin,et al. Small landslide and disaster-causing mechanism in gully loess area[J]. Journal of Catastrophology,2015(3):67-70.

[14] 张有安.卧牛山隧道进口滑坡稳定性分析及整治方案研究[D].重庆:重庆交通大学,2009.

[15] 张栋平,胡 平.杜家坪隧道进口红黏土土层作用下滑坡体机理分析[C]//第十二届海峡两岸隧道与地下工程学术与技术研讨会论文集,2013.

[16] 张倬元,王士天,王兰生,等.工程地质分析原理[M].北京:地质出版社,2009.

[17] 孙 萍,王 刚,李荣建,等.降雨条件下黄土边坡现场试验研究[J].工程地质学报,2019,27(2):251-261.

SUN Ping,WANG Gang,LI Rongjian,et al. Study on field test of loess slope under the artificial rainfall condition[J]. Journal of Engineering Geology,2019,27(2):251-261.

[18] 彭建兵,吴 迪,段 钊,等.典型人类工程活动诱发黄土滑坡灾害特征与致灾机理[J].西南交通大学学报,2016,51(5):971-980.

PENG Jianbin,WU Di,DUAN Zao,et al. Disaster characteristics and destructive mechanism of typical loess landslide cases triggered by human engineering activities [J]. Journal of Southwest Jiaotong University,2016,51(5):971-980.

[19] 李建贺,盛 谦,朱泽奇,等.地下洞室分期开挖应力扰动特征与规律研究[J].岩土力学,2017(2):549-556.

LI Jianhe,SHEN Qian,ZHU Zeqi,et al. Stress disturbance characteristics and laws of underground cavern during stage excavation[J]. Rock and Soil Mechanics,2017(2):549-556.

[20] 赵建军,余建乐,解明礼,等.降雨诱发填方路堤边坡变形机制物理模拟研究[J].岩土力学,2018,39(8):224-231.

ZHAO Jianjun,YU Jianle,XIE Liming.Physical model studies on fill embankment slope deformation mechanism under rainfall condition[J]. Rock and Soil Mechanics,2018,39(8):224-231.

[21] 王维早,许 强,郑 光,等.强降雨诱发缓倾堆积层边坡失稳离心模型试验研究[J].岩土力学,2016,37(1):87-95.

WANG Weizao,XU Qiang,ZHENG Guang,et al. Centrifugal model tests on sliding failure of gentle debris slope under rainfall[J]. Rock and Soil Mechanics,2016,37(1):87-95.

[22] 石 坚,丁 伟,赵 宝.隧道开挖过程的数值模拟与分析[J].铁道建筑,2010(2):21-24.

SHI Jian,DING Wei,ZHAO Bao. Numerical simulation and analysis of tunnel’s excavation process[J]. Railway Engineering, 2010(2):21-24.

[23] 冯吉成,石建军,许海涛,等.极坐标下圆形孔硐蝶形塑性区分布特征与扩展规律[J].煤炭科学技术,2019,47(2):193-198.

FENG Jicheng,SHI Jianjun,XU Haitao,et al. Distribution characteristics and expansion law ofbutterfly plastic zone of circular hole in polar coordinates[J]. Coal Science and Technology,2019,47(2):193-198.

[24] 孙建华,吴泽辉.徐州曹山高填方边坡土工布加固优化设计研究[J].煤炭科技,2020,41(3):29-32.

SUN Jianhua,WU Zehui. Study on optimization design of geotextile reinforcement for high fill slope in Caoshan Xuzhou[J]. Coal Science and Technology Magazine,2020,41(3):29-32.

Analaysis on deformation mechanism of landslide at tunnel entrance of expressway in loess area

NI Xianglong1,2, LONG Jianhui1, ZHANG Lingling1

(1.College of Mining Engineering, Taiyuan University of Technology,Taiyuan 030024, China;2.China Southwest Geotechnical Ivestigation & Design Institute Co.Ltd.,Chengdu 610051,China)

Abstract:When constructing expressway tunnels in loess area, creep of overlying loess caused by tunnel opening construction often occurred, which caused deformation and cracking of tunnels due to landslide sliding, and made the tunnels unable to operate normally. Based on the above problems, collected the data of tunnel entrance landslide in Loess area, selected six typical cases to analyze the inducing factors and forming conditions of this type of landslide, combined with geological structure model to analyze the deformation development process and movement characteristics of tunnel entrance landslide. The influence law of tunnel opening excavation on overlying loess was studied by numerical simulation method, and the stress mode of tunnel in landslide was determined, which was verified by typical engineering examples. The results show that the landslides at the tunnel entrance in the loess area mostly occurred in the Loess Plateau Beam area and the gullies often existed at the foot of the slope. Landslide body was mainly Quaternary Aeolian Loess and Malan loess. Artificial disturbance and rainfall infiltration were the main inducing factors of landslide. The inducing mechanism was that there was an empty surface at the foot of the slope in tunnel construction, and the excavation inside the slope caused the redistribution of stress in the slope body. At the same time, the mechanical properties of rock and soil mass were reduced under the condition of rainfall. According to the induced causes, the failure mechanism and formation process of landslide can be divided into four stages: stress adjustment stage of tunnel excavation, creep shear and tension crack stage, deformation acceleration stage and slope instability stage. The case of finite element numerical simulation well reflects the distribution of deformation field, stress field and failure area in landslide body, and the spatial relationship between tunnel and landslide controls the nature and scale of landslide. The research results can provide practical experience and theoretical guidance for similar tunnel entrance landslide.

Key words:loess area; tunnel entrance; landslide; movement characteristics; deformation laws

中图分类号:TD163

文献标志码:A

文章编号:0253-2336(2021)05-0234-08

移动扫码阅读

倪向龙,龙建辉,张玲玲.黄土地区高速公路隧道洞口滑坡变形机理分析[J].煤炭科学技术,2021,49(5):234-241.doi:10.13199/j.cnki.cst.2021.05.030

NI Xianglong, LONG Jianhui, ZHANG Lingling.Analaysis on deformation mechanism of landslide at tunnel entrance of expressway in loess area[J].Coal Science and Technology,2021,49(5):234-241.doi:10.13199/j.cnki.cst.2021.05.030

收稿日期:2020-12-12责任编辑:曾康生

基金项目:山西省自然科学基金资助项目(201801D121033,201701D121015)

作者简介:倪向龙(1994—),男,内蒙古呼和浩特人,硕士研究生。E-mail:2577505607@qq.com