高潜水位平原矿区采煤塌陷地复垦方向划定及规划分区

李树志1,李学良1,2,门雷雷1,赵晗博1,郭孝理1

(1.中煤科工集团北京土地整治与生态修复科技研究院有限公司,北京 100013;2.煤炭科学研究总院,北京 100013)

摘 要:高潜水位平原矿区采煤沉陷范围广、深度大,积水严重,土地利用条件相对复杂。 为科学指导该区域采煤塌陷地综合治理的设计与施工,以济宁市为例,通过收集济宁市辖区内各矿地质采矿资料、现有观测成果以及土地利用现状资料,在充分掌握采煤塌陷地损毁现状的基础上,利用概率积分预计软件对济宁市截至2020 年的采煤沉陷情况进行了分区块科学预测,并确定了土地损毁程度与工程治理边界的界定标准。 基于济宁市采煤塌陷地损毁特征,在科学确定土地单元利用方向的基础上,提出了适合济宁市采煤塌陷地的综合治理模式。 结果表明:随着煤炭资源的开采,地表沉陷深度与塌陷范围逐步扩大,不同区域土地损毁特征显著不同;确定了影响济宁市采煤塌陷土地利用的主要影响因素有地面坡度、塌陷类型、地下水埋深、复垦难易程度、沉陷稳定性5 项自然因子指标和城镇区位、交通条件、水源条件、政策导向、已治理区现状5 项社会经济因子指标,从农业综合治理、生态综合治理、城市功能建设3 个角度获得了土地利用评价成果;将济宁市采煤塌陷地分为东部矿区生态景观治理区、中部矿区城市功能开发治理区、西北部矿区农业综合治理区、南部矿区环湖特色产业治理区4个治理区,优化了治理区的治理利用方向与区域土地利用结构,实现了节约集约用地,促进了区域可持续发展。

关键词:采煤塌陷地;高潜水位平原矿区;复垦规划;地表沉陷;土地利用

0 引 言

我国由于地下煤炭资源开采已形成约200 万hm2 的沉陷区,并以每年约7 万hm2 速度增加,按现有生产规模预计到2030 年将达280 万hm2,目前采煤沉陷土地复垦率仅为40%左右[1-3]。 采煤沉陷对人类赖以生存的生态环境造成了严重影响,尤其是东部平原矿区,由于历史开采悠久、采动程度剧烈、潜水位高,且靠近城市,导致63 个地级矿业城市的很多建设项目难以正常开展,严重制约了城市的发展。 采煤塌陷地综合治理是一项长期、艰巨、复杂的系统工程,是践行国家生态文明建设、美丽矿区建设、“绿水青山就是金山银山”的重要内容。 多年来,我国进行了大量采煤塌陷地治理的实践,形成了不少治理技术与模式。 李树志[4]创建了煤炭开采沉陷区域稳定评价与控制、建筑群抗变形等技术体系,实现了采煤沉陷区直接建设高层建筑群的技术突破,并在淮北、唐山等地进行了实践。 卞正富等[5]研究了疏排法复垦的适用条件、疏排法复垦时农田标高的确定和疏排工程设计原理,并结合铜山县采煤沉陷地复垦实践,提出了整修堤坝,分洪、分片排涝、排蓄灌结合等技术方法。 胡振琪等[6]提出了一种充填复垦采煤沉陷地交替多层多次充填土壤重构方法,实现了夹层式土壤剖面结构重构的连续施工作业,并在山东省邱集煤矿进行了实践。 毕银丽等[7]研究了西部采煤沉陷地微生物复垦植被种群自我演变规律,为煤矿沉陷区采用微生物修复人工林促进生态群落自我演变进程奠定了初步的研究基础。 目前,采煤塌陷地治理方面虽取得了较大的发展,但现有技术和模式的命名不统一、治理名称多种多样,更缺乏对治理技术和模式的系统研究,需要在对典型成熟的技术和模式进行解剖的基础上,深入探讨其独特的支撑理论[8-11]。 笔者以山东省济宁市为背景,分析了高潜水位平原矿区采煤塌陷地的损毁特征,探究了适合济宁市采煤塌陷地的土地复垦方向划定方法,并提出了适合济宁市采煤塌陷地恢复利用的治理模式,以期为相关科学研究和工程实践提供参考。

1 研究区概况

济宁市位于山东省西南腹地,地处黄淮海平原与鲁中南山地交接地带,属暖温带季风气候,四季分明,年平均气温为13.3 ~14.1 ℃,平均无霜期为199 d。 年平均降水量为 597 ~820 mm。 土壤类型主要有棕壤、褐土、潮土、砂姜黑土、水稻土5 种。 大部分土壤质地较好,以地带性、阶梯性、地域性为主要分布特点。

济宁市的煤炭开采最早追溯到宋代,规模性的煤炭开采始于20 世纪60 年代,截至目前,济宁煤炭基地的发展已有60 余年的历史。 济宁市是国家规划重点建设的14 个大型煤炭生产基地之一的鲁西亿吨级煤炭基地的主产区,现已探明煤炭资源储量270 亿 t,含煤面积 3 920 km2。 济宁市煤炭开采主采 3、3煤层,3煤层平均厚 4.65 m,3煤层平均厚3.46 m,采深 300 ~800 m,平均采深 450 m 左右,地表移动一般在采后2 ~3 年逐步停止。 多采用长壁垮落式开采,局部村庄下采用条带开采的方式。

济宁市煤炭资源大部分处于平原区,多位于耕地、村庄和河流下方,可采煤层厚、埋藏深,沉陷区具有范围广、深度大、积水严重的显著特征[12-13]。 因采煤沉陷矿区生态环境遭受极大破坏,各类基础设施失去功能,耕地面积和农业产能大幅下降;部分地上建筑斑裂甚至倒塌,大量村庄、企业和机关被迫搬迁,给矿区群众的生产生活造成巨大影响,区域可持续发展受到威胁。

2 采煤塌陷地标准界定及数据来源

开展采煤塌陷地综合治理工作首先要确定需要治理的采煤塌陷地范围,并在需要治理的责任范围中科学划分土地破坏程度等级,在此基础上对采煤塌陷地现状及未来的相关数据进行获取和分析,以便掌握土地破坏的基本情况,继而判断能否恢复利用为原土地类型,探求相对适宜的复垦方向,初步形成采煤塌陷地综合治理思路,为下一步的工作实施夯实基础。

2.1 采煤塌陷地标准界定

为更加科学、高效地指导和推动济宁市采煤塌陷地的综合治理,笔者提出了“采煤沉陷区”和“采煤塌陷地”2 个概念。

采煤沉陷区为《建筑物、水体、铁路及主要井巷煤柱留设与压煤开采规程》(以下简称“三下规程”)规定的下沉大于10 mm 的区域。 采煤塌陷地是指采煤沉陷区内因地下煤炭开采导致减产和绝产的农用地,以及受影响的建设用地和未利用地,即采煤沉陷损毁的农用地应进行工程治理的区域及地表受影响的房屋建筑应进行保护和修复的区域。

在明确采煤沉陷区与采煤塌陷地定义的基础上,结合地质采矿条件、现场观测资料、土地破坏程度等多方面因素,最终综合判定济宁市采煤塌陷地(农用地)圈定标准为:微山湖周边煤矿采煤沉陷深度大于100 mm 的区域,其他煤矿采煤沉陷深度大于300 mm 的区域(图1)。 小于该采煤沉陷深度的区域,采煤沉陷对耕地或农用地的影响轻微,地表没有裂缝,仅有极小的坡度变化,但不影响耕种,在耕植生产实践中可自行恢复平整,无需进行工程治理。

图1 微山湖周边矿区地表下沉剖面曲线
Fig.1 Surface subsidence profile curve of the mining area around Weishan Lake

图2 济宁其他矿区地表下沉剖面曲线
Fig.2 Surface subsidence profile curve of other mining areas in Jining City

2.2 土地破坏程度等级划分

以济宁市辖区内各矿多年观测统计数据为基础,结合采煤沉陷程度的划分原则,依据下沉值、积水情况、地下潜水位深度综合确定,将采煤沉陷程度划分为轻度沉陷、中度沉陷、重度沉陷3 种类型(表1)。

2.3 采煤塌陷地相关数据来源

1)现状塌陷数据。 济宁市煤矿区由于开采导致的地表沉陷面积大、范围广且分布零散,传统测量技术很难精确全面地对塌陷土地的地面沉降进行监测[14-15]。 本次研究中,现状数据主要结合济宁市煤矿分布,使用文献[16-17]提出的“三轨法”对研究区数据进行处理,一期数据使用12 景数据,每3 个月一期数据,全年4 期,共48 景数据,数据来源为加拿大RADARSAT-2 和日本ALOS PALSAR 数据各2期,数据处理采用高级雷达图像处理模块ENVI SARscape,对存在疑点的区域使用GPS-RTK 进行现场重新测量。

表1 采煤塌陷地破坏程度等级划分
Table 1 Classification of damage degree of coal mining subsidence

等级 判别标准塌陷深度/mm 表现形式轻度塌陷 100(300)<1 000农用地、基础设施、建(构)筑物遭到轻微破坏,地表起伏,无积水中度塌陷 1 000~3 000农用地、基础设施、建(构)筑物遭到严重破坏,雨季易出现积水重度塌陷 >3 000农用地、基础设施、建(构)筑物遭到彻底破坏,出现常年积水

2)未来塌陷数据。 济宁市境内煤田煤层绝大多数为缓倾斜煤层,符合概率积分法的应用条件。预测数据是结合各矿地质采矿资料与观测站现场观测资料,综合确定预计参数,最后利用地表移动变形预测软件进行科学预计[18-20]。 为保证预测结果的科学性和针对性,根据矿区分布特点、地质采矿条件以及土地利用类型,将济宁市范围内煤矿划分为兖州片区、近郊片区、远郊片区和微山湖片区4 个区块,分别对4 个片区范围内的地表移动变形进行预测(表2)。

3)其他数据。 土壤条件、土地利用、人口、社会经济等数据来源于政府相关部门及政府工作报告,地质采矿资料方面涉及到的数据信息来源于各矿提供的最新观测资料及相关研究报告。

3 济宁市采煤塌陷地土地复垦方向划定

复垦方向的科学划定为合理治理利用损毁土地资源奠定基础,避免塌陷地土地治理利用方向的盲目性,其在规划中起到承上启下的作用,为塌陷地治理技术的选择提供参考,为因地制宜地制定复垦标准提供依据。 本次在济宁市采煤塌陷地土地综合治理工作中,对复垦方向的初步划定是通过对研究区自然和社会经济、政策、公共参与以及周边类似项目的治理方向等资料的定性分析来确定[21-23]

表2 采煤塌陷土地损毁程度
Table 2 Degree of land damage caused by coal mining subsidence

年度 范围面积/hm2轻度 中度 重度 总计2015 年 整体 42 403.09 2 429.92 6 271.30 51 104.31兖州片区 17 432.70 2 137.43 2 788.71 22 358.84 2020 年近郊片区 15 027.53 4 415.62 1 344.22 20 787.37远郊片区 8 564.74 2 739.50 831.38 12 135.62微山湖片区 15 164.07 3 016.97 3 478.20 21 659.24合计 56 189.04 12 309.53 8 442.51 76 941.08

3.1 复垦单元的划分

济宁市采煤塌陷地范围分布广且条件不均一,造成塌陷类型及特征存在显著差异,因此在划分土地复垦单元时,应综合考虑土地利用的限制性主导条件。 由于地处厚冲积层平原地带,地下水位埋深较浅,部分塌陷地易常年积水;由于沉陷区地表排灌系统不畅,在地下潜水位较高处,易存在季节性积水现象;有些矿区煤层较薄且地下水位较深,虽开采造成塌陷程度较轻,不会造成积水,但其破坏了土地的平整度,严重影响了农田水利灌溉设施的布局[24-25]。 另外,济宁市现有规划中,在城市、农业、旅游等区域发展中有部分地区涉及到了塌陷地,故对该区域塌陷土地利用方向进行了指导,对同一发展区域的不同塌陷地类型进行了统一的安排,强调了区域的发展方向,因此在进行复垦单元划分时,应考虑区域差异造成的同一种塌陷类型有不同的利用方向。

到2020 年底,预计济宁市将有塌陷地面积76 941.08 hm2,按照塌陷地类型可分为常年积水区、季节性积水区和未积水区。 现有矿井中有64 对矿井因采煤造成了地表塌陷,对塌陷地类型而言,同一种塌陷类型在不同空间分布上,受区位和政策影响的不同造成塌陷地治理方向存在差异,而对于同一矿区范围内的同一塌陷地类型,其自然、社会和经济条件类型及利用方向上具有较强的一致性。 因此,复垦单元的划分以塌陷地类型图斑和矿井范围为标准。

济宁市塌陷区土地复垦单元的划分,以2020 年济宁市采煤塌陷地类型图斑和现有矿井范围为底图,对塌陷地三大类型图斑与64 对矿井范围图叠加分析,剔除位于微山湖区内的采煤塌陷地,得到124个图斑斑块,即为本次采煤塌陷土地复垦方向分级的基本单元。

3.2 复垦影响因子选择

根据对区域自然条件和社会经济条件分析,结合塌陷地类型及沉陷特征,运用两两比较和经验法对塌陷区域的自然和社会经济评价指标进行筛选,从而建立济宁市采煤塌陷地土地复垦指标体系,如图3 所示。

图3 采煤塌陷土地复垦指标体系
Fig.3 Index system of mining subsidence land reclamation

根据两两比较法及经验法,指标体系中没有选取土壤质量指标,而是只保留塌陷土地的自然环境指标,而且以塌陷类型及程度相关指标较多,主要是因为塌陷造成的土壤质量并没有发生明显的变化,就目前观测结果可知,并没有造成土壤及地表水的污染,故在整个塌陷范围内,土壤质量相对均一,不具有明显的可比性。 因此,指标体系不再考虑土壤质量指标。 在自然因子中,塌陷类型、复垦的难易程度是影响土地利用方式的主要因素;在社会经济因子中,地方土地利用规划和相关城市发展政策成为影响塌陷土地利用方向的主要因素。

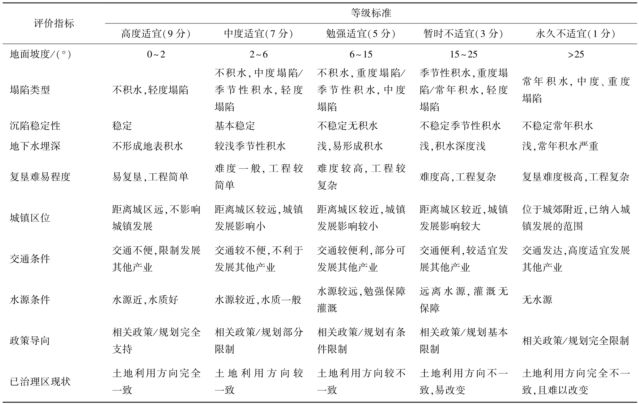
通过以上分析,确定了塌陷区域治理方向的指标,选取地面坡度、塌陷类型、沉陷稳定性、地下水埋深、复垦难易程度、城镇区位、交通条件、水源条件、政策导向、已治理区现状10 个因子作为评价指标。同时,根据国内外塌陷地治理和土地评价的相关成果和经验,将土地复垦利用方向适宜等级分为5 级:一级(高度适宜)、二级(中度适宜)、三级(勉强适宜)、四级(暂时不适宜)、五级(永久不适宜)。

3.3 评价指标分级与等级标准

评价指标在评价模型中作为变量,须赋予量化数值。 通常情况下,评价指标的数值特征分为离散型指标(定性)和连续性指标(定量)。 但在同一个评价体系内,2 种不同类型指标的存在给建模带来困难,故需要按照合理的原则使半定量或定性指标通过赋值转化为定量指标,从而实现评价指标统一化。 本次评价中,评价因子对某种土地利用方向的适宜级别采用 10 分制,用分值 9、7、5、3、1 分别定量表示。 等级标准见表3。

表3 济宁市采煤塌陷土地复垦指标与等级标准
Table 3 Evaluation index and grade standard of mining subsidence land use in Jining City

等级标准评价指标高度适宜(9 分) 中度适宜(7 分) 勉强适宜(5 分) 暂时不适宜(3 分) 永久不适宜(1 分)地面坡度/(°) 0~2 2~6 6~15 15~25 >25塌陷类型 不积水,轻度塌陷不积水,中度塌陷/季节性积水,轻度塌陷不积水,重度塌陷/季节性积水,中度塌陷季节性积水,重度塌陷/常年积水,轻度塌陷常年积水,中度、 重度塌陷沉陷稳定性 稳定 基本稳定 不稳定无积水 不稳定季节性积水 不稳定常年积水地下水埋深 不形成地表积水 较浅季节性积水 浅,易形成积水 浅,积水深度浅 浅,常年积水严重复垦难易程度 易复垦,工程简单 难度一般,工程较简单难度较高,工程较复杂 难度高,工程复杂 复垦难度极高,工程复杂城镇区位 距离城区远,不影响城镇发展位于城郊附近,已纳入城镇发展的范围交通条件 交通不便,限制发展其他产业距离城区较远,城镇发展影响小距离城区较近,城镇发展影响较小距离城区较近,城镇发展影响较大交通发达,高度适宜发展其他产业水源条件 水源近,水质好 水源较近,水质一般 水源较远,勉强保障灌溉交通较不便,不利于发展其他产业交通较便利,部分可发展其他产业交通便利,较适宜发展其他产业远离水源,灌溉无保障 无水源政策导向 相关政策/规划完全支持相关政策/规划部分限制相关政策/规划有条件限制相关政策/规划基本限制 相关政策/规划完全限制已治理区现状 土地利用方向完全一致土地利用方向较一致土地利用方向较不一致土地利用方向不一致,易改变土地利用方向完全不一致,且难以改变

3.4 复垦指标确定

1)农业综合治理方向指标权重分配。 利用层次分析法构建农业综合治理方向指标体系,构建各指标重要程度比较的判断矩阵,获得济宁市采煤塌陷地以农业综合治理为目的的指标权重分布,判断矩阵一致性检验结果可知,中间层要素一致性比例、自然因子一致性比例、社会经济因子一致性比例分别为0、0.010 2 和0.010 3,均小于0.1,通过一致性检验。 计算出各指标对决策目标的重要性权重值,见表4。

表4 农业综合治理方向指标权重
Table 4 Index weight of agricultural comprehensive management direction

序号 指标 权重 序号 指标 权重1 塌陷类型 0.279 2 6 城镇区位 0.047 5 2 复垦难易程度 0.265 6 7 沉陷稳定性 0.034 4 3 政策导向 0.157 0 8 地下水埋深 0.032 2 4 已治理区现状 0.089 2 9 水源条件 0.025 0 5 地面坡度 0.055 3 10 交通条件 0.014 6

由表4 可知,塌陷类型、复垦难易程度、政策导向和已治理区现状对塌陷地进行农业综合治理影响最大。 由于济宁市水资源丰富,总体水源条件较好,因此在确定塌陷地农业综合治理时不作为重点考虑因素。

2)生态综合治理方向指标权重分配。 利用层次分析法构建生态综合治理方向指标体系,构建各指标重要程度比较的判断矩阵,获得济宁市采煤塌陷地以生态综合治理为目的的指标权重分布,判断矩阵一致性检验结果可知,中间层要素一致性比例、自然因子一致性比例、社会经济因子一致性比例分别为 0、0.015 8 和 0.023 6,均小于 0.1,通过一致性检验。 计算出各指标对决策目标的重要性权重值,见表5。

由表5 可知,政策导向、复垦难易程度、塌陷类型和城镇区位对塌陷地进行生态综合治理影响最大。 由于生态治理旨在保护采煤塌陷地的自然环境,一般在原有自然条件的基础上发展,因此水源条件和地面坡度指标所占权重较小。

表5 生态综合治理方向指标权重
Table 5 Index weight of ecological comprehensive management direction

序号 指标 权重 序号 指标 权重1 政策导向 0.310 1 6 地下水埋深 0.049 8 2 复垦难易程度 0.202 5 7 交通条件 0.035 8 3 塌陷类型 0.196 4 8 沉陷稳定性 0.031 2 4 城镇区位 0.066 6 9 水源条件 0.020 9 5 已治理区现状 0.066 5 10 地面坡度 0.020 2

3)城市功能建设方向指标权重分配。 利用层次分析法构建城市功能建设方向指标体系,构建各指标重要程度比较的判断矩阵,获得济宁市采煤塌陷地以城市功能建设为目的的指标权重分布,判断矩阵一致性检验结果可知,中间层要素一致性比例、自然因子一致性比例、社会经济因子一致性比例分别为0、0.008 8和0.038 7,均小于0.1,通过一致性检验。 计算出各指标对决策目标的重要性权重值,见表6。

表6 城市功能建设方向指标权重
Table 6 Index weight of urban function construction direction

序号 指标 权重 序号 指标 权重1 政策导向 0.440 5 6 已治理区现状 0.042 1 2 城镇区位 0.177 7 7 水源条件 0.030 9 3 塌陷类型 0.142 9 8 地下水埋深 0.024 1 4 交通条件 0.058 8 9 复垦难易程度 0.024 1 5 沉陷稳定性 0.045 7 10 地面坡度 0.013 2

由表6 可知,政策导向、城镇区位、塌陷类型和交通条件对塌陷地进行城市功能建设影响最大。 由于城市功能建设主要受社会经济因素的影响较大,对自然条件的依赖程度小,因此复垦难易程度以及坡度等自然因子指标在该评价中对决策目标的重要性降低。

3.5 结果分析及方向划定

对2020 年济宁市采煤塌陷地预测成果分类进行分级,即根据不同的塌陷地治理方向分别进行利用分级,得到各评价单元在不同利用方向上的适宜程度等级。 利用GIS 软件平台的空间分析功能获取各复垦单元的指标参数或信息,按照指标条件在不同复垦方向上的适宜程度进行赋值,分别为9(高度适宜)、7(中度适宜)、5(勉强适宜)、3(暂时不适宜)、和1(勉强不适宜),对各指标得分进行赋值,利用指标加权求和,得到评价单元在多个分级指标下的综合得分。 最后根据综合得分结果划分各复垦单元在某种特定土地复垦方向的适宜等级,其划分标准为高度适宜(>8 分)、中度适宜(6 ~8 分)、勉强适宜(4 ~6 分)、暂时不适宜(2 ~4 分)和永久不适宜(≤2 分)。 2020 年济宁市采煤塌陷土地针对农业综合治理、生态综合治理和城市功能建设3 种不同复垦方向的分级结果,如图4 所示。

图4 济宁市采煤塌陷地复垦方向分级结果
图4 Classification map of reclamation direction of mining subsidence land in Jining City

根据采煤塌陷土地复垦方向分级结果,2020 年济宁市采煤塌陷土地复垦方向单元中,农业综合治理区面积25 372.68 hm2,占复垦单元总面积的36.76%,其中以微山湖片区和远郊片区分布最为集中,占到农业综合治总面积的91.04%;生态综合治理区面积14 068.30 hm2,占塌陷地复垦单元总面积的20.38%,集中分布在微山湖片区和兖州片区;城市功能建设区面积21 158.69 hm2,占塌陷地复垦单元总面积的30.65%,在近郊片区集聚分布,面积18 409.77 hm2, 占城市功能建设区总面积的87.01%;农业-生态治理区和农业-城市功能适宜区仅在微山湖片区和兖州片区有分布,城市功能建设复垦适宜区面积小且全部位于近郊片区。

4 济宁市采煤塌陷地复垦规划分区

4.1 治理分区

根据济宁市大区域、大生态和大环境的治理理念,采煤塌陷地宜统一规划,科学进行治理方向分区与功能划分、治理重点工程布置,根据轻重缓急分期、分步实施。 以土地利用方向的评价结果为基础,结合当地的社会经济结构、采煤塌陷地特征及区位特点,围绕城市规划与相关农、林、水利规划,综合考虑治理方向和治理措施的大致统一,遵循集中连片原则,提出东部矿区生态景观治理区、中部矿区城市功能开发治理区、西北部矿区农业综合治理区、南部矿区环湖特色产业治理区4 大规划治理区域(图5)。

4.2 治理模式

图5 济宁市采煤塌陷地综合治理规划分区
Fig.5 Comprehensive management division of mining subsidence area in Jining City

济宁市人多地少、人地矛盾突出,采煤塌陷地应确保优先治理成农用地,最大限度地恢复耕地。 对位于城镇规划区或园区内的塌陷地,结合城市规划、园区规划,以开发建设用地为主。 对中度和重度塌陷地,统筹考虑土地资源保护和水资源开发利用,充分衔接各产业发展规划,通过恢复耕地、建设生态、开发建设用地相结合的模式进行治理,实现区域产业升级,提升区域功能、改善生态环境,着力打造集农、林、畜、渔、休闲度假、生态观光、旅游于一体的生态新景观。 结合国内现有治理模式和各区具体情况,确定济宁市采煤塌陷地治理采用以下模式:生态农业、传统农业复垦模式,农业观光、渔业、塌陷地水库、居住区和城市建设复垦模式[26-28]

4.3 具体模式及复垦规划分析

以科学发展观、生态济宁的理念为指导,以《济宁市国民经济和社会发展第十三个五年规划》《济宁市土地利用总体规划(2006—2020 年)》《济宁市城市总体规划(2014—2030 年)》等各类规划为实施依据,基于具体分区与治理模式,最终提出济宁市采煤塌陷地具体复垦规划。

1)东部矿区生态景观治理区,地处济-兖-邹-曲城市空间交互带发展核心区,区域面积约471 km2,是城市群中的开阔地景,经济发达,人口稠密,且区域井田大部分已开采,煤层采厚大,采深大,塌陷集中连片、地下水位高且积水严重。 该区规划围绕济宁都市区城市发展方向,结合历史文化名城和生态旅游城市建设,以生态恢复治理为主,重点营造以湿地为核心的旅游景观和农业观光景观,开发城市生态绿心功能区。

2)中部矿区城市功能开发治理区,位于济宁市主城区周边,区域面积约610 km2,属于城市潜在规划区,煤层采深、采厚、潜水位埋深变化较大。 该区规划围绕城市发展,在塌陷区域拓展城市空间,构建生态宜居组团、引领城市向塌陷区域发展;结合南四湖旅游特点,开发开放式、历史文化、农业经济、区域产业等生态旅游区;围绕河道景观在塌陷区构建休闲、观光、体育、养殖、苗圃等经济与景观复合区;开发资源枯竭煤矿空间与土地资源的转型与再利用途径与模式。

3)西北部矿区农业综合治理区,位于各区县境内,区域面积约495 km2,煤矿数量较多、分布零散,多数矿山规模较小、产能低,多为长壁垮落式开采,煤层采厚变化大,采深较大;多数煤矿处于开采稳定期,采煤塌陷区域分布零散。 该区规划围绕县市区农业经济发展、基本农田建设和生态乡村建设;发展特色农业、生态农业、观光农业、立体农业等农业经济;常年积水塌陷区建设平原水库或光伏电站,增强水域的雨洪调蓄利用能力和湿地水域利用率。

4)南部矿区环湖治理区,位于微山湖湿地自然保护区周围,区域面积约844 km2,煤层采厚变化大,采深较大;矿井分布相对集中,开采沉陷集中连片,地下潜水位高,积水严重。 该区规划围绕微山湖湿地保护、航道与河流治理、水产养殖业开发、生态景观旅游、特色农业建设;开发湿地的城市服务功能,建设防洪、蓄水、净化、养殖功能区;发展特色养殖业、生态立体农业、文化旅游产业、湿地科普基地建设,建立微山湖湿地国家绿色生态示范区。

5 结 论

1)为科学界定采煤沉陷区的治理边界,实现集中投入重点治理,并与现行规范相协调,提出了采煤沉陷区为“三下规程”规定的开采下沉大于10 mm的区域,采煤塌陷地为开采下沉导致减产和绝产的农用地以及受影响的建设用地,且为采矿损毁土地应进行工程治理的区域。 针对济宁市的地质环境条件提出了采煤塌陷地(农用地)的界定标准:微山湖周边煤矿采煤沉陷深度大于100 mm 的区域、其他煤矿采煤沉陷深度大于300 mm 的区域被认定为采煤塌陷地。

2)在充分了解国内现阶段塌陷地治理理论和技术的基础上,结合地方政策及规划的需要,通过对自然和社会经济因子分析,构建了济宁市采煤塌陷地土地复垦方向评价指标体系,利用层次分析法确定了指标权重,并进行了评价,形成了一套适合济宁市采煤塌陷地的土地复垦方向划定方法,为济宁市开展采煤塌陷地治理工程与合理布局用地空间提供了指导。

3)在掌握采煤沉陷特点与区域分布的基础上,结合城市发展布局、经济、社会结构及区位优势,围绕城乡规划与相关农林、水利、生态、旅游和产业等规划及政策规定,综合考虑发展定位和发展需求,进行了济宁市采煤塌陷地的整体分区。 通过分析各整体分区的区位特点、煤炭开采状况、采煤沉陷特征,提出了各整体规划分区治理方向及治理利用模式及功能布局。

4)结合东部高潜水平原矿区城市发展需要、开采沉陷特点与土地损毁特征,在保证基本农田数量的前提下,将塌陷地优先开发为建设与景观用地,建设生态宜居城市是未来发展方向。 目前,我国在塌陷地规划与综合治理多是从相关学科的基础理论,如生态学、土壤学、经济学等方面探讨采煤塌陷地治理的理论,但系统性、科学性、公认性还不够。 从实践到形成技术和模式需要大量的实践,从技术和模式到形成理论往往更需要大量的科学研究和科学试验,形成完善成熟的土地复垦与生态修复理论技术体系还有大量工作要做。

参考文献(References)

[1]李树志.我国采煤沉陷区治理实践与对策分析[J].煤炭科学技术,2019,47(1):36-43.LI Shuzhi.Control practices and countermeasure analysis on coal mining subsidence area in China [J].Coal Science and Technology,2019,47(1):36-43.

[2]胡炳南,郭文砚.我国采煤沉陷区现状、综合治理模式及治理建议[J].煤矿开采,2018,23(2):1-4.HU Bingnan, GUO Wenyan.Mining subsidence area status,synthess governance model and governance recommendation[J].Coal Mining Technology,2018,23(2):1-4.

[3]王 宏.我国采煤沉陷区综合治理技术现状与展望[J].中国煤炭,2017,43(11):116-119.WANG Hong.Current situation and prospect of comprehensive treatment technology for coal mining subsidence areas in China[J].China Coal,2017,43(11):116-119.

[4]李树志.采煤沉陷区城市建设关键技术研究与应用[J].煤矿开采,2016,21(2):73-77.LI Shuzhi.Studying and application of key technology of urban construction in mining subsidence area[J].Coal Mining Technology,2016,21(2):73-77.

[5]卞正富,张国良,翟广忠.采煤沉陷地疏排法复垦技术原理与实践[J].中国矿业大学学报,1996,25(4):84-88.BIAN Zhengfu, ZHANG Guoliang, ZHAI Guangzhong.Principle of drainage and draining method of subsided land reclamation for coal mining and its application[J].Journal of China University of Mining & Technology,1996,25(4):84-88.

[6]胡振琪,多玲花,王晓彤.采煤沉陷地夹层式充填复垦原理与方法[J].煤炭学报,2018,43(1):198-206.HU Zhenqi, DUO Linghua, WANG Xiaotong.Principle and method of reclaiming subsidence land with inter-layers of filling materals[J].Journal of China Coal Society,2018,43(1):198-206.

[7]毕银丽,申慧慧.西部采煤沉陷地微生物复垦植被种群自我演变规律[J].煤炭学报,2019,44(1):307-315.BI Yinli, SHEN Huihui.Effect of micro-reclamation on different planted forest on the vegetation self succession in the western mining subsidence area[J].Journal of China Coal Society,2019,44(1):307-315.

[8]李佳洺,余建辉,张文忠.中国采煤沉陷区空间格局与治理模式[J].自然资源学报,2019,34(4):867-880.LI Jiaming, YU Jianhui, ZHANG Wenzhong.Spatial distribution and governance of coal-mine subsidence in China[J].Journal of Natural Resources,2019,34(4):867-880.

[9]胡振琪.我国土地复垦与生态修复30 年:回顾、反思与展望[J].煤炭科学技术,2019,47(1):25-35.HU Zhenqi.The 30 years′ land reclamation and ecological restoration in China:review,rethinking and prospect[J].Coal Science and Technology,2019,47(1):25-35.

[10]武 强,刘宏磊,陈 奇,等.矿山环境修复治理模式理论与实践[J].煤炭学报,2017,42(5):1085-1092.WU Qiang, LIU Honglei, CHEN Qi,et al.Theoretical study of mine geo-environmental restoration model and its application[J].Journal of China Coal Society,2017,42(5):1085-1092.

[11]刘宏磊,陈 奇,赵德康.矿山环境修复治理模式探讨[J].煤炭工程,2016,48(S2):91-95.LIU Honglei, CHEN Qi, ZHAO Dekang.Analysis on restoration mode of mine geo-environment[J].Coal Engineering,2016,48(S2):91-95.

[12]王义方,李新举,李富强,等.基于多时相遥感影像的采煤塌陷区典型扰动轨迹识别:以山东省济宁市典型高潜水位矿区为例[J].地质学报,2019,93(S1):301-309.WANG Yifang, LI Xinju, LI Fuqiang, et al.Identification of typical disturbance tracjectory in coal mining subsidence area based on multi-temporal remote sensing images[J].Acta Geologica Sinica,2019,93(S1):301-309.

[13]李恩来,李 晶,余 洋,等.济宁市煤矿开采诱发的水环境问题探讨[J].金属矿山,2013(5):139-143.LI Enlai, LI Jing, YU Yang,et al.Research on water environment problem induced by coal mining of Jining City[J].Metal Mine,2013(5):139-143.

[14]王晓红,荆青青,周英杰,等.山东省采煤沉陷遥感动态监测[J].国土资源遥感,2017,29(3):203-210.WANG Xiaohong, JING Qingqing, ZHOU Yingjie, et al.Remote sensing dynamic monitoring of coal mining subsidence in Shandong Province[J].Remote Sensing of Land and Resources,2017,29(3):203-210.

[15]杨光华,胡振琪,杨耀淇.采煤塌陷积水耕地信息提取方法研究:以山东省济宁市为例[J].金属矿山,2013(9):152-157.YANG Guanghua, HU Zhenqi, YANG Yaoqi.Information extraction of coal mining subsidence farmland submerged in water:taking Jinning City of Shandong Province as a case[J].Metal Mine,2013(9):152-157.

[16]MOGHADDAM M,DURDEN S,ZEBKER H A.Radar measurement of forested areas during OTTER[J].Remote Sensing Environment,1994,47(2):154-166.

[17]LIN Q,VESECKY J F,ZEBKER H A.Phase unwrapping through fringe-line detection in synthetic aperture radar interferometry[J].Applied Optics,1994,33(2):201-208.

[18]刘玉成,戴华阳.近水平煤层开采沉陷预计的双曲线剖面函数法[J].中国矿业大学学报,2019,48(3):676-681.LIU Yucheng, DAI Huayang.Hyperbolic section function method for prediction of mining subsidence in near horizontal coal seam[J].Journal of China University of Mining & Technology,2019,48(3):676-681.

[19]高 超,徐乃忠,刘 贵.特厚煤层综放开采地表沉陷预计模型算法改进[J].煤炭学报,2018,43(4):939-944.GAO Chao, XU Naizhong, LIU GUI.Improvement on prediction model algorithm for surface subsidence of extra thick seam using fully-mechanized top coal caving method[J].Journal of China Coal Society,2018,43(4):939-944.

[20]刘伟韬,刘 欢,陈志兴,等.地表沉陷预计参数精度分析[J].测绘科学,2016,41(8):33-37.LIU Weitao, LIU Huan, CHEN Zhixing, et al.Accuracy analysis of surface subsidence prediction parameters[J].Science of Sur-veying and Mapping,2016,41(8):33-37.

[21]赵会顺,胡振琪,陈 超,等.采煤预塌陷区超前复垦适宜性评价及复垦方向划定[J].农业工程学报,2019,35(11):245-255.ZHAO Huishun, HU Zhenqi, CHEN Chao, et al.Suitability evaluation and reclamation direction delimitation of pre subsidence area in coal mining[J].Journal of Agricultural Engineering,2019,35(11):245-255.

[22]王义方,李新举,侯 乐,等.济宁采煤塌陷地区生态适宜度评价[J].中国矿业,2019,28(3):66-72.WANG Yifang, LI Xinju, HOU Le, et al.Evaluation on ecological suitability of coal mining collapse area in Jining[J].China Mining Magazine,2019,28(3):66-72.

[23]蔡利平,李 钢,孙久运,等.采煤塌陷区土地复垦适宜性评价单元划分研究[J].中国煤炭,2011,37(12):104-108.CAI Liping, LI Gang, SUN Jiuyun, et al.Research about unit of the reclamation suitability evaluation in coal mining subsidence area[J].China Coal,2011,37(12):104-108.

[24]许 涛,赵艳玲,肖 武,等.引黄河泥沙充填复垦采煤沉陷地区域适用性评价:以济宁市为例[J].中国农业大学学报,2017,22(2):106-114.XU Tao, ZHAO Yanling, XIAO Wu, et al.Applicability evaluation of mining subsidence area by filling and reclaiming sediment from the Yellow River:a case study of Jining City[J].Journal of China Agricultural University,2017,22(2):106-114.

[25]李 晶,刘喜韬,胡振琪,等.高潜水位平原采煤沉陷区耕地损毁程度评价[J].农业工程学报,2014,30(10):209-216.LI Jing, LIU Xitao, HU Zhenqi, et al.Evaluation of the damage degree of cultivated land in the subsidence area of coal mining in the high water level plain [J].Journal of Agricultural Engineering,2014,30(10):209-216.

[26]许国晶,段登选,杜兴华.鲁南采煤塌陷水域渔业及生态综合治理模式研究[J].海洋湖沼通报,2016(1):53-59.XU Guojing, DUAN dengxuan, DU Xinghua.Study on comprehensive management model of fishery and ecology in mining subsidence waters of Lunan[J].Transactions of Oceanology and Limnology,2016(1):53-59.

[27]梁海林.采煤塌陷区综合治理的有效措施[J].煤炭工程,2015,47(12):71-73.LIANG Hailin.Effective approaches in comprehensive treatment of coal mining subsidence[J].Coal Engineering,2015,47(12):71-73.

[28]乔 冈,徐友宁,何 芳,等.采煤塌陷区矿山地质环境治理模式[J].中国矿业,2012,21(11):55-58.QIAO Gang, XU Youning, HE Fang, et al.Mine geological environment control model in mining subsidence area[J].China Mining Magazine,2012,21(11):55-58.

Reclamation direction delimitation and planning division of coal mining subsidence areas with high water level plain mining area

LI Shuzhi1,LI Xueliang1,2,MEN Leilei1,ZHAO Hanbo1,GUO Xiaoli1

(1.Beijing Research Institute of Land Renovation and Ecological Restoration Science and Technology, China Coal Technology & Engineering Group,Beijing 100013,China;2.China Coal Research Institute, Beijing 100013,China)

Abstract:The mining subsidence land in the high water level plain mining area has the characteristics of wide range, large depth, serious water accumulation, and relatively complicated land use conditions.In order to scientifically guide the design and construction of comprehensive management of coal mining subsidence in this area, taking Jining City as an example in this study,the geological and mining data,existing observations and land use status data of various mines in Jining City district were collected.On the basis of fully grasping the current status of coal mining subsidence land,the probability prediction software was used to predict the coal mining subsidence of Jining City by 2020, and the extent of land damage and the delimitation criteria of management boundary were determined.According to the damage characteristics of coal mining subsidence land in Jining City, based on the land unit utilization direction, a comprehensive treatment model suitable for coal mining subsidence land in Jining City was proposed.The result show that the surface subsidence depth and subsidence range have gradually expanded,and the characteristics of land damage in different regions are significantly different with the exploitation of coal resources.The main influencing factors that determining the coal mining subsidence land use in Jining City include five natural factor indexes of ground slope, subsidence type, groundwater depth, degree of reclamation difficulty, subsidence stability, and five social and e-conomic factor indexes of urban location, traffic conditions, water source conditions, policy guidance and the current situation of the treated area.The land application results were obtained from three perspectives:comprehensive agricultural management,comprehensive ecological management, and urban function construction.The mining subsidence land in Jining City is divided into four management areas, i.e.ecological landscape management area in the eastern mining area, urban functional development and management area in the central mining area, agricultural comprehensive management area in the northwest mining area, and characteristic industrial management area around the lake in the southern mining area.At the same time, the management and utilization direction and regional land use structure of the governance area are optimized to achieve the purpose of saving intensive land and promoting regional sustainable development.

Key words:coal mining subsidence area; high water level plain mining area; reclamation planning; surface subsidence; land use

中图分类号:TD88

文献标志码:A

文章编号:0253-2336(2020)04-0060-10

移动扫码阅读

李树志,李学良,门雷雷,等.高潜水位平原矿区采煤塌陷地复垦方向划定及规划分区[J].煤炭科学技术,2020,48(4):60-69.doi:10.13199/j.cnki.cst.2020.04.005

LI Shuzhi,LI Xueliang,MEN Leilei,et al.Reclamation direction delimitation and planning division of coal mining subsidence areas with high water level plain mining area[J].Coal Science and Technology,2020,48(4):60-69.doi:10.13199/j.cnki.cst.2020.04.005

收稿日期:2020-02-25;

责任编辑:代艳玲

基金项目:北京市科技计划资助项目(Z181100005118012);中国煤炭科工集团有限公司创新创业资金专项重点资助项目(2018-2-ZD007 )

作者简介:李树志(1960—),男,河北定州人,研究员,博士生导师,中国煤炭科工集团首席科学家。 E-mail:lishuzhi9686@163.com