特约综述

王国法(1960—),山东文登人,中国工程院院士,煤炭开采技术与装备专家,研究员,博士生导师。 1982 年毕业于山东工学院(现山东大学)机械系,1985 年东北工学院(现东北大学)研究生毕业。 现任中国煤炭科工集团有限公司科技委副主任、首席科学家,《煤炭科学技术》杂志主编,天地科技股份有限公司开采设计事业部总工程师,煤矿智能化创新联盟理事长兼技术委员会主任。

王国法院士是我国煤炭高效综采技术与装备体系的主要开拓者之一,创新提出了液压支架与围岩“强度耦合、刚度耦合、稳定性耦合”的“三耦合”原理和设计方法,创立了综采配套、液压支架和煤矿智能化系统的理论设计方法和技术标准体系,主持设计研发了薄煤层智能化综采、中厚煤层智能化综采、厚煤层大采高综采、大倾角综采、特厚煤层综放等系列首台(套)综采成套技术与装备。 王国法院士作为煤矿智能化的科技领军者,率先系统地提出了煤矿智能化分类、分级发展的理念、发展目标、技术路径和创新智能+绿色煤炭开发新体系支撑煤炭工业高质量发展的科学思想,主持创新研发了4 种煤矿智能化开采模式,开展了智能化煤矿顶层设计、智能化煤矿巨系统架构与关键技术等研究,引领了智能化煤矿建设,为我国煤炭工业发展和科技创新作出了杰出贡献。

智能化煤矿分类、分级评价指标体系

王国法1,2,庞义辉1,2,刘 峰3,4,刘见中2,范京道5,吴群英6,孟祥军7,徐亚军1,2,任怀伟1,2,杜毅博1,2,赵国瑞1,2,李明忠1,2,马 英1,2,张金虎1,2

(1.天地科技股份有限公司 开采设计事业部,北京 100013;2.煤炭科学研究总院 开采研究分院,北京 100013;3.中国煤炭工业协会,北京 100013;4.中国煤炭学会,北京 100013;5.陕西煤业化工集团有限责任公司,陕西 西安 710065;6.陕西陕煤陕北矿业有限公司,陕西 神木 719301;7.兖矿集团有限公司,山东邹城 273500)

摘 要:针对我国智能化煤矿尚没有统一标准,无法对煤矿智能化建设和发展水平进行科学合理定量评价的问题,开展了智能化煤矿建设条件分类与智能化程度分级评价指标体系研究,提出了煤矿智能化程度的定义及量化指标,结合不同区域、不同开采条件智能化煤矿建设实际,制定了智能化煤矿分类、分级评价指标体系与评价方法,开发了智能化煤矿分类、分级评价软件系统。 首先以煤矿所在区域、地质条件为基本指标,以矿井开采技术参数、开采效率、安全水平、建设基础为参考要素,建立智能化煤矿分类评价指标体系,将煤矿分类评价条件分为良好、中等、复杂3 类;然后,根据煤矿分类评价结果,对不同类别煤矿进行智能化程度的分级评价。 基于智能化煤矿开拓、生产、运营等主要流程,将智能化煤矿巨系统细分为信息基础设施、智能地质保障系统、智能综采系统、智能掘进系统、智能主煤流运输系统、智能辅助运输系统、智能综合保障系统、智能安全监控系统、智能分选系统、智能经营管理系统等10 个主要智能化系统,提出了智能化煤矿10 个主系统及相关子系统智能化程度评价指标体系。 针对不同生产技术条件分类的煤矿,采用与之相适应的智能化评价指标体系,就可以对煤矿智能化程度进行定量评价。 按照综合评价结果,将智能化煤矿划分为甲、乙、丙和不合格4 个等级。 以陕北某矿智能化建设工程为例证,进行了矿井建设条件分类与智能化程度分级评价分析,验证了评价指标体系与评价方法的科学性与可靠性,评价结果不仅可以反映该矿井的智能化建设水平,也可以为新建智能化煤矿和生产煤矿的智能化建设与升级改造提供依据。

关键词:智能化煤矿;指标体系;分级评价;智能综采;智能掘进;智能辅助运输

0 引 言

目前,我国煤矿智能化发展处于初级阶段[1-3],煤矿智能化建设相关技术标准与规范尚不完善,智能化煤矿评价标准缺失,煤炭生产企业也缺乏智能化矿井建设、验收依据,严重制约了煤矿智能化的发展。

为了加快煤矿智能化建设,国家发展改革委、应急管理部等六部委联合发布了“关于加快煤矿智能化发展的指导意见”,提出了加快我国煤矿智能化发展的原则、目标、任务和保障措施,明确提出首先建设一批智能化示范煤矿,通过典型示范推动煤矿智能化全面发展。 山东、河南、贵州、山西等省份的煤炭主管部门积极出台相关方案和政策,加快煤矿智能化建设、升级改造。 如何进行智能化煤矿建设,建设什么类型的智能化煤矿,如何评价不同区域、不同条件煤矿的智能化水平,是在推进和指导智能化煤矿建设中面临的关键问题。 受国家能源局委托,笔者带领团队开展了“煤矿智能化分类、分级技术条件与评价指标体系”及标准的研究制定,充分考虑我国不同区域煤炭生产技术条件的多样性和差异性,提出煤矿智能化分类、分级评价指标体系,较好地适应我国智能化煤矿建设的实际、要求和趋势,以实现客观的科学评价与指导。

1 智能化煤矿技术架构与建设要求

1.1 智能化煤矿系统架构

智能化煤矿是指采用物联网、云计算、大数据、人工智能、自动控制、移动互联网、智能装备等与煤炭开发技术装备进行深度融合,形成全面自主感知、实时高效互联、自主学习、智能分析决策、动态预测预警、精准协同控制的煤矿智能系统,实现矿井地质保障、煤炭开采、巷道掘进、主辅运输、通风、排水、供电、安全保障、分选运输、生产经营管理等全过程的安全高效智能运行[4]。 基于我国煤矿智能化发展现状与要求,笔者及团队研究提出了煤矿智能化的技术内涵、基本原则、总体架构、阶段目标与技术路径[5],提出了薄煤层、厚煤层、特厚煤层及复杂难采煤层智能化开采模式[6],为我国煤矿智能化建设提供了总体方案以及技术装备支持。

按照煤矿开拓、生产、运营等主要过程及综合保障功能,实现对煤矿生产过程进行感知、分析、决策、控制的软件与硬件平台,将智能系统定义为煤矿10个智能系统,主要包括10 个智能系统:煤矿智慧中心及综合管理系统、煤矿安全实时通信网络及地下精准位置服务系统、地质保障及4D-GIS 动态信息系统、巷道智能快速掘进系统、开采工作面智能协同控制系统、煤流及辅助运输与仓储智能系统、煤矿井下环境感知及安全管控系统、煤炭分选智能化系统、矿井全工位设备设施健康智能管理系统、煤矿场区及绿色生态智能系统等。 智能化煤矿系统架构如图1 所示。 将组成煤矿智能化系统的各个具有独立感知、自主分析决策、自动执行功能的软硬件系统单元定义为煤矿智能化子系统。 煤矿10 个主要智能系统分别由若干个相关煤矿智能化子系统组成,数以百计的煤矿智能化子系统协同运行,构建了煤矿智能化巨系统。

图1 智能化煤矿技术架构
Fig.1 Technology framework of intelligent coal mine

针对煤矿智能化等级定量评价的技术难题,笔者提出了用煤矿智能化程度来定量表征煤矿的智能化等级。 煤矿智能化程度是综合表征煤矿智能化水平的指标,按照智能化煤矿分类、分级与评价指标体系和计算方法,以计算结果的百分值为其量化指标。

1.2 智能化煤矿建设技术要求

智能化煤矿建设应以通信设施建设为基础,以智能技术与装备的创新为支撑,以井上下智能系统融合管控为主要建设内容,实现矿井地质探测、开采、掘进、机电、运输、通风、安全、管理、运营等全要素和全流程的智能化协同控制。 基于上述智能化煤矿总体技术架构,提出智能化煤矿建设应满足以下基本要求:

1)智能化煤矿建设应基于矿井地质条件与工程基础,采用与资源条件相适应的开采技术与装备,制定并实施智能化煤矿建设/升级改造方案/规划,明确建设目标、建设任务、技术路径等,建立健全智能化煤矿建设运行的保障制度与管理措施。

2)智能化煤矿应建设高速高可靠的通信网络,满足数据、文件、视频等实时传输要求,其中矿井主干网络带宽应不低于1 000 Mbit/s,大型矿井主干网络带宽应不低于10 000 Mbit/s,主干网络优先采用有线网络或5G 网络,应分别布设井下与地面环网,网络设备支持 Ethernet/IP、PROFINET、MODBUSRTPS、EPA 等工业以太网协议;矿井服务器应能够满足井上下协同作业要求,重要的数据与应用类服务器应采用冗余配置;智能化矿井应建设大数据中心与智能综合管控平台,大数据中心宜采用云计算架构,具备数据分类、分析、挖掘、融合处理等功能,实现各系统之间数据的互联互通与融合共享,解决“信息孤岛”、“信息烟囱”等问题。

3)智能化矿井应充分运用孔巷井、井地空相结合的智能钻探、物探和智能探测机器人等先进技术装备获取矿井地质信息,地质探测数据应实现数字化分类存储,地质探测数据的种类、范围、精度等应满足智能化煤矿生产需要;应建设地质信息与工程信息空间数据库,实现地质数据与工程数据的融合、共享,且能够通过地质建模、地质数据推演、地质数据可视化等技术,实现地质数据的多元化深度应用;工作面回采、巷道掘进过程中揭露的地质信息、工程信息等应实现实时智能上传与更新,为矿井生产与决策提供智能地质综合保障。

4)巷道掘进应采用适应的全机械自动化作业技术装备,掘进速度满足矿井采掘接替要求[7-9];巷道超前探测优先采用智能钻探、物探等技术,掘进数据实现数字化分类与存储,具备三维地质建模功能;煤层条件适宜的掘进工作面,应优先采用掘、支、锚、运、破碎一体化成套技术与装备,通过掘进工作面远程集控平台,实现基于感知信息对掘进工作面进行远程集中控制。

5)回采工作面采用资源条件适应型综采技术与装备,液压支架采用电液控制系统,采煤机具备记忆截割、智能调速调高等功能[10-12],刮板输送机、转载机采用变频智能调速控制,综采工作面具有远程集中控制系统,能够在工作面巷道、地面调度中心对工作面进行远程协同控制;煤层赋存条件适宜的综采工作面,优先采用工作面自动找直技术、采煤机自适应截割技术、液压支架智能自适应支护技术、智能综放技术、智能巡检机器人技术、设备故障诊断与远程运维技术等[13-15],实现井下综采工作面智能化、少人化开采。

6)矿井应建设完善的煤炭运输系统[16-18],采用带式输送机进行煤炭运输,运输系统应具备运量、带速、温度、跑偏、撕裂等智能监测、预警与保护功能,单条带式输送机实现智能无人运输,多条带式输送机之间应实现智能联动控制;采用立井罐笼运输的矿井,应具备对罐笼提升质量、提升速度等进行智能监控,系统具备智能装载、智能提升、智能卸载等功能,能够与煤仓实现智能联动控制;赋存条件较简单的大型矿井,主煤流运输系统应实现智能无人值守与远程集中控制。

7)矿井应建设完善的智能辅助运输系统[19],运输物资采用编码体系进行集装化管理;采用单轨吊进行运输,则运输物资装卸、车厢运行实现自动化,点对点运输实现无人驾驶;采用机车进行运输,则实现机车位置的精准定位、无人驾驶与智能调度;采用无轨胶轮车进行运输,则实现无轨胶轮车的精准定位与智能调度,物资装卸实现自动化,具备条件的矿井,实现无轨胶轮车的无人驾驶;采用多种运输方式进行综合运输,则不同运输方式之间的接驳应实现自动化,最大程度降低井下辅助运输作业人员数量与劳动强度。

8)矿井应建设完善的综合保障系统[20],其中,矿井主要通风机、局部通风机具备远程调风功能,井下风门具备基于感知信息的智能开启与关闭,具备瓦斯、风压、风速、风量等智能感知能力,并基于感知信息自动进行通风网络解算、分析、预警与控制,实现通风系统的无人值守与远程集中控制;固定排水作业点实现基于水压、水位的智能抽排,排水系统与水文监测系统实现智能联动;供电系统具备智能防越级跳闸保护功能,井下中央变电所、采区变电所实现无人值守;综合保障系统各监测数据应接入智能综合管控平台,实现数据的共享及智能联动控制。

9)根据矿井煤层赋存条件及灾害类型,矿井应建设完善的智能安全监控系统[21-22]。 存在瓦斯灾害的矿井,应建设完善的瓦斯智能感知系统,并实现监测数据的自动上传、分析、预测、预警,瓦斯监测数据与通风系统、避灾系统等实现智能联动控制;存在水害的矿井,应建设完善的井上下水文智能动态监测系统,并与排水系统、避灾系统等实现智能联动控制;存在煤层自然发火危险的矿井,应建设完善的束管监测、光纤测温等系统,以及灌浆、注氮等防灭火设施,实现监测数据的自动上传、分析及联动控制;矿井电气设备、带式输送机等易发生火灾的区域,应设置完善的火灾感知装置及防灭火系统,并实现智能联动;矿井应建设完善的顶板灾害在线监测系统,能够基于监测分析结果进行顶板灾害的预测、预警;具有冲击地压灾害的矿井,应建立完善的冲击地压监测、预测与预警系统,实现对冲击地压危险区域的有效预测、预警;矿井应建立完善的智能灾害综合防治系统,实现多种灾害监测数据的融合分析与智能联动控制。

10)矿井应建设完善的智能分选系统,能够根据不同分选工艺实现远程集中控制。 通过建设智能分选控制系统,实现入选原煤配比、煤泥水处理、带式输送机运输的智能控制;条件适宜的矿井应优先采用3D 可视化技术、数字双胞胎技术等,通过完善的感知技术进行分选作业的真实再现与远程智能操控;应建设分选作业智能保障系统,实现分选作业的按需智能服务。

11)矿井应建设完善的智能经营管理系统[23],能够对生产系统与管理系统的数据进行有效融合,通过数据分析与模型构建进行矿井智能排产、分选、运输等的智能调度;建立智能决策支持系统,实现市场分析、煤质管理、生产调度管理、材料与设备综合管理、能源消耗管理、综合成本核算等的智能化运行。

2 智能化煤矿分类与分级

受煤层赋存条件复杂多样性影响,我国煤矿的开采技术与装备水平、工程基础、技术路径、建设目标等均存在较大差异,且受制于智能化开采技术与装备发展水平,不同煤层赋存条件矿井进行智能化建设的难易程度与最终效果也存在一定差异,很难用单一标准对所有煤矿的智能化建设水平进行评价。 因此,笔者及团队研究制定了“智能化煤矿分类、分级与评价指标体系”及标准,确定首先以煤矿所在区域、建设规模、主采煤层赋存条件等为主要指标对智能化煤矿进行分类,然后再对不同类别的煤矿智能化水平进行分级评价,能够保证智能化煤矿建设水平综合评价的科学性、公平性及准确性。

根据矿井分类评价技术条件将智能化煤矿分为3 类:智能化建设条件良好矿井、智能化建设条件中等矿井、智能化建设条件复杂矿井,其分类评价指标见表1。

采用层次分析法确定各评价指标的权重,并采用模糊综合评价方法对矿井的智能化建设条件进行综合评价,采用百分制原则,确定矿井的智能化建设条件类别为{良好,中等,复杂} ={100 ~85,85 ~70,<70}。

表1 智能化煤矿分类评价指标
Table 1 Classification evaluation index of intelligent coal mine

评价等级评价因素良好 中等 复杂煤层厚度/m 1.3~6.0 ≥6.0 ≤1.3煤层倾角/(°) ≤10 10~25 ≥25煤层硬度 中等硬度煤层 硬煤或软媒 特硬煤或特软煤煤层埋深/m <300 300~1 000 >1 000煤层稳定性 稳定或较稳定煤层 不稳定煤层 极不稳定煤层基本顶板级别 Ⅰ级 Ⅱ级 Ⅲ级、Ⅳ级底板稳定程度 Ⅳ类Ⅴ类 Ⅱ类Ⅲ类 Ⅰ类褶曲影响程度 0 1~2 ≥2断层影响程度 ≤0.6 0.6~1 ≥1陷落柱影响程度/% ≤5 5~15 ≥15矿井瓦斯等级 低瓦斯矿井 高瓦斯矿井 突出矿井煤层自燃倾向 不易自燃 自燃 易自燃冲击地压倾向 无冲击 弱冲击 强冲击水文地质复杂程度 简单或中等 复杂 非常复杂煤尘爆炸倾向 1 级或2 级 3 级 4 级工作面走向长度/m ≥1 500 500~1 500 ≤500工作面倾斜宽度/m ≥200 100~200 ≤100工作面俯仰采角度/(°) ≤5 5~15 ≥15全员工效/( t·工-1) ≥80 30~80 ≤30近5 年百万吨死亡率 0 ≤0.083 >0.083

根据3 类矿井智能化建设条件分别建立智能化煤矿评价指标体系,采用层次分析方法确定各评价指标权重,然后采用综合评价方法计算煤矿智能化程度,即基于智能化煤矿评价指标体系对煤矿的智能化程度进行量化计算。 依据智能化程度结果,将智能化程度60%以上的分为3 级:甲级(高级)智能化煤矿(智能化程度85%以上)、乙级(中级)智能化煤矿(智能化程度75%~85%)、丙级(初级)智能化煤矿(智能化程度60%~75%)。

3 智能化煤矿评价指标体系

基于上述智能化煤矿技术架构,分别确定矿井的信息基础设施、地质保障系统、智能掘进系统、智能综采系统、主煤流运输系统、辅助运输系统、综合保障系统、安全监控系统、智能分选系统、经营管理系统等评价指标,其评价指标体系框架如图2 所示。由于篇幅有限,本文主要列出生产技术条件良好矿井对应的智能化煤矿评价指标,并以某矿智能化建设情况为例进行煤矿智能化程度的综合分析与评价。

信息基础设施是智能化煤矿建设的基础,主要包括传输网络、数据处理设备、应用平台软件、数据服务及综合管控平台5 个部分内容,网络传输速度、数据处理能力、硬件与软件平台及各系统之间的智能联动控制是进行信息基础设施评价的主要影响因素。 基于上述智能化煤矿信息基础设施建设要求,确定智能化煤矿信息基础设施评价指标见表2。

图2 智能化煤矿评价指标体系框架
Fig.2 Framework of evaluation index system for intelligent coal mine

表2 智能化煤矿信息基础设施评价指标
Table 2 Information infrastructure evaluation indexes of intelligent coal mine

指标名称 评价指标①有线主干网络: 采用矿用以太网技术,符合IEEE802.3 协议;采用10 000 Mbit/s 及以上通信网络;矿用有线主干网络设备支持 Ethernet/IP、PROFINET、MODBUS-RTPS、EPA 等工业以太网协议②二级交换接入网络:采用1 000 Mbit/s 以上工业以太网;具备组环功能,网络自愈时间小于30 ms;矿用二级交换接入网络设备支持 Ethernet/IP、PROFINET、MODBUS-RTPS、EPA 等工业以太网协议③无线网络:基站具备低速无线网络网关功能接入数量不小于256 台,节点接入数量不小于26 万个,基站同时通信节点数不小于1 024;无线通信距离不小于500 m④矿山地面通信网络:采用标准TCP/IP 传输协议,具有与矿山井下主干网络、矿山接入网络的以太网接口;具备万兆骨干、千兆汇聚、百兆到桌面,且具备WIFI 无线覆盖;支持光纤多模、单模、超五类双绞线等多种传输介质⑤云计算业务平台:具备常用标准IP 通信接口,且支持数据、语音、视频融合通信业务;可通过标准各类IP 通信网关与传统PSTN、PLMN 网络互联互通;具备服务器、网络安全检测、防护功能;具备万兆级吞吐量,万级连接数的通信能力主干网络

续表

指标名称 评价指标①矿端数据处理设备:子系统上位机采用工控机,CPU 不小于六核心,具备双千兆以太网接口;信息采集数据库服务器采用X86 服务器,采用硬冗余或服务器虚拟化软冗余配置;应用服务器采用X86 服务器,采用虚拟化实例布置于服务器虚拟化的硬件资源池中数据处理设备②云端数据处理设备:优先考虑成熟的公共云或工业云,如阿里云、百度云或类似云上贵州的工业云(或安全云);私有云选用具备自主知识产权的服务器虚拟化管理平台,如 VMWare、微软、Citrix、华为、浪潮、华三等;具备异地灾备配置③移动端数据处理设备:具有MA 认证,具备5G 全网通和WIFI 的无线通信功能;移动终端具备不少于NFC、RFID、蓝牙等至少2 种近场通信功能;移动终端具备专业级三防标准①无应用平台,应用软件各自独立部署运行,但有统一的门户或访问入口应用平台软件②有基于虚拟化等技术的应用平台,应用软件在虚拟化平台中各自独立部署运行,并可以通过应用平台进行互联互通③有基于云计算的决策支持承载平台,应包含模型库和算法库,其中模型库具有人工设计完成的业务模型或经过计算机训练后得出的模型,以及模型用到的各种权值、调优参数;算法库具有常用的AI 相关算法

续表

指标名称 评价指标数据服务具有全面的数据元分类属性、产生层次及交互层次规范,对于文件类型,采用FTP 实现;对于实时音视频数据交互,采用 SIP、RTP 和 RTSP 协议实现;对于标准工控类设备数据的采集与控制采用OPC/OPC UA 接口标准实现;对于环境监测类数据、井下人员数据、非标准机电设备监测控制类等数据,采用行业统一的数据交互标准规范协议智能综合管控平台①基于统一I/O 采集服务设计与实现,自主适配标准工控设备、非标准设备系统、VOIP 语音设备系统和流媒体视频监控等设备系统②对“采、掘、机、运、通”等主要生产环节进行全流程的实时监控;根据业务需求自动构建分析预测模型;根据监测与分析计算结果,实现流程的智能协同控制

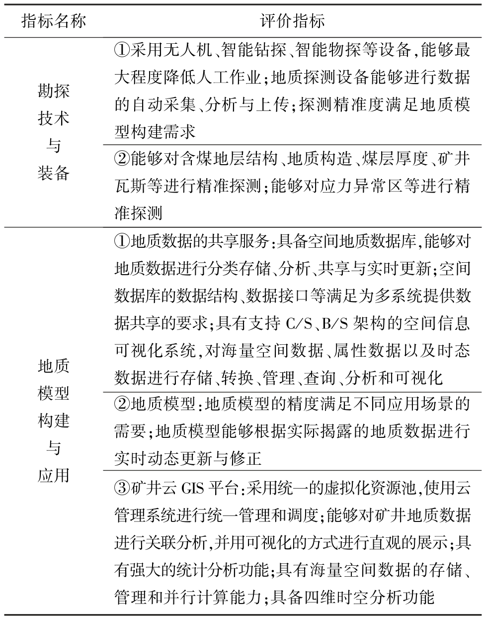
地质信息精准探测及地质探测数据的数字化分类存储与共享应用是进行智能化建设的前提,其中勘探技术与装备是进行地质勘探智能化的基础,而地质模型的构建则是地质数据应用的关键,基于上述智能化建设要求确定地质保障系统的评价指标见表3。

表3 智能地质保障系统评价指标
Table 3 Evaluation index of intelligent geological guarantee system

指标名称 评价指标勘探技术与装备①采用无人机、智能钻探、智能物探等设备,能够最大程度降低人工作业;地质探测设备能够进行数据的自动采集、分析与上传;探测精准度满足地质模型构建需求②能够对含煤地层结构、地质构造、煤层厚度、矿井瓦斯等进行精准探测;能够对应力异常区等进行精准探测地质模型构建与应用①地质数据的共享服务:具备空间地质数据库,能够对地质数据进行分类存储、分析、共享与实时更新;空间数据库的数据结构、数据接口等满足为多系统提供数据共享的要求;具有支持C/S、B/S 架构的空间信息可视化系统,对海量空间数据、属性数据以及时态数据进行存储、转换、管理、查询、分析和可视化②地质模型:地质模型的精度满足不同应用场景的需要;地质模型能够根据实际揭露的地质数据进行实时动态更新与修正③矿井云GIS 平台:采用统一的虚拟化资源池,使用云管理系统进行统一管理和调度;能够对矿井地质数据进行关联分析,并用可视化的方式进行直观的展示;具有强大的统计分析功能;具有海量空间数据的存储、管理和并行计算能力;具备四维时空分析功能

采掘接替紧张、掘进作业环境差、风险高等一直是制约煤炭实现安全高效开采的核心技术难题,高效智能掘锚设备是实现巷道智能掘进的基础,在煤层赋存条件简单的矿井,采用高效掘支锚运一体化装备,实现了煤巷掘进月进尺超过3 000 m,但在煤层赋存条件较复杂矿井,巷道掘进速度、效率、智能化程度等均不尽如人意。 目前,全行业均在积极开展巷道智能快速掘进技术与装备研发,巷道掘进远程监控平台实现了掘进过程的远程监控,智能掘进技术与装备的突破对于缓解采掘接替矛盾、改善井下掘进作业环境具有十分重要的意义。 基于上述巷道智能化掘进系统要求,确定相关评价指标见表4。

表4 智能掘进系统评价指标
Table 4 Evaluation index of intelligent driving system

指标名称 评价指标①巷道掘进过程实现全机械化作业,掘进速度满足矿井采掘接替要求智能掘进设备②采用智能地质探测技术与设备③掘进、锚护及运输等设备具备完善的传感器、执行器及控制器,能实现单系统或单设备的自动控制④掘进机具备自动定位与导向功能,能够进行自适应截割与行走⑤采用全自动钻架和锚杆钻车,实现整个锚杆作业流程的全自动化⑥具备掘进工作面环境(粉尘、瓦斯、水等)智能监测功能,并具备监测环境数据智能分析,以及掘、锚、运、支工序的智能联动远程集控平台①具备巷道掘进工作面三维地质模型构建功能,并根据掘进过程中揭露的实际地质信息与工程信息对模型进行实时动态修正②具备掘进机、锚杆、压风管等设备模型构建功能,能够根据采集的相关设备信息进行掘进工作面真实场景再现③集控平台具备对巷道掘进设备进行远程操控的功能,能够实现一键启停及智能操控

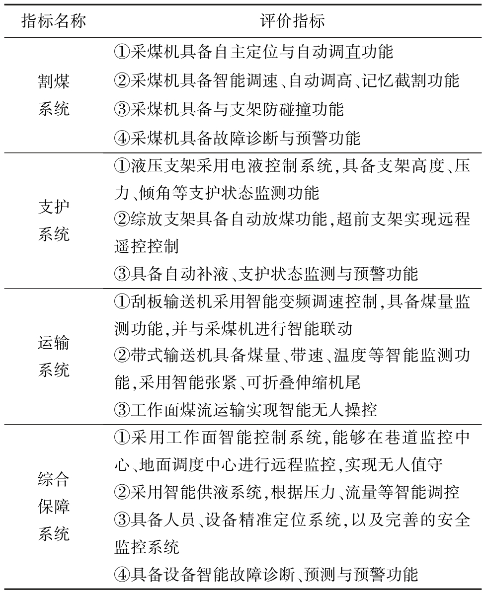
目前,在煤层赋存条件较简单的矿井实现了综采工作面“有人巡视、无人值守”的智能化开采,通过采用惯导系统实现了采煤机的精准定位及工作面自动找直,通过在工作面设置巡检机器人对采煤机截割信息进行自动感知,实现了基于地质信息实时修正的工作面智能截割控制,大幅提高了工作面智能化水平,但综采设备的可靠性、不同综采设备之间的智能协同控制等均有较大提升空间。 基于上述智能化煤矿建设要求,将综采工作面细分为割煤系统、支护系统、运输系统、综合保障系统4 个部分,确定综采工作面智能化评价指标,见表5。

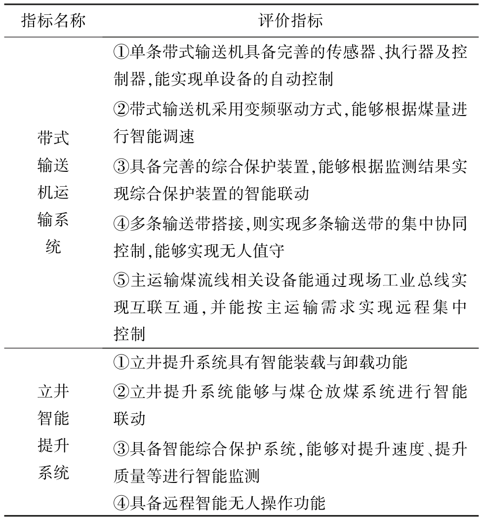
目前,主煤流运输主要采用2 种形式:采用带式输送机进行运输、采用带式输送机与罐笼进行联合运输,在赋存条件简单的大型矿井已经实现了带式运输系统的远程集中控制及无人值守,立井提升系统也已经具备了智能提升的条件,但不同运输方式之间的接驳尚未实现智能化。 基于上述智能化煤矿建设要求,确定主煤流运输系统的主要评价指标见表6。

表5 智能综采系统评价指标
Table 5 Evaluation index of intelligent fully-mechanized mining system

指标名称 评价指标①采煤机具备自主定位与自动调直功能割煤系统②采煤机具备智能调速、自动调高、记忆截割功能③采煤机具备与支架防碰撞功能④采煤机具备故障诊断与预警功能支护系统①液压支架采用电液控制系统,具备支架高度、压力、倾角等支护状态监测功能②综放支架具备自动放煤功能,超前支架实现远程遥控控制③具备自动补液、支护状态监测与预警功能运输系统①刮板输送机采用智能变频调速控制,具备煤量监测功能,并与采煤机进行智能联动②带式输送机具备煤量、带速、温度等智能监测功能,采用智能张紧、可折叠伸缩机尾③工作面煤流运输实现智能无人操控综合保障系统①采用工作面智能控制系统,能够在巷道监控中心、地面调度中心进行远程监控,实现无人值守②采用智能供液系统,根据压力、流量等智能调控③具备人员、设备精准定位系统,以及完善的安全监控系统④具备设备智能故障诊断、预测与预警功能

表6 智能主煤流运输系统评价指标
Table 6 Evaluation index of intelligent main coal flow transportation system

指标名称 评价指标①单条带式输送机具备完善的传感器、执行器及控制器,能实现单设备的自动控制带式输送机运输系统②带式输送机采用变频驱动方式,能够根据煤量进行智能调速③具备完善的综合保护装置,能够根据监测结果实现综合保护装置的智能联动④多条输送带搭接,则实现多条输送带的集中协同控制,能够实现无人值守⑤主运输煤流线相关设备能通过现场工业总线实现互联互通,并能按主运输需求实现远程集中控制①立井提升系统具有智能装载与卸载功能立井智能提升系统②立井提升系统能够与煤仓放煤系统进行智能联动③具备智能综合保护系统,能够对提升速度、提升质量等进行智能监测④具备远程智能无人操作功能

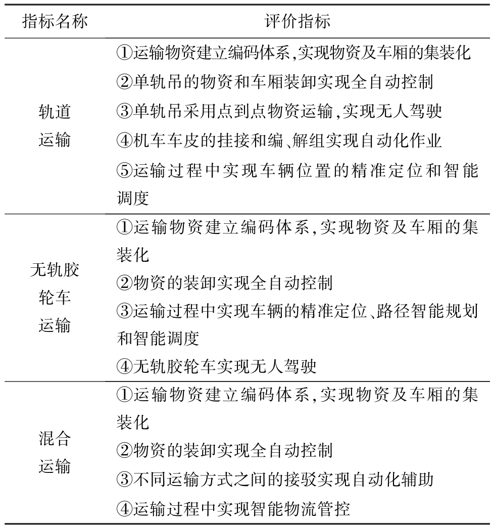
目前,矿井辅助运输主要采用3 种方式:轨道运输(包括单轨吊、机车运输等)、无轨胶轮车运输、混合型运输,点到点之间的轨道运输已经具备了无人驾驶的条件,无轨胶轮车井下无人驾驶技术也处于研发过程中,精准定位与智能调度技术与装备的发展将为辅助运输实现无人化奠定基础。 基于上述智能化煤矿建设要求,确定智能辅助运输系统评价指标见表7。

表7 智能辅助运输系统评价指标
Table 7 Evaluation index of intelligent auxiliary transportation system

指标名称 评价指标①运输物资建立编码体系,实现物资及车厢的集装化轨道运输②单轨吊的物资和车厢装卸实现全自动控制③单轨吊采用点到点物资运输,实现无人驾驶④机车车皮的挂接和编、解组实现自动化作业⑤运输过程中实现车辆位置的精准定位和智能调度无轨胶轮车运输①运输物资建立编码体系,实现物资及车厢的集装化②物资的装卸实现全自动控制③运输过程中实现车辆的精准定位、路径智能规划和智能调度④无轨胶轮车实现无人驾驶①运输物资建立编码体系,实现物资及车厢的集装化混合运输 ②物资的装卸实现全自动控制③不同运输方式之间的接驳实现自动化辅助④运输过程中实现智能物流管控

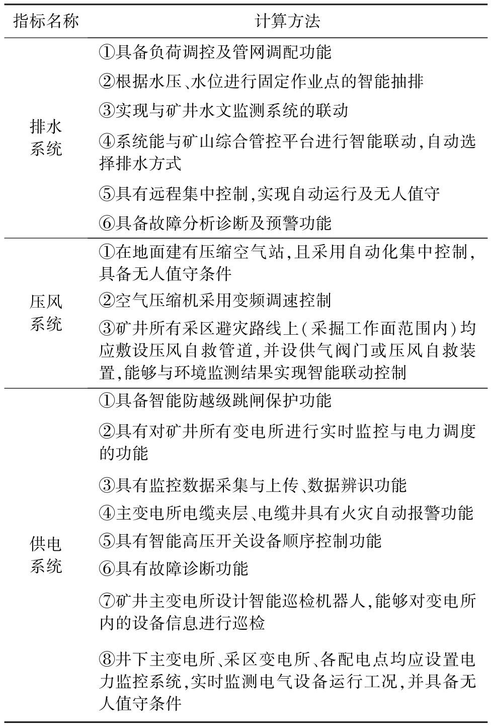
通风、排水、压风、供电等系统为矿井安全高效生产提供基础保障,目前通风系统、排水系统、供电系统均已具备无人值守条件,但受制于相关规程限制,尚未完全进行无人化运行。 基于智能化矿井建设要求,确定智能综合保障系统评价指标见表8。

表8 智能综合保障系统评价指标
Table 8 Evaluation index of intelligent comprehensive support system

指标名称 计算方法①矿井主要通风机、局部通风机具备远程集中调风功能通风系统②井下主要进回风巷间、采区进回风巷间采用自动闭锁风门③能够对井下瓦斯浓度、风压、风速、风量等参数进行智能监测,可以对监测数据进行自动分析④能够根据智能监测结果进行通风阻力结算⑤掘进工作面的局部通风机实现双风机、双电源,并能自动切换,根据环境监测结果实现风电闭锁、瓦斯电闭锁等⑥能够根据监测及分析结果对风窗、风门等进行智能控制,实现无人值守及远程集中控制

续表

指标名称 计算方法①具备负荷调控及管网调配功能排水系统②根据水压、水位进行固定作业点的智能抽排③实现与矿井水文监测系统的联动④系统能与矿山综合管控平台进行智能联动,自动选择排水方式⑤具有远程集中控制,实现自动运行及无人值守⑥具备故障分析诊断及预警功能①在地面建有压缩空气站,且采用自动化集中控制,具备无人值守条件压风系统②空气压缩机采用变频调速控制③矿井所有采区避灾路线上(采掘工作面范围内)均应敷设压风自救管道,并设供气阀门或压风自救装置,能够与环境监测结果实现智能联动控制①具备智能防越级跳闸保护功能供电系统②具有对矿井所有变电所进行实时监控与电力调度的功能③具有监控数据采集与上传、数据辨识功能④主变电所电缆夹层、电缆井具有火灾自动报警功能⑤具有智能高压开关设备顺序控制功能⑥具有故障诊断功能⑦矿井主变电所设计智能巡检机器人,能够对变电所内的设备信息进行巡检⑧井下主变电所、采区变电所、各配电点均应设置电力监控系统,实时监测电气设备运行工况,并具备无人值守条件

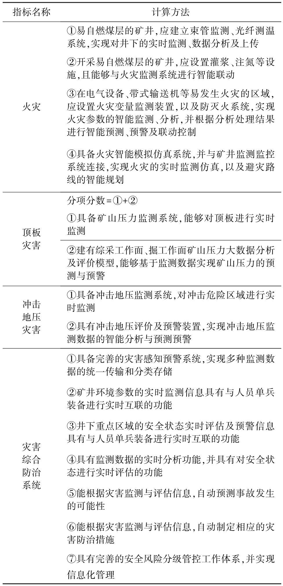
瓦斯、水灾、火灾、顶板及冲击地压、煤尘等是矿井主要灾害,目前相关灾害的感知设备已经相对比较成熟,灾害预测、预警与防治措施也相对比较完善,为智能化安全监控系统建设奠定了基础。 基于矿井灾害监测、分析、预测、预警及不同系统之间的智能联动控制要求,确定智能安全监控系统评价指标见表9。

表9 智能安全监控系统评价指标
Table 9 Evaluation index of intelligent security monitoring system

指标名称 计算方法①具有通风监测仿真系统,并可与矿井监测监控系统连接,实现矿井通风系统在线实时监测仿真和数据共享瓦斯灾害 ②能够根据瓦斯监测数据进行风量、风速智能调节③能够根据瓦斯监测数据进行瓦斯超限区域智能断电④能够根据瓦斯监测数据进行瓦斯超限区域智能预警及避灾路线规划①具有针对主要含水层的井上下水文智能动态观测系统,进行动态观测和水害的预测预警分析水害 ②具有水害智能仿真系统,并与矿井监测监控系统连接,实现水害的实时监测仿真,及避灾路线的智能规划③水害智能仿真系统与排水系统进行智能联动

续表

指标名称 计算方法①易自燃煤层的矿井,应建立束管监测、光纤测温系统,实现对井下的实时监测、数据分析及上传火灾②开采易自燃煤层的矿井,应设置灌浆、注氮等设施,且能够与火灾监测系统进行智能联动③在电气设备、带式输送机等易发生火灾的区域,应设置火灾变量监测装置,以及防灭火系统,实现火灾参数的智能监测、分析,并根据分析处理结果进行智能预测、预警及联动控制④具备火灾智能模拟仿真系统,并与矿井监测监控系统连接,实现火灾的实时监测仿真,以及避灾路线的智能规划分项分数=①+②顶板灾害①具备矿山压力监测系统,能够对顶板进行实时监测②建有综采工作面、掘工作面矿山压力大数据分析及评价模型,能够基于监测数据实现矿山压力的预测与预警冲击地压灾害①具备冲击地压监测系统,对冲击危险区域进行实时监测②具有冲击地压评价及预警装置,实现冲击地压监测数据的智能分析与预测预警①具备完善的灾害感知预警系统,实现多种监测数据的统一传输和分类存储灾害综合防治系统②矿井环境参数的实时监测信息具有与人员单兵装备进行实时互联的功能③井下重点区域的安全状态实时评估及预警信息具有与人员单兵装备进行实时互联的功能④具有监测数据的实时分析功能,并具有对安全状态进行实时评估的功能⑤能根据灾害监测与评估信息,自动预测事故发生的可能性⑥能根据灾害监测与评估信息,自动制定相应的灾害防治措施⑦具有完善的安全风险分级管控工作体系,并实现信息化管理

地面分选系统较井下各类系统更容易实现智能化,部分矿井已经实现了基于分选工艺参数、设备运行状态信息的自动采集与分类存储,通过3D 可视化技术实现了分选系统的智能监测,并对原煤配比、自动加药、煤泥水处理等智能化控制进行了探索,为智能分选系统建设奠定了基础。 基于上述智能分选系统建设要求,确定相关评价指标见表10。

从市场需求出发,科学制定矿井生产计划,严密组织生产过程,建立生产指标、生产成本、设备运维、能耗指标等大数据多维关联分析与决策系统,实现原煤生产、销售全流程的信息实时反馈、指标定量分析、目标动态修正。 基于上述智能经营管理系统要求,确定其相关评价指标见表11。

表10 智能分选系统评价指标
Table 10 Evaluation index of intelligent washing system

指标名称 计算方法①建有分选系统三维可视化系统,能够以三维立体形式显示选煤厂内的场景结构、设备布局及设备运行状态分选系统②分选工艺流程(原煤破碎、自动配煤、自动配药等)实现自动控制③具备完善的安全保障系统,实现安全起车监控、工控视频联动、视频巡检等④分选设备具有完善设备健康诊断功能,能够对设备运行状态进行实时监测及预警⑤具备智能管理系统,实现煤质管理、设备全生命周期管理、材料配件管理、能耗管理、综合成本核算等

表11 智能经营管理系统评价指标
Table 11 Evaluation index of intelligent operation management system

指标名称 计算方法①大专(含)以上学历专业技术人员占员工总数的比例生产及经营管理②专业应用软件技能普及率③具有标准作业流程管理信息化功能,并实现班组中每个岗位标准作业流程的精确推送④具有对班组成员自动进行考核的功能,并能根据考核结果自动制定有针对性的培训与学习计划⑤实现班组管理信息的移动互联⑥建设有生产计划及调度管理、生产技术管理、机电设备管理等系统⑦生产计划及调度管理系统应具有生产计划及日常调度管理功能,可根据企业ERP 数据实现生产计划排产⑧机电设备管理系统应具有健康状况的远程在线诊断功能,应具有定期自动运维管理及配件库存识别功能⑨生产级经营管理系统应具有规程措施编制、技术资料、专业图纸设计、采掘生产衔接跟踪、工程进度跟踪、生产与技术指标、经营指标等无纸化管理功能⑩矿井经营管理系统应包括办公自动化管理、企业ERP 等系统,各系统之间应能交互数据○1企业ERP 应包括财务管理、成本管理、合同管理、运销管理、物资供应管理、仓储管理等系统,且应提供规范化数据接口①矿井决策支持系统应能够对生产系统和管理系统数据进行融合,且应能建立数据分析模型决策支持②建立动态排产模型,有效分析ERP 中的经营数据,结合生产管理数据制定合理的排产方案,对矿井生产和运输物流环节进行合理调度③建立大型设备运维及管理模型,合理调整设备检修及大型耗能设备运转时间,对主要生产环节设备健康状况、负荷率、故障停机率、能源消耗等指标进行分析④建立大型设备运维及管理模型,合理调整设备检修及大型耗能设备运转时间,对主要生产环节设备健康状况、负荷率、故障停机率、能源消耗等指标进行分析⑤云端实现各矿产能与资源调度的自动决策

4 智能化煤矿评价方法与验证

煤矿智能化评价指标体系是由矿井各系统相互独立的多项指标组成,通过邀请行业专家对煤矿智能化评价指标的影响程度进行打分(重要程度以1—9 进行标度),采用层次分析法构建不同指标两两比较的判断矩阵,并借助yaahp 软件计算各项评价指标的权重,见表12。

表12 智能化煤矿评价指标权重
Table 12 Evaluation index weight of intelligent coal mine

项目 评价指标 权重 累积权重传输网络 0.002 8信息基础设施0.048 2地质保障系统数据处理设备 0.007 1应用平台软件 0.007 1数据服务 0.003 7综合管控平台 0.027 5勘探技术与装备 0.050 90.059 4智能掘进系统地质建模及应用 0.008 5智能掘进设备 0.127 80.153 4远程集控平台 0.025 6割煤系统 0.138 8智能综采系统0.258 2煤矿智能化程度主煤流运输系统支护系统 0.067 1运输系统 0.034 0综合保障系统 0.018 3输送带运输 0.058 7/0.078 30.078 3立井提升运输 0.019 6轨道运输 0.058 3辅助运输系统0.058 3胶轮车运输 0.058 3混合运输 0.058 3通风系统 0.022 7综合保障系统0.086 2排水系统 0.013 7压风系统 0.006 6供电系统 0.043 2瓦斯防治系统 0.024 0安全监控系统0.140 7智能分选系统水灾防治系统 0.016 8火灾防治系统 0.007 4顶板灾害防治系统 0.008 6冲击地压防治系统 0.040 7综合防治系统 0.043 2分选技术与装备 0.067 70.067 7经营管理系统生产经营管理 0.025 1决策支持 0.024 50.049 6

由于主煤流运输系统可以采用带式输送机运输或带式输送机与立井提升联合运输2 种方式,若矿井仅采用带式输送机进行运输时,则取权重值为0.078 3;若矿井采用带式输送机与立井提升联合运输方式,则带式输送机取权重值为0.058 7,立井提升系统取权重值为0.019 6。 矿井辅助运输可以采用轨道运输、胶轮车运输、混合运输3 种方式,这3种运输方式为并列结构,只能选择其中一种运输方式,取权重值为0.058 3。

基于上述评价模型,开发了智能化煤矿分类、分级评价系统(V1.0),以陕北某大型矿井智能化建设为样本,对矿井的智能化程度进行评价,验证上述评价方法的科学性与可靠性。 样本煤矿为年产千万吨以上特大型煤矿,矿井主采2-2、5-2煤层,其中2-2煤层厚度为 5.5~8.0 m,5-2煤层厚度为 4.0 ~6.8 m,煤层倾角小于5°,开采煤层埋深为230 ~360 m,煤层普氏系数平均约为2.7,煤层赋存稳定,顶板等级为II 级,底板赋存稳定,瓦斯含量低,褶皱、断层、陷落柱等地质构造对矿井生产影响均较小,煤层为易自燃煤层,无冲击地压危险,水文地质条件复杂,地表附近有水源保护区,煤尘具有爆炸危险性,主采煤层工作面平均走向长度约5 000 m,倾斜宽度250~350 m,工作面仰俯角度小于3°,矿井全员工效约 95 t/工,近5 年无人员伤亡。 将上述矿井智能化建设条件输入自主开发的智能化煤矿分类、分级评价系统,计算得出该矿井的智能化建设条件评价结果为94 分,类别为良好,如图3 所示。

通过对评价结果进行分析可知,该矿井智能化建设条件较好,适宜开展煤矿智能化建设,但矿井煤层顶板、煤层底板、煤层自然发火、水文地质、煤尘爆炸危险性的评分值较低,即表明这几项因素对矿井智能化建设具有一定影响。

通过进行现场调研,该矿井已经建设了万兆主干通信网络、大型服务器等基础设施,基本满足井上下数据传输、存储要求,但云服务平台等尚未完成建设;建立了矿井三维空间地质数据库,实现了工程数据与地质数据的更新,但未实现实时更新,且地质探测技术主要采用传统探测方法;采用掘锚一体机进行掘进,最大巷道掘进月进尺超过1 000 m,但尚未实现远程协同作业;综采工作面采用智能化控制系统,实现了“有人巡视、无人值守”作业;主运输采用带式输送机进行运输,具备较完善的保护系统,但尚未完全实现无人值守;矿井辅助运输采用无轨胶轮车,车辆运行、调度等能够满足生产需要,但尚未实现无人驾驶;通风系统能够满足矿井生产要求,但尚未实现风量、风速的智能调节,通风网络解算精度尚待提高;固定排水点具备无人作业条件,井下中央变电所具备无人值守条件,移动排水点仍需人工作业;矿井瓦斯含量低、无冲击倾向性,但矿井水文地质条件复杂,已建设较完善的水文地质监测系统,但尚未与排水系统实现联动控制,建设了完善的束管监测、光纤测温系统,但监测数据尚未实现自动上传分析;分选系统基本实现了分选工艺、煤泥水处理等的自动化;生产经营管理实现了自动化,但相关决策仍受人为因素干扰,数据利用率不高;矿井建设了较完善的采掘机运通系统,但相关系统尚未完全实现互联互通,存在一定的信息孤岛问题。 通过对该矿井的智能化建设现状进行调研,采用自主开发的智能化煤矿分类、分级评价系统对矿井的智能化程度进行综合评价,其评价结果为78.59 分,如图4 所示,根据矿井智能化程度确定该矿井目前为乙级(中级)智能化达标煤矿。

图3 智能化煤矿生产技术条件分类评价结果
Fig.3 Classification and evaluation results of intelligent coal mine production technical conditions

1—煤层厚度;2—煤层倾角;3—煤层埋深;4—煤层硬度;5—煤层稳定性;6—顶板顶级;7—底板稳定性;8—瓦斯等级;9—褶皱影响;10—断层影响;11—陷落柱影响;12—自然发火影响;13—冲击地压影响;14—水文地质;15—煤尘爆炸危险;16—工作面走向长度;17—工作面倾斜宽度;18—工作面仰俯角;19—全员工效;20—近5 年百万吨死亡率

通过对矿井智能化程度评价结果进行分析,发现矿井的智能综采系统、安全监控系统、智能分选系统得分较高(90 分),即这3 个系统的智能化建设程度较高;智能掘进系统得分较低(56.7 分),即该系统的智能化程度较低,由于矿井地质条件较好,巷道掘进速度能够满足要求,但掘进的智能化程度尚待提高;其他系统的得分均在70 ~80 分,表明其智能化建设仍然有较大提升空间。 基于评价结果,该矿井正在开展智能化升级改造,重点对巷道掘进、地质保障、复杂运输等系统进行智能化升级,进一步提高矿井的智能化水平。

图4 煤矿智能化等级评价结果
Fig.4 Evaluation result of coal mine intelligence grade

1—信息基础设施;2—地质保障系统;3—智能掘进系统;4—智能综采系统;5—主煤流运输系统;6—辅助运输系统;7—综合保障系统;8—安全监控系统;9—智能分选系统;10—经营管理系统

智能化煤矿分类、分级评价指标体系与评价方法不仅可以对矿井智能化建设条件类别、矿井智能化等级进行评价,其评价结果还反应了矿井智能化建设存在的不足,为后续进行煤矿智能化升级改造提供指导。

5 结 论

1)提出的智能化煤矿分类、分级与评价指标体系,充分考虑了不同地域、不同开采技术条件和工程基础的煤矿实际,首先按矿井智能化建设条件分为良好、中等、复杂3 类,然后基于矿井智能化建设条件类别再确定智能化等级评价指标体系,以煤矿智能化程度作为综合评价结果进行智能化煤矿分级,这种分类分级与评价方法保证了智能化煤矿建设水平综合评价的科学性、合理性及准确性。

2)智能化煤矿是一个复杂巨系统,由煤矿10个主要智能系统和若干个相关煤矿智能化子系统组成,智能化煤矿建设的重点是高质量建设智能化巨系统。 应按照智能化煤矿建设技术要求,进行系统规划设计,确保系统的兼容性和运行的可靠性、安全性。

3)采用层次分析法确定各评价指标的权重,基于智能化煤矿评价指标体系与评价流程,开发的煤矿智能化分类、分级评价软件系统,经过多样本验证,表明评价指标体系和评价方法科学、合理,煤矿智能化评价指标体系不仅可以为煤矿智能化建设验收提供科学评价,同时,也可作为新建智能化煤矿建设和已生产煤矿智能化升级改造的设计依据。

4)“智能化煤矿分类、分级与评价指标体系”是基于当前煤矿开发领域及其他工业领域技术条件而研究制定的,随着5G、人工智能、新材料、机器人等技术装备的发展,以及国家社会行业对智能化煤矿认识、要求的提高,智能化煤矿建设标准、评价方法和指标将与之进行修订完善。

参考文献(References):

[1]王国法,刘 峰,孟祥军,等.煤矿智能化(初级阶段)研究与实践[J].煤炭科学技术,2019,47(8):1-36.WANG Guofa,LU Feng,MENG Xiangjun,et al.Research and practice on intelligent coal mine construction (primary stage)[J].Coal Science and Technology,2019,47(8):1-36.

[2]刘 峰,曹文君,张建明.持续推进煤矿智能化,促进我国煤炭工业高质量发展[J].中国煤炭,2019,45(12):32-37.LIU Feng,CAO Wenjun,ZHANG Jianming.Continuously promoting the coal mine intellectualization and the high-quality development of China’ s coal industry[J].China Coal,2019,45(12):32-37.

[3]王国法,刘 峰,庞义辉,等.煤矿智能化:煤炭工业高质量发展的核心技术支撑[J].煤炭学报,2019,44(2):349-357.WANG Guofa,LIU Feng,PANG Yihui,et al.Coal mine intellectualization: the core technology of high quality development[J].Journal of China Coal Society,2019,44(2):349-357.

[4]王国法,王 虹,任怀伟,等.智慧煤矿2025 情境目标和发展路径[J].煤炭学报,2018,43(2):295-305.WANG Guofa,WANG Hong,REN Huaiwei,et al.2025 scenarios and development path of intelligent coal mine[J].Journal of China Coal Society,2018,43(2):295-305.

[5]王国法,杜毅博.智慧煤矿与智能化开采技术的发展方向[J].煤炭科学技术,2019,47(1):1-10.WANG Guofa,DU Yibo.Development direction of intelligent coal mine and intelligent mining technology[J].Coal Science and Technology,2019,47(1):1-10.

[6]王国法,庞义辉,任怀伟.煤矿智能化开采模式与技术路径[J].采矿与岩层控制工程学报,2020,2(1):013501.WANG Guofa,PANG Yihui,REN Huaiwei.Intelligent coal mining pattern and technological path[J].Journal of Mining and Strata Control Engineering,2020,2(1):013501.

[7]闫魏锋,石 亮.我国煤巷掘进技术与装备发展现状[J].煤矿机械,2018,39 (12):1-3.YAN Weifeng,SHI Liang.Development status of coal roadway tunneling equipment and technology in China[J].Coal Mine Machinery,2018,39 (12):1-3.

[8]薛光辉,管 健,程继杰,等.深部综掘巷道超前支架设计与支护性能分析[J].煤炭科学技术,2018,46(12):15-20.XUE Guanghui,GUAN Jian,CHENG Jijie,et al.Design of advance support for deep fully-mechanized heading roadway and its support performance analysis[J].Coal Science and Technology,2018,46(12):15-20.

[9]张幼振.我国煤矿锚杆钻车的应用现状与发展趋势[J].煤炭工程,2010,42(6):101-103.ZHANG Youzhen.Application status and development trend of coal mine anchor drilling vehicle in China[J].Coal Engineering,2010,42(6):101-103.

[10]范京道,王国法,张金虎,等.黄陵智能化无人工作面开采系统集成设计与实践[J].煤炭工程,2016,48(1):84-87.FAN Jingdao,WANG Guofa,ZHANG Jinhu,et al.Design and practice of integrated system for intelligent unmanned working face mining system in Huangling coal mine[J].Coal Engineering,2016,48(1):84-87.

[11]王国法,李希勇,张传昌,等.8 m 大采高综采工作面成套装备研发及应用[J].煤炭科学技术,2017,45(11):1-8.WANG Guofa,LI Xiyong,ZHANG Chuanchang,et al.Research and development and application of set equipment of 8 m large mining height fully-mechanized face[J].Coal Science and Technology,2017,45(11):1-8.

[12]王国法,庞义辉,任怀伟,等.煤炭安全高效综采理论、技术与装备的创新和实践[J].煤炭学报,2018,43(4):903-913.WANG Guofa,PANG Yihui,REN Huaiwei,et al.Coal safe and efficient mining theory,technology and equipment innovation practice[J].Journal of China Coal Society,2018,43(4):903-913.

[13]姜俊英,周 展,曹现刚,等.煤矿巷道悬线巡检机器人结构设计及仿真[J].工矿自动化,2018,44(5): 76-81.JIANG Junying,ZHOU Zhan,CAO Xiangang,et al.Structure design of suspension line inspection robot in coal mine roadway and its simulation[J].Industry and Mine Automation,2018,44(5):76-81.

[14]吕鹏飞,何 敏,陈晓晶,等.智慧矿山发展与展望[J].工矿自动化,2018,44(9): 84-88.LYU Pengfei,HE Min,CHEN Xiaojing,et al.Development and prospect of wisdom mine[J].Industry and Mine Automation,2018,44(9): 84-88.

[15]谭章禄,马营营.煤炭大数据研究及发展方向[J].工矿自动化,2018,44(3): 49-52.TAN Zhanglu,MA Yingying.Research on coal big data and its developing direction[J].Industry and Mine Automation,2018,44(3): 49-52.

[16]王增仁.浅谈智能煤流系统在胶带运输中的应用[J].煤矿开采,2018(S1):38-40.WANG Zengren.Application of intelligent coal flow system in belt transportation[J].Coal Mining Technology,2018(S1):38-40.

[17]王国法,张德生.煤炭智能化综采技术创新实践与发展展望[J].中国矿业大学学报,2018,47(3):459-467.WANG Guofa,ZHANG Desheng.Innovation practice and development prospect of intelligent fully mechanized technology for coal mining[J].Journal of China Coal Society,2018,47(3):459-467.

[18]申 雪,刘 驰,孔 宁,等.智慧矿山物联网技术发展现状研究[J].中国矿业,2018,27 (7):120-125,143.SHEN Xue,LIU Chi,KONG Ning, et al.Research on the technical development status of the intelligent mine base on internet of things[J].China Mining Magazine,2018,27(7):120-125,143

[19]郭金宝.基于物联网的矿山智能化辅助运输系统的应用研究[J].矿山机械,2016,44 (4):30-33.GUO Jinbao.Application and study on mine intelligent auxiliary transportation system based on internet of things[J].Mining Machinery,2016,44 (4):30-33.

[20]徐 丽.基于RFID 的矿井人员定位系统的设计[D].太原:太原理工大学,2013.

[21]张旭平,赵甫胤,孙彦景.基于物联网的智慧矿山安全生产模型研究[J].煤炭工程,2012,44(10):123-125.ZHANG Xuping,ZHAO Fuyin,SUN Yanjing.Study on safety production model of intelligent mine base on internet of things[J].Coal Engineering,2012,44(10):123-125.

[22]刘大同,郭 凯,王本宽,等.数字孪生技术综述与展望[J].仪器仪表学报,2018(11):1-10.LIU Datong,GUO Kai,WANG Benkuan,et al.Summary and perspective survey on digital twin technology[J].Chinese Journal of Sci-entific Instrument,2018(11):1-10.

[23]马小平,胡延军,缪燕子.物联网、大数据及云计算技术在煤矿安全生产中的应用研究[J].工矿自动化,2014,40(4):5-9.MA Xiaoping,HU Yanjun,MOU Yanzi.Application research of technologies of Internet of Things,big data and cloud computing in coal mine safety production[J].Industry and Mine Automation,2014,40(4): 5-9.

Specification and classification grading evaluation index system for intelligent coal mine

WANG Guofa1,2,PANG Yihui1,2,LIU Feng3,4,LIU Jianzhong2,FAN Jingdao5,WU Qunying6,MENG Xiangjun7,XU Yajun1,2,REN Huaiwei1,2,DU Yibo1,2,ZHAO Guorui1,2,LI Mingzhong1,2,MA Ying1,2,ZHANG Jinhu1,2

(1.Coal Mining and Designing DepartmentTiandi Science & Technology Co.Ltd.Beijing 100013,China; 2.Coal Mining BranchChina Coal Research InstituteBeijing 100013,China; 3.China National Coal AssociationBeijing 100013,China;4.China Coal SocietyBeijing 100013,China; 5.Shaanxi Coal and Chemical Industry Group Co.Ltd.Xian 710665,China;6.Shaanxi Coal North Mining Co.Ltd.Shenmu 719301,China; 7.Yankuang Group Co.Ltd.Zoucheng 273500,China)

Abstract:In view of the lack of evaluation index system and method for intelligent coal mine construction and acceptance,and the traditional evaluation methods are difficulty to meet the requirements of diverse coal seam occurrence conditions in different regions and uneven construction infrastructure,the specification and classification grading evaluation index system for intelligent coal mine are proposed.The calculation results of coal mine intelligent degree is the basis for evaluation.The specification and classification grading evaluation soft for intelligent coal mine is developed,which meet the needs of intelligent coal mine construction and evaluation in different regions and different coal seam occurrence conditions.Firstly,the region and geological conditions is taken as the basic indicators,and the technical parameters,mining efficiency,safety level and construction foundation is taken as the reference elements,an intelligent coal mine classification and evaluation index system is established.The coal mine production technical conditions are divided into three categories:good,medium and complex.Then the intelligent coal mine are divided into information infrastructure,intelligent security system,intelligent fully mechanized systems,intelligent driving system,intelligent main coal flow transportation system,intelligent auxiliary transportation system,intelligent integrated security system,intelligent security monitoring system,intelligent washing system,intelligent management system and so on ten subsystems based on the connotation of intelligent coal mine technology and production process.The basic technical requirements for the intelligent construction of each subsystem are put forward.Based on the classification and evaluation results of coal mine production technical conditions,the evaluation index system of different types of coal mine intelligence grades is formulated.Based on the calculation results of coal mine intelligence degree,the evaluation results of each intelligent evaluation index system are divided into four grades: standard type,basic type,entry-level type and failing grade.With intelligent evaluation index system of coal mine,sorted,graded and,on the basis of intelligent mine,sorted,graded and evaluation system is developed,in the engineering background of intelligent building a mine of Shaanxi,the construction conditions of the mine production classification and intelligent classification evaluation,to verify the evaluation index system and evaluation method is scientific and reliability of the evaluation results can not only reflect the intelligent construction level of the mine,can also be intelligent upgrade to provide guidance for the follow-up.

Key words:intelligent coal mine;index system;grading evaluation;intelligent fully-mechanized mining;intelligent driving;intelligent auxiliary transportation

中图分类号:TD67

文献标志码:A

文章编号:0253-2336(2020)03-0001-13

移动扫码阅读

王国法,庞义辉,刘 峰,等.智能化煤矿分类、分级评价指标体系[J].煤炭科学技术,2020,48(3):1-13.doi:10.13199/j.cnki.cst.2020.03.001

WANG Guofa,PANG Yihui,LIU Feng,et al.Specification and classification grading evaluation index system for intelligent coal mine[J].Coal Science and Technology,2020,48(3):1-13.doi:10.13199/j.cnki.cst.2020.03.001

收稿日期:2020-01-11;

责任编辑:赵 瑞

基金项目:国家自然科学基金资助项目(51674243);中国工程院院地合作资助项目(2019NXZD2);中国工程院重点咨询资助项目(2019-XZ-60)

作者简介:王国法(1960—),男,山东文登人,中国工程院院士,中国煤科首席科学家,博士生导师。 E-mail: wangguofa@tdkcsj.com

通讯作者:庞义辉(1985—),男,河北保定人,副研究员,博士。 E-mail: pangyihui@ tdkcsj.com