煤层采动覆岩破坏规律与控制技术研究进展

张玉军1,2,3,张志巍1,2,3

(1.中煤科工开采研究院有限公司,北京 100013;2.天地科技股份有限公司 开采设计事业部,北京 100013;3.煤炭资源高效开采与洁净利用国家重点实验室,北京 100013)

摘 要:采动覆岩破坏规律与控制技术是煤矿安全生产、地表防护、地下水资源保护的重要基础。从水体下采煤视角,重点介绍了采动覆岩破坏规律和控制技术的发展现状及最新研究成果。包括采动覆岩破坏结构演化及破坏特征,覆岩破坏类型及形态,覆岩破坏发育规律及预计方法,重点论述了不同开采工艺和特殊地质以及高强度开采条件下的覆岩破坏规律及预计方法;介绍了覆岩破坏实测方法,表明探测手段已由传统的单一技术向着钻探和物探多手段结合,地面和井下相结合,传统手段与微震监测,微电阻率扫描,光纤测试等新技术专业解释相结合等方向发展;从三下采煤角度阐述了覆岩破坏控制技术的进展。研究与实践表明:经过近60年的研究与实践,我国已经形成了较为完整的采动覆岩破坏与控制体系,为煤矿安全、高效、绿色开采提供了可靠的技术保障。最后,提出了采动覆岩破坏规律和控制技术的未来发展趋势。研究认为我国深部矿井、高强度开采、西部特殊地质条件,低损害以及智能化等将成为未来采动覆岩破坏及控制技术研究领域的焦点和发展方向。

关键词:覆岩破坏;导水裂缝带;岩层控制;低损害

0 引 言

煤炭是我国的主体能源,长期占我国一次能源生产和消费比例60%以上,2019年全国共生产煤炭38.5亿t[1],大规模的地下资源开采,不可避免地引起围岩尤其是上覆岩层的大规模运动和破坏,会对采场支护、覆岩结构及地面产生严重影响。煤矿常见的突水、顶板冒落、瓦斯爆炸等安全事故直接或间接地与覆岩运动密切相关。煤矿水害作为煤矿五大灾害之一,尽管近年来随着开采技术装备的进步,国家安全科技投入的增大和安全监管加强,数量及死亡人数总体呈现下降趋势,但是重特大突水灾害还是时有发生。我国煤矿煤层赋存条件、地质采矿条件及水文地质条件复杂多变,水体类型及水体压煤现状错综复杂。据不完全统计,我国受水害威胁的煤炭储量约占探明储量的27%,我国重点煤矿受水威胁的煤炭储量约250亿t,其中水体下压煤储量约百亿t[2]。覆岩破坏与矿山压力、岩层移动等问题密切相关,是矿山水害防治必须研究的问题。覆岩破坏发育高度和特征是进行不同防水煤岩柱留设、疏放水钻孔设计、保水采煤方案设计、防治水措施制定以及近水体采煤安全性分析和评价的关键参数,是解决煤炭资源开发、安全、灾害预防三者矛盾的重要基础,对于煤矿安全生产,地表建构筑防护,水资源保护都具有极其重要的意义。

众多学者从水害防治角度,对我国煤矿开采覆岩破坏规律做了大量的实测统计分析和理论研究,在此基础上获得了不同采厚及覆岩条件下顶板垮落带和导水裂缝带高度的经验公式,并编入我国2017年新版《建筑物、水体、铁路及主要井巷煤柱留设与压煤开采规范》(以下简称《规范》),在一定程度上满足了当前我国煤矿水体下采煤设计、探放水设计以及防治水的初步要求。但研究方法仍主要采用现场实测、经验类比、数值模拟和物理模拟等,理论基础目前主要停留在 “上三带”理论。随着煤炭科学技术水平的不断进步,煤炭开采装备的不断发展,煤炭开采深度、厚度和规模的逐渐增大,大采高、快速推进及综放等高强度开采技术的发展,近年来,深部矿井、高强度开采、西部特殊地质条件等使得煤矿水害发生机理日趋复杂,现有的覆岩破坏计算经验公式与现场实测的结果通常存在较大的差异,尤其是针对开采强度控制及减沉机理方面的新理论研究较少,覆岩破坏控制技术大多以牺牲采出率、开采效率为代价,已不能完全满足当前高产高效高强度开采矿井的需要。高采出率、高效率、低成本、智能精准的减沉开采技术已成为新的研究方向。

笔者从水体下采煤采动覆岩破坏规律和控制技术2个方面回顾了其发展现状,介绍了采动覆岩破坏结构演化及破坏特征,覆岩破坏类型及形态,覆岩破坏发育规律及预计方法,覆岩破坏实测方法以及覆岩破坏的控制技术,提出了采动覆岩破坏规律和控制技术的未来发展趋势与方向。

1 采动覆岩破坏与控制技术研究现状

1.1 采动覆岩破坏结构演化及破坏特征

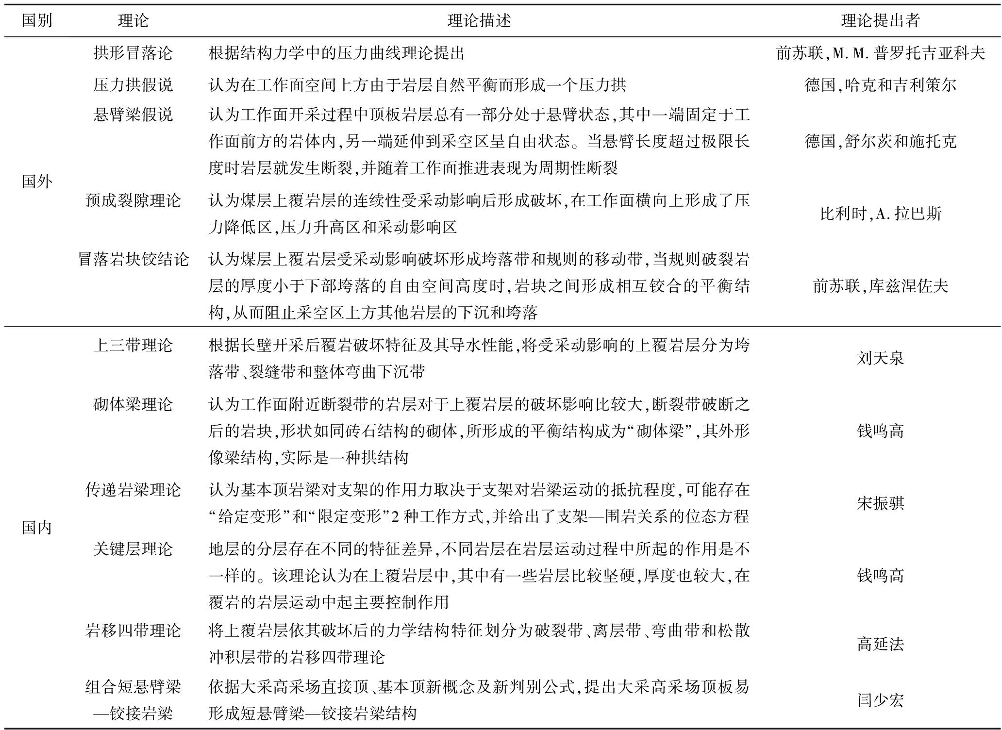
国内外学者先后从不同角度研究了煤层采动覆岩结构演化特征与破坏规律,提出多种具有代表性的经典的煤层采动覆岩破坏控制理论、学说和假说。国外应用较为广泛的主要有拱形冒落论、压力拱假说、悬臂梁假说、预成裂隙理论和冒落岩块铰接论等;国内有代表性并应用广泛的主要有“上三带”理论、砌体梁理论、传递岩梁理论、“关键层”理论、岩移“四带”理论、采场薄板矿压理论以及组合短悬臂梁—铰接岩梁结构等[3]。表1为国内外覆岩破坏结构研究相关理论成果汇总。

在国内众多学术理论中,刘天泉院士[2]就煤层开采后的覆岩变形、运动和破坏特征提出的覆岩破坏学说以及“上三带”理论,成为我国研究水体下采煤及顶板突水机理的重要理论基础;钱鸣高院士及其团队等[4]提出的“砌体梁”理论和关键层理论,对采动覆岩垮落带、裂缝带以及整体移动带进行了经典描述;宋振骐院士[5]提出了“传递岩梁”学说,采用“梁”的理论来分析基本顶断裂,从垮落岩层的状态以及顶板组合岩梁沉降角度,对导水裂缝带发育高度和地表沉降影响程度进行了研究。此外,其他许多学者在上述经典理论研究的基础上,在采场矿山压力理论及上覆岩层运动规律方面做了许多卓有成效的工作,共同推动了矿山压力与岩层控制理论的发展和完善。例如姜福兴[6]提出了采场覆岩结构的系统模型概念,将煤层开采后上覆下伏岩层分为底板区、顶板区、裂缝区、缓沉区、表土区。侯忠杰[7]、黄庆享等[8]针对浅埋煤层采场的矿压显现特征,建立了基本顶周期来压的“短硕体梁”和“台阶岩梁”的结构模型等。

表1 国内外覆岩破坏结构研究相关理论汇总

Table 1 Summary of relevant theories of overlying stratas failure structures at home and abroad

国别理论理论描述理论提出者国外拱形冒落论根据结构力学中的压力曲线理论提出前苏联,M.M.普罗托吉亚科夫压力拱假说认为在工作面空间上方由于岩层自然平衡而形成一个压力拱德国,哈克和吉利策尔悬臂梁假说认为工作面开采过程中顶板岩层总有一部分处于悬臂状态,其中一端固定于工作面前方的岩体内,另一端延伸到采空区呈自由状态。当悬臂长度超过极限长度时岩层就发生断裂,并随着工作面推进表现为周期性断裂德国,舒尔茨和施托克预成裂隙理论认为煤层上覆岩层的连续性受采动影响后形成破坏,在工作面横向上形成了压力降低区,压力升高区和采动影响区比利时,A.拉巴斯冒落岩块铰结论认为煤层上覆岩层受采动影响破坏形成垮落带和规则的移动带,当规则破裂岩层的厚度小于下部垮落的自由空间高度时,岩块之间形成相互铰合的平衡结构,从而阻止采空区上方其他岩层的下沉和垮落前苏联,库兹涅佐夫国内上三带理论根据长壁开采后覆岩破坏特征及其导水性能,将受采动影响的上覆岩层分为垮落带、裂缝带和整体弯曲下沉带刘天泉砌体梁理论认为工作面附近断裂带的岩层对于上覆岩层的破坏影响比较大,断裂带破断之后的岩块,形状如同砖石结构的砌体,所形成的平衡结构成为“砌体梁”,其外形像梁结构,实际是一种拱结构钱鸣高传递岩梁理论认为基本顶岩梁对支架的作用力取决于支架对岩梁运动的抵抗程度,可能存在“给定变形”和“限定变形”2种工作方式,并给出了支架—围岩关系的位态方程宋振骐关键层理论地层的分层存在不同的特征差异,不同岩层在岩层运动过程中所起的作用是不一样的。该理论认为在上覆岩层中,其中有一些岩层比较坚硬,厚度也较大,在覆岩的岩层运动中起主要控制作用钱鸣高岩移四带理论将上覆岩层依其破坏后的力学结构特征划分为破裂带、离层带、弯曲带和松散冲积层带的岩移四带理论高延法组合短悬臂梁—铰接岩梁依据大采高采场直接顶、基本顶新概念及新判别公式,提出大采高采场顶板易形成短悬臂梁—铰接岩梁结构闫少宏

1.2 采动覆岩破坏类型及形态

覆岩破坏的类型及形态是实现水体下采煤的重要因素,它直接决定着破坏的范围及其最大高度。从水体下采煤的角度来看,覆岩破坏有2种不同的类型,即均衡破坏和非均衡破坏。均衡破坏是指地下煤层被大面积开采以后,从煤层顶界面到含水层(或者地表水体)底界面之间的覆岩完整地出现垮落带、裂缝带及整体移动带;非均衡破坏则是指地下煤层被大面积开采以后,从煤层顶界面至含水层(或者地表水体)底界面之间的覆岩全部为破坏性影响区,即只出现垮落带和裂缝带,甚至全部为垮落带[8]

根据煤层采空以后不同类型覆岩的移动与破坏形式,将覆岩破坏分为5种主要类型,即三带型、抽冒型、切冒型、拱冒型及弯曲型。在采用全部垮落法管理顶板时,随着煤层倾角、采煤方法、开采面积及开采规模等的不同,采空区覆岩破坏范围的最终分布形态也有所不同,一般分为马鞍形、抛物线拱形、椭圆拱形、拱形等,其类型和形态的适用条件见表2。

1.3 采动覆岩破坏发育规律及发育高度

国外对导水裂缝带理论研究比较早,20世纪初比利时的哥诺依据对岩层塌陷问题的研究,发展了“法线规则”的多里斯—哥诺理论。斯巴列首次提出了岩层弯曲断裂的概念,把煤层上覆岩层看作是一个两端固定的梁,并得出了岩层断裂梁的多种方式。有些国家在实际应用中,则是通过制订一系列相关的规程和规定来实现对采动覆岩破坏的限制,从而实现不同水体下安全采煤。比如1968年英国颁布了海下采煤的相关条例,针对不同的水体类型和采矿条件具体规定了覆岩的组成、厚度、煤层采厚及采煤方法等;前苏联于1973年出版了确定导水裂缝带高度的计算方法指南,1981年颁布了有关水体下开采的规程,明确规定了水体下采煤时需根据煤层上覆岩中黏土层厚度、煤厚、重复采动等具体条件及其变化来综合确定合理安全采深。印度针对水体下浅埋煤层开采开展了一系列工程实践,通过实测表明上行裂缝带交叉发育,裂缝带高度较大,且具有裂隙分布密集的特点[9]

表2 覆岩破坏类型及形态汇总

Table 2 Summary of types and forms of overlying stratas failure

类型与形态适用条件覆岩破坏类型三带型长壁垮落法开采条件下,顶板能够随采随冒,上覆岩层不会形成悬顶,而是被冒落矸石支撑起来,并继续弯曲下沉与变形抽冒型覆岩全部为极软弱的岩层(或土层)且开采深度较小或接近冲积层开采;接近较大的断裂破碎带开采;在岩溶发育地区开采;急倾斜煤层开采;特厚煤层分层开采而采深采厚又比较小等条件下,煤层或覆岩仅在局部地方沿竖向一直向上冒落的破坏形式切冒型覆岩全部或大部分为极坚硬岩层,当开采深度较小和开采面积达到一定范围时发生一次性突然冒落,并在地表产生突然塌陷,出现非连续变形拱冒型当开采面积很小或煤层上方某一高度上存在一层或若干层极坚硬岩层,并采用长壁垮落法开采等情况下,顶板岩层或该极坚硬岩层以下的岩层会局部或大面积发生冒落,而且冒落发展到一定高度后就出现悬顶,形成冒落拱,即形成拱冒型破坏弯曲型这种破坏形式出现在直接顶或覆岩均为巨厚层状极坚硬的砾岩、砂岩、石灰岩等岩层,且具备相应的采矿条件,如采高较小,或者采用条带、刀柱等部分开采方法等条件下,局部或大面积采空暴露情况下,整个覆岩不发生冒落而只发生整体弯曲下沉覆岩破坏形态马鞍形采用全部垮落法管理顶板时,在采空区尺寸较大并达到充分采动的条件下,无论是开采水平及缓倾斜煤层,还是开采倾斜或急倾斜煤层,在走向方向上,采空区覆岩破坏范围的最终分布形态一般都能形成两边高中间低的马鞍形抛物线拱形采用走向长壁全部垮落采煤方法开采倾角为36°~54°煤层时, 在采空区倾斜剖面上,覆岩破坏范围的最终分布形态呈上大下小的抛物线拱形;开采倾角为55°~70°煤层时,在倾斜方向上的破坏范围也大体上类似于抛物线拱形分布形态椭圆拱形开采倾角为71°~80°的急倾斜煤层时,在倾斜方向上覆岩破坏范围的最终形态为不完全椭圆形;当急倾斜煤层的倾角增加到81°~90°时, 倾斜方向上覆岩破坏范围的最终分布形态将由不完全椭圆形转变为完全椭圆形拱形在直接顶或基本顶为极坚硬岩层时,或者采用冒落条带等方法开采而使采空区面积较小时,采空区覆岩破坏范围的最终形态通常呈现拱形分布状态

国内在覆岩破坏规律及发育高度研究方面,通过在现场上百个矿区及矿井大量观测资料和试验研究的基础上,结合煤层采厚、开采方式、煤层倾角、上覆岩体的强度类型等,总结出不同覆岩类型条件下,煤层采厚与垮落带、导水裂缝带高度的相关统计计算公式,并指导实际生产。经过60余年的研究、试验和推广应用,已基本形成了各类条件下导水裂缝带的预计公式。但国内对覆岩破坏规律的研究主要以理论分析、数值模拟以及相似材料模拟为主,对覆岩导水裂缝带发育高度的预计则主要以实测数据回归分析、经验类比以及非线性力学等方法。

1.3.1 经验类比法

1)不同开采方法条件下覆岩破坏高度预计研究。针对相同覆岩类型条件的矿区,国内学者取得了丰富的现场实测资料,全面、系统地研究了从炮采到综放开采乃至综放重复开采等一系列不同采煤工艺方法的覆岩破坏规律及其演化特征(图1),掌握了薄、中厚以及厚煤层分层开采条件下的覆岩破坏规律和特点,形成了以三带为基础的覆岩破坏预计理论和基本完整的水体下采煤技术体系,覆岩破坏预计公式已纳入《建筑物、水体、铁路及主要井巷煤柱留设与压煤开采规范》[3]

图1 不同开采条件采厚与导水裂缝带高度变化
Fig.1 Variation of mining thickness and height of water
conducting fracture zone with different mining methods

近年来,针对厚煤层综放开采和一次采全高条件覆岩破坏高度探测的研究越来越多,相关学者在厚煤层放顶煤开采导水裂缝带发育高度预计研究方面虽然已经取得了一定的进展,基本掌握了综放开采条件下的覆岩破坏发育规律,但由于厚煤层综放开采覆岩破坏规律的特殊性,垮落带和导水裂缝带发育高度预计基本以类比法和跨采比、裂采比为主。康永华[9]对比研究了兴隆庄矿分层开采和综放开采对导水裂隙的影响,得出相同采厚条件下综放开采由于一次采动破坏远大于分层开采使得导水裂隙高度较大的结论,并基于兴隆庄煤矿综放开采实测数据回归得到中硬条件下综放开采覆岩破坏高度预计公式。许延春等[10]基于华北矿区40余个矿井的综放开采垮落带和导水裂缝带高度实测值,采用数理统计回归分析得出了适用于采厚3.5~12.0 m的中硬和软弱覆岩经验计算公式;滕永海等[11]以潞安等不同矿区的实测数据为依据提出了综放开采导水裂缝带高度参考预测公式;张玉军等[12]通过大量实测,获得了彬长、鹤岗、山东等多个矿区综放开采覆岩破坏高度与特征,并以此为基础研究了高强度综放开采采动覆岩裂隙演化特征,实现了采动覆岩裂隙演化的定量化分析(图2,其中,Hli为覆岩破坏高度;M为采厚;∑M为累计采原)。众多科研院所、煤炭企业的学者针对黄陇侏罗纪煤田埋深大、煤层厚、强冲击、受巨厚洛河组含水层影响出水频次高、涌水量大的特点,对该区域深埋特厚煤层综放开采覆岩导水裂缝带的发育高度开展了一系列的现场实测和理论研究,积累了大量数据资料,但由于黄陇煤田多个矿井实测数据差异性较大,突破了目前综放开采经验公式的预测数值,未形成较为可靠的预计公式,在应用过程中仍以经验类比和裂采比方法预计[13-14]

王晓振等[15]以彬长矿区地质采矿条件为背景,采用理论分析、现场探测等方法,研究了关键层结构影响下顶板导水裂隙发育高度随采厚的变化特征。另外,张玉军等[16]还以梅河矿区实测数据为依据,研究了急倾斜特厚煤层水平分层综放开采条件下的覆岩破坏高度与特征,并提出了预计方法。目前常用的各种条件的导水裂缝带预计公式见表3(h为阶段高度,m)。

图2 不同覆岩条件下综放开采覆岩破坏高度与采厚关系
Fig.2 Failure height of overburden in fully-mechanized top-coal
caving mining under different overlying stratas conditions

表3 目前常用的不同条件导水裂缝带计算公式汇总

Table 3 Summary of formulae for calculation of water-conducting fracture zones under different conditions

规范硬度计算公式一计算公式二应用范围《建筑物、水体、铁路及主要井巷煤柱留设与压煤开采规范》坚硬Hli=100∑M1.2∑M+2.0±8.9Hli=30∑M+10中硬Hli=100∑M1.6∑M+3.6±5.6Hli=20∑M+10软弱Hli=100∑M3.1∑M+5.0±4.0Hli=10∑M+5极软弱Hli=100∑M5.0∑M+8.0±3.0—坚硬Hli=100Mh4.1h+133±8.4—中硬、软弱Hli=100Mh7.5h+293±7.3—倾角0°~54°薄及中厚煤层和厚煤层分层开采,单层采厚1~3 m,累计采厚不超过15 m急倾斜煤层(55°~90°)《建筑物、水体、铁路及主要井巷煤柱留设与压煤开采指南》坚硬H1i=100M0.15M+3.12±11.18H1i=30M+10中硬H1i=100M0.23M+6.10±10.42H1i=20M+10软弱H1i=100M0.31M+8.81±8.42H1i=10M+10综放开采,采厚3~10 m 《保水采煤技术规范》裂采比22~28进行预计榆神府矿区采高3~6 m时

2)特殊地质条件下采动覆岩破坏规律及高度预计。由于煤层上覆岩层赋存条件及其组合结构千差万别、变化多样,煤层开采条件随着采深及地质条件的日益复杂,以及开采工艺随着技术进步的高强度化,使导水裂缝带高度的研究和确定方法也趋于多样化。

在深入研究长壁开采条件下覆岩破坏机理和预计理论的基础上,为正确计算某些特殊地质采矿条件下的覆岩破坏高度,分别开展了贴近冲积层开采条件下覆岩破坏的变异规律及特点,裂隙岩体上覆高水压作用条件下覆岩破坏规律和特征的研究,并探索了部分开采(条带开采、房柱式开采)的覆岩破坏高度和特征,逐步丰富了覆岩破坏规律综合研究技术体系[9,17]

我国西部矿区具有浅埋深、薄基岩、厚土层,高强度开采的特点,实践证明传统的三带设计理论已不适合西部矿区条件。国内外不少学者针对神东煤田长壁开采条件,从不同角度开展了覆岩破坏规律研究,但由于实测数据较少,目前的研究主要以理论分析、数值模拟和相似模拟为主。在《保水采煤技术规范》(DB61/T 1295—2019)中,对榆神府矿区导水裂缝带高度的计算进行了规定,在采高3~6 m时按照裂采比22~28进行预计。典型的研究成果主要有:王双明院士等[18]以榆神府矿区地质条件为基础,研究了煤层上覆隔水岩组不同厚度与采高比条件下的采动覆岩垮落特征和采动裂隙贯通、发育高度情况;黄庆享等[19-21]根据浅埋煤层工作面矿压显现规律实测和相似模拟研究,采用固液耦合模拟技术,确定了“上行裂隙”和“下行裂隙”的计算方法,揭示了浅埋煤层采动覆岩裂隙发育规律,如图3所示。马立强等[22]研究了神东矿区浅埋煤层薄基岩长壁工作面覆岩运移规律和采动裂隙演化及发育过程。张东升等[23]研究了不同关键层厚度条件下,工作面不同推进速度和不同基岩厚度的覆岩采动裂隙的扩展规律。范钢伟等[24]分析了3类典型浅埋煤层采动覆岩裂隙在工作面横向和纵向上的动态演化特征。张玉军等[25]针对浅埋煤层厚土层高强度开采覆岩(土)裂隙发育的基本特征不同于基岩岩层内部的覆岩破坏规律,研究了浅埋薄基岩高强度开采覆岩(土)破坏变异规律,依据基岩厚度、土层厚度、上覆土层的水理性质以及与覆岩破坏的空间关系,划分了导水裂缝带异常发育模式,如图4所示。

图3 采动覆岩“上行裂缝带”和“下行裂缝带”
Fig.3 Upward crack zone and downward crack zone
of overlying strata induced by mining

图4 浅埋深薄基岩导水裂缝带异常发育模式
Fig.4 Development model of water-conducting fracture
zone in shallow-buried deep and thin bedrock

1.3.2 其他研究方法

1)力学分析方面研究成果主要有:许家林等[26]提出了通过覆岩关键层位置来预计导水裂缝带高度的新方法;高延法等[27]提出并定义了岩层中间层概念,从拉伸变形的角度研究了导水裂缝带的发育规律;杜时贵等[28]基于弹塑性岩石材料的非线性有限元模拟方法,提出了利用应力重分布图判断中、缓倾斜煤层采动覆岩破坏高度的方法;范志胜[29]根据工作面推进过程中引起的上覆岩层水平拉伸变形的大小,提出利用变形分析确定导水裂缝带顶点的方法。

2)在数值模拟和相似模拟方面:基于有限元、离散元、有限差分等软件和不同的相似模型,重点对工作面推进过程中采动覆岩裂隙演化、分布特征,断层对导水裂缝带高度的影响,导水裂缝带发育高度的影响因素,以及导水裂缝带高度的确定原则和方法进行了研究,提出了破断裂隙贯通度的概念和计算公式[30]。尤其是在复杂地质条件下导水裂缝带高度确定方面,数值和物理模拟结果成为现场应用的一个重要依据。

3)在非线性研究方面[31-36]:有学者主要借助于人工神经网络、概率积分法、模糊聚类法、支持向量机、量纲分析法以及专家系统等,着重从分析影响导水裂缝带高度发育的因素,如采高、工作面斜长、埋深、覆岩岩性等入手,最终确定其主控因素,并建立导水裂缝带高度的预测模型,研究导水裂缝带的移动变形对其断裂损伤的影响,从而准确预测不同开采状态下的导水裂缝带发育高度。并在研究过程中提出了导水裂缝带广义损伤因子、岩层质量指数法等概念,为准确预测导水裂缝带高度提供了借鉴。

1.4 采动覆岩破坏高度实测技术

覆岩破坏高度与特征的探测技术和手段常用的主要有钻孔法和物探法2大类。随着地质条件的变化,探测技术新手段的发展以及其他观测影响因素的要求,覆岩破坏探测技术与新技术新手段的结合更加紧密,覆岩破坏高度与特征的探测也由传统的单一技术向着钻探、物探和力学测试多手段结合,空-天-地相结合,传统手段与新技术专业解释相结合等方向发展。

由于钻孔法观测原理符合水体下采煤的实际要求,因此能够真实反映覆岩破坏的客观规律。钻孔法主要以地面钻孔冲洗液漏失量观测法和井下仰孔分段注水观测法为主,随着开采深度的增加,井下钻孔观测成为主要的观测手段。同时,在观测过程中配合采用钻孔电视窥视,钻孔超声成像,钻孔声速、数字测井等手段,为采动覆岩裂隙化定量描述提供了依据。物探法目前以高密度电阻率法、瞬变电磁法、地震探测以及连续电导率法等为主要手段,观测结果能够对覆岩破坏的形态从空间上有较好的解释。近年来,井地联合微震监测、光纤传感测试以及示踪气体法测定等新技术和新方法也被广泛应用到现场实测中,但观测精度以及真正水文地质意义的导水裂缝带顶点确定还有待进一步深入研究。多种探测方法的综合使用,不仅可以减少钻探工程量和降低钻探工程费用,而且有利于增强探测效果,提高观测精度和适用性,在实际工程实践中也取得了较好的效果[37]。覆岩破坏高度观测方法的适用性汇总见表4。

表4 覆岩破坏高度观测方法的适用性汇总

Table 4 Summary of applicability of observation methods for overlying stratas failure height

方法内容优点缺点适用条件地面钻孔地面打钻,穿过采空区至煤层底板,采用漏失量法观测“两带”最常用方法,结果可靠如果采深大,则钻探费用高埋深较浅、中硬以上的煤层覆岩井下钻孔井下打仰孔,穿过导水裂缝带,采用注水的方法观测裂缝带发育高度采深较大时可节约钻探工程费用探测垮落带高度难度大,误差大采深大,留设防水安全煤岩柱时钻孔电视利用地面或井下钻孔,将探头放入孔内,观测岩体开裂及漏水情况直接观测裂缝分布、离层情况 需要钻孔,难以观测垮落带与地面钻孔法配合使用物探采用电法、瞬变电磁法等物探设备,利用垮落、开裂岩体电阻率的变化,判断“两带”高度探测导水裂缝带和裂缝形态受地质条件影响大,高度解释有难度和一定误差大范围研究,多与钻孔法配合使用光纤监测通过覆岩变形监测,得到垮落带和裂缝带发育高度实现动态连续监测易损坏,光纤变形与破坏的岩层响应特征还有待进一步研究井上、井下各类条件微震监测在井下及地面接收采煤时覆岩破坏与变形产生或诱导的微小地震事件,结合覆岩不同深度微震事件发生的位置、个数等信息研究煤层覆岩破坏发育高度可实现动态连续监测高度解释有难度和一定误差正处于试验阶段

1.4.1 地面钻孔、井下仰孔与钻孔电视相结合应用

地面钻孔观测法是通过在采空区上方地面布置一定数量的观测钻孔,综合分析测定钻进过程中钻孔冲洗液漏失量、钻孔水位变化以及钻进过程中各种异常现象,确定垮落带和导水裂缝带最大高度及破坏特征的方法,是目前实测结果最可靠的方法。井下仰孔分段注水法是通过在采空区合适位置布置一定数量的仰孔,通过观测系统测定钻进注水漏失量分析确定垮落带、导水裂缝带最大高度的方法。该方法的特点是工程量较少,不受开采深度的限制。以上2种方法配合钻孔电视,可实现钻孔内采动岩体裂隙数字化描述,实现了采动覆岩裂隙分布特征的可视化与定量化[38-39]。目前绝大多数覆岩破坏实测值均通过以上3种方法或相结合测得,如图5所示。

图5 地面-井下钻孔与钻孔电视相结合实测
Fig.5 Surface-underground drilling combined with drilling TV

1.4.2 物理探测法在覆岩破坏监测中的应用

近年来,虽然物理探测手段有较大进步,但利用物理探测手段来分析覆岩破坏高度,其探测精度尚未达到工程实际的要求。由于其投入相对较少,且是剖面(或整体)的观测结果,对破坏形态有较好的解释,同时,物理探测方法无需破坏地层结构,可取得垮裂带在浅部、软弱地层发育的实测资料,弥补了钻孔法的不足,在各矿区已进行了试验观测。孙亚军等[40]基于地面钻孔超声成像与井下钻孔并行网络电法CT相结合的方法,实测获得了不稳定煤层开采导水裂缝带发育高度。张彬等[41]采用瞬变电磁法开展了导水裂缝带超前探测试验,研究表明该方法具有定位好、距离大和精度高的特点。张平松等[42]采用立体直流电法,根据采动进度测得不同时期岩层电场变化特征,分析研究从超前阶段至后期上覆岩层受采动影响变化规律,如图6所示。

图6 立体直流电法测试结果
Fig.6 Stereo DC test results

甘志超等[43]利用EH-4电导率成像系统,通过对测区内实测反演电阻率断面图的地质推断,解释了该方法在平朔安家岭煤矿探测工作面覆岩破坏“两带” 高度取得的成果,如图7所示。王苏建等[44]采用微电阻率扫描成像测井技术对张家峁煤矿上覆土层中裂缝带发育情况进行了探测。

图7 电导率剖面仪确定的“两带”高度结果
Fig.7 Results of “two-band” height determination by conductivity profiler

1.4.3 微震监测在覆岩破坏监测中的应用

微震监测覆岩破坏的原理是,通过井下及地面布置检波器接收采煤时覆岩破坏与变形产生或诱导的微小地震事件,反演获取微地震震源位置等参数,结合覆岩不同深度达到研究煤覆岩破坏发育高度及其变化规律的三维动态监测。目前,利用微震监测探查煤层采动覆岩破坏高度正处于试验阶段。文献[45-46]采用井上、井下仰孔注水测漏法、井-地联合微震监测法综合探查了高家堡矿井首采面覆岩导水裂缝带发育高度,实现煤层顶板覆岩破坏与变形的时-空动态四维监测,如图8和图9所示。

图8 井地联合微震监测点示意
Fig.8 Schematic diagram of well-ground
jointmicroseismic monitoring point

图9 微震事件沿工作面走向投影示意
Fig.9 Projection of microseismic events along face direction

1.4.4 光纤在覆岩破坏监测中的应用

虽然针对覆岩破坏及变形采用地面及井下测试方法多样,但受各种测试条件限制,缺乏对岩层变形破坏过程的精细判断与连续监测。光纤传感器具有体积小、质量小、精度高、可实时监测等优点,2015年开始首次在煤矿覆岩变形研究中得到应用。钻孔光纤测试技术就是通过在区段巷道施工钻孔,然后利用钻孔安装技术将传感光缆附着在PVC管外壁,为了使得光缆与围岩充分耦合,安装完成后对钻孔进行注浆。采动过程中围岩发生变形或破坏,耦合在岩层中的光缆同样发生一定的伸缩变形,利用其变形量的大小即可推算出围岩应变变化。文献[47-50]将BOTDA分布式光纤传感技术用于采场相似模型试验研究中,通过数据采集分析获得工作面不同回采阶段时的上覆岩层变形状态,并基于光纤表征的岩层破断线发育状态、垮落角等参量,研究了模型内部覆岩变形,从而得出三维模型内部工作面的初次来压和周期来压步距以及覆岩破坏高度,揭示覆岩变形与破环规律并得到垮落带和裂缝带发育高度。张平松等[51]通过将光纤应用于相似模拟和现场煤层覆岩、底板破坏变形实测,以地面-井下钻孔为主体,布设光纤传感器,进行煤层开采后围岩变形破坏“四维”动态观测,获得了全过程变化规律。图10为某矿通过在辅运巷设计1个测试断面,布设顶板岩层破坏钻孔分布式光纤监测系统实测覆岩破坏成果[46-47]

图10 光纤实测采动覆岩破坏分布
Fig.10 Distribution of overlying stratas failure induced by mining with fiber measurement

2 采动覆岩破坏控制技术

针对采动覆岩破坏控制理论与技术,国内学者从采动岩体变形空间分带论、采动地表变形空间形态论、采动地层结构论到采动地层质量评价论,形成了一整套认识、预测、防治、控制矿山采动岩体和地表变形与破坏的理论体系[2]。从三下采煤角度,常用的采动覆岩破坏控制技术主要有限厚开采、充填开采、部分开采(条带开采)、协调开采、分层间歇开采、覆岩离层注浆技术等。实际应用过程中,需针对具体的地质采矿条件和水体保护对象的特点,选择相应的技术途径,采取不同的技术方法[2]。条带开采虽能有效控制覆岩破坏与地表沉陷,但采出率低。充填开采能够提高煤炭采出率,但充填开采由于其采充比高,充填效率低、充填材料缺乏、充填成本高也直接影响了充填技术的应用。张华兴[52]基于地表移动规律提出了旨在控制地表变形,提高条带开采宽度的宽条带理论,提高了条带开采的采出率。并结合现代开采技术及对充填开采存在问题的分析,提出了适合于高效开采的宽条带充填全柱开采新技术。郭文兵等[53]提出一种基于覆岩破坏传递过程的覆岩破坏高度计算方法,提出了维持覆岩稳定或减小覆岩破坏的高强度开采损坏的防控思路与技术。戴华阳等[54]针对条带开采采出率较低,全采全充成本较高的问题,提出了“采-充-留”相结合的部分开采、部分充填、部分煤柱的协调开采方法。许家林等[55]针对充填采煤技术面临的难点与挑战,研发了基于关键层控制的部分充填采煤技术,提出了采空区条带(墩柱)充填,短壁冒落区嗣后充填和覆岩隔离注浆充填等部分充填采煤技术,并已在工程实践中得到成功应用。张吉雄等[56]在煤矸井下分选及充填的基础上形成了一种“采选充+X”绿色化开采技术体系。从水体下采煤角度,康永华等[8]基于分层重复开采时覆岩破坏的高度一般也不会明显增加的原理,鉴于综放开采的覆岩破坏高度尤其是裂缝带高度明显大于分层开采的情况,提出了综采分层开采与放顶煤开采相结合的覆岩破坏控制技术。并且针对综放开采的特点,提出了预采顶分层综放开采、综放快速开采、局部限厚综放开采、条带综放开采、岩层内部离层带注浆减沉、采空区部分充填开采等综合覆岩破坏控制技术。近年来,于斌等[57]从改变岩层特性的角度,针对特厚煤层开采条件下覆岩大空间范围的坚硬岩层,研发了井下近场预裂控制技术和地面压裂远场坚硬岩层的弱化技术,提前对远、近场坚硬岩层进行弱化处理,从而减小坚硬岩层的垮落步距,为采动覆岩破坏控制新技术提供了思路。

3 结语与展望

从水体下采煤的视角,回顾了我国采动覆岩破坏规律及其控制技术的发展现状与取得的重要成果。目前,我国煤矿已经形成了较为完整的采动覆岩破坏与控制体系,为煤矿水体下安全、高效、绿色开采提供了可靠的技术保障。然而,由于我国煤矿水文地质条件的复杂性,随着煤炭开发方式向绿色化方向发展,开采方式向低损害和智能化开采方向转型,未来在采动覆岩破坏与控制技术方面主要有以下发展趋势:

1)随着国家淘汰煤炭落后产能的推进和煤炭生产集中度的提高,未来我国80%以上的煤炭生产将集中在晋、陕、蒙、新等地区的大型矿井,深部矿井、高强度开采、西部特殊地质条件下的水害问题成为国内外普遍关注的热点领域,需要深入开展特殊地质及开采条件下,比如深部开采、厚煤层高强度开采、浅埋深薄基岩、冲沟地形等条件的覆岩破坏规律研究,并形成低损害开采基础理论和关键技术体系。

2)随着人工智能、大数据平台以及5G互联互通技术的不断完善,研发厚及特厚煤层大采高综合机械化采煤或一次性采全高、放顶煤开采条件下的,基于微震、物探及钻探融合的顶板超高裂隙发育特征的高精度智能化探测技术,形成覆岩破坏高度的精准预测评价方法。

3)在精准控制覆岩破坏与地表沉陷的基础上,研究高采出率、高效率、低成本的充填及综合减沉开采技术。

4)针对坚硬覆岩和特厚煤层等复杂地质和采矿条件,基于采动煤层—覆岩—地表空间结构动态演化规律,研究煤层覆岩区域性主动弱化控裂新技术,实现减损和水资源控(保)开采。

参考文献

[1] 中国煤炭工业协会.2019煤炭行业发展年度报告[R].北京:中国煤炭工业协会,2020.

[2] 煤科院北京开采所.煤矿地表移动与覆岩破坏规律及应用[M].北京:煤炭工业出版社,1981.

[3] 康红普,徐 刚,王彪谋,等.我国煤炭开采与岩层控制技术发展40 a 及展望[J].采矿与岩层控制工程学报,2019,1(1):013501.

KANG Hongpu,XU Gang,WANG Biaomou,et al.Forty years development and prospects of underground coal mining and strata control technologies in China[J].Journal of Mining and Strata Control Engineering,2019,1(1):013501.

[4] 钱鸣高,缪协兴,许家林.岩层控制的关键层理论[M].徐州:中国矿业大学出版社,2003.

[5] 宋振骐.实用矿山压力控制[M].徐州:中国矿业大学出版社,1989.

[6] 姜福兴.采场覆岩空间结构观点及其应用研究[J].采矿与安全工程学报, 2006,23(1):44-47.

JIANG Fuxing. Research on spatial structure and its application in stope covered rock [J]. Journal of Mining and Safety Engineering,2006,23(1):44-47.

[7] 侯忠杰.基本顶断裂岩块回转端角接触面尺寸[J]. 采矿与安全工程学报, 1999,14(3):29-31.

HOU Zhongjie.Size of the rotary end angle contact surface of the old roof fractured rock block [J].Journal of Mining and Safety Engineering,1999,14(3):29-31.

[8] 黄庆享,钱鸣高,石平五. 浅埋煤层采场基本顶周期来压的结构分析[J]. 煤炭学报, 1999,24(6):23-27.

HUANG Qingheng, QIAN Minggao, SHI Pingwu. Structural analysis of old roof period in shallow coal seam stope [J]. Journal of China Coal Society,1999,24(6):23-27.

[9] 康永华,申宝宏,等.水体下采煤宏观分类与发展战略[M].北京:煤炭工业出版社,2016.

[10] 许延春,李俊成,刘世奇,等.综放开采覆岩“两带”高度的计算公式及适用性分析[J].煤矿开采,2011,16(2):4-7,11.

XU Yanchun, LI Juncheng, LIU Shiqi,et al. Calculation formula and applicability analysis of “two zones” height of overburden in fully mechanized caving mining [J]. Coal Mining,2011,16(2):4-7,11.

[11] 滕永海,唐志新,郑志刚.综采放顶煤地表沉陷规律研究及应用[M].北京:煤炭工业出版社,2009.

[12] 张玉军,李凤明.高强度综放开采采动覆岩破坏高度及裂隙发育演化监测分析[J].岩石力学与工程学报, 2011,30(S1):2994-3001.

ZHANG Yujun, LI Fengming.Monitoring and analysis of failure height and fracture development evolution in high strength fully mechanized caving mining [J]. Journal of Rock Mechanics and Engineering,2011,30(S1):2994-3001.

[13] 刘英锋,王世东,王晓蕾.深埋特厚煤层综放开采覆岩导水裂缝带发育特征[J].煤炭学报,2014,39(10):1970-1976.

LIU Yingfeng, WANG Shidong, WANG Xiaolei. Development characteristics of water-conducting fracture zone in deep-buried ultra-thick coal seam fully mechanized caving mining [J].Journal of China Coal Society,2014,39(10):1970-1976.

[14] 李超峰. 黄陇煤田综放采煤顶板导水裂缝带高度发育特征[J]. 煤田地质与勘探, 2019, 47(2):133-140.

LI Chaofeng. Characteristics of high development of water - conducting fracture zone in roof of fully mechanized coal mining in Huanglong coalfield [J]. Coalfield Geology and Exploration,2019,47(2):133-140.

[15] 王晓振,许家林,韩红凯,等.顶板导水裂隙高度随采厚的台阶式发育特征[J].煤炭学报,2019,44(12):3740-3749.

WANG Xiaozhen, XU Jialin, HANG Hongkai, et al. The development characteristics of roof water guide fissure height with the step type of mining thickness [J]. Journal of China Coal Society,2019,44(12):3740-3749.

[16] 张玉军,高 超. 急倾斜特厚煤层水平分层综放开采覆岩破坏特征[J]. 煤炭科学技术, 2016,44(1):129-135.

ZHANG Yujun, GAO Chao. The failure characteristics of overlying rock in horizontal stratified fully mechanized caving mining [J]. Coal Science and Technology,2016,44(1):129-135.

[17] 余学义,刘樟荣,赵兵朝,等.王家沟煤矿条带充填开采导水裂隙发育规律研究[J].煤炭工程,2015,47(5):83-86.

YU Xueyi, LIU Zhangrong, ZHAO Bingchao, et al. A study on the development of water-conducting fissures in filling mining in Wangjiagou coal belt [J]. Coal Engineering,2015,47(5):83-86.

[18] 王双明, 黄庆享, 范立民. 生态脆弱矿区含(隔)水层特征及保水开采分区研究[J]. 煤炭学报, 2010(1):7-14.

WANG Shuangming, HUANG Qingheng, FAN Limin. Study on the characteristics and water - retaining mining zones in ecologically fragile mining area[J].Journal of China Coal Society,2010(1):7-14.

[19] 黄庆享,张文忠,侯志成.固液耦合试验隔水层相似材料的研究 [J].岩石力学与工程学报,2010,29(S1):2813-2818.

HUANG Qingheng,ZHANG Wenzhong, HOU Zhicheng.Solid-liquid coupling test on similar materials in water-separated layers [J]. Journal of Rock Mechanics and Engineering,2010,29(S1):2813-2818.

[20] 黄庆享,刘腾飞.浅埋煤层开采隔水层位移规律相似模拟研究 [J].煤田地质与勘探,2006,34(5):34-37.

HUANG Qingheng, LIU Tengfei. A similar simulation study of displacement law in shallow coal seam mining [J]. Coal Geology and Exploration,2006,34(5):34-37.

[21] 黄庆享.浅埋煤层保水开采隔水层稳定性的模拟研究[J].岩石力学与工程学报,2009,28(5):988-992.

HUANG Qingheng. A simulated study on the stability of water-retaining and water-retaining layers in shallow coal seam [J]. Journal of Rock Mechanics and Engineering,2009,28(5):988-992.

[22] 马立强, 张东升, 董正筑. 隔水层裂隙演变机理与过程研究[J]. 采矿与安全工程学报, 2011, 28(3):340-344.

MA Liqiang, ZHANG Dongsheng, DONG Zhengzhu. Study on the mechanism and process of fracture evolution of water-separated layer[J]. Journal of Mining and Safety Engineering,2011,28(3):340-344.

[23] 张东升, 范钢伟, 刘玉德.浅埋煤层工作面顶板裂隙扩展特征数值分析[J]. 煤矿安全, 2008, 39(7):91-93.

ZHANG Dongsheng, FAN Gangwei, LIU Yude.Numerical analysis of roof fracture expansion characteristics in shallow coal face [J]. Coal Mine Safety,2008,39(7):91-93.

[24] 范钢伟, 张东升, 马立强. 神东矿区浅埋煤层开采覆岩移动与裂隙分布特征[J]. 中国矿业大学学报, 2011, 40(2):196-201.

FAN Gangwei, ZHANG Dongsheng, MA Liqiang. Characteristics of overburden mining and fracture distribution in Shendong mining area [J]. Journal of China University of Mining and Technology,2011,40(2):196-201.

[25] 张玉军, 李凤明. 浅埋煤层高强度开采覆岩(土)破坏演化及溃沙控制技术[J]. 煤炭学报, 2016, 41(S1):44-52.

ZHANG Yujun, LI Fengming. Deformation of overlying rock (soil) in high - strength mining of shallow coal mining and control of sand breakage[J].Journal of China Coal Society,2016,41(S1):44-52.

[26] 许家林, 朱卫兵, 王晓振. 基于关键层位置的导水裂缝带高度预计方法[J]. 煤炭学报, 2012, 37(5):762-769.

XU Jialin, ZHU Weibing, WANG Xiaozhen. Method for predicting the height of water conduction fissure zone based on the location of key layers [J].Journal of China Coal Society,2012,37(5):762-769.

[27] 高延法,黄万朋,等.覆岩导水裂缝与岩层拉伸变形量的关系研究[J].采矿与安全工程学报, 2012, 29(3):301-305.

GAO Yanfa HUANG Wanpeng, et al. Study on the relationship between the water-conducting fracture of overlying rock and the tensile deformation of rock strata [J]. Journal of Mining and Safety Engineering,2012,29(3):301-305.

[28] 杜时贵,翁欣海.煤层倾角与覆岩变形破裂分带[J].工程地质学报,1997,5(3):211-217.

DU Shigui, WENG Xinhai. coal seam dip and overburden deformation fracture zone [J]. Journal of Engineering Geology,1997,5(3):211-217.

[29] 范志胜.变形分析法在计算覆岩导水裂缝带高度的应用[J]. 煤炭工程, 2012(S1):97-99.

FAN Zhisheng. Application of deformation analysis method in calculating fracture zone height of overlying rock [J]. Coal Engineering,2012(S1):97-99.

[30] 黄炳香,刘长友,许家林.采动覆岩破断裂隙的贯通度研究 [J].中国矿业大学学报,2010,39(1):45-49.

HUANG Bingxiang, LIU Changyou, XU Jialin. Study on the penetration of fractured fractures in mining overburden [J]. Journal of China University of Mining and Technology,2010,39(1):45-49.

[31] 马亚杰,李建民,郭立稳,等.基于 ANN的煤层顶板导水断裂带高度预测[ J ].煤炭学报,2007,32(9):926-929.

MA Yajie, LI Jianmin,GUO Liwen, et al. ANN-based prediction of the height of the coal seam roof water-conducting fracture zone [J]. Journal of China Coal Society,2007,32(9):926-929.

[32] 李振华,许延春,李龙飞,等.基于BP 神经网络的导水裂缝带高度预测[J].采矿与安全工程学报,2015,32(6):905-910.

LI Zhenhua, XU Yanchun, LI Longfei, et al. Water-conducting fissure zone height prediction based on BP neural network [J]. Journal of Mining and Safety Engineering,2015,32(6):905-910.

[33] 赵兵朝,余学义.导水裂缝带的广义损伤因子研究[J].中国矿业大学学报,2010,39 (5):705-708 .

ZHAO Bingchao, YU Xueyi. Generalized damage factor study of water conducting fracture zone [J]. Journal of China University of Mining and Technology,2010,39(5):705-708.

[34] 王正帅,邓喀中,谭志祥.导水裂缝带高度预测的模糊支持向量机模型 [J].地下空间与工程学报,2011,7(8):723-727.

WANG Zhengshuai, DENG Kazhong, TAN Zhixiang.Fuzzy support vector machine model for prediction of water-conducting fracture zone height [J]. Journal of Underground Space and Engineering,2011,7(8):723-727.

[35] 张文艺. 应用神经元网络预测覆岩破坏高度[J]. 矿山压力与顶板管理, 1998,15(3):69-71.

ZHANG Wenyi.Applying neuronal networks to predict overburden failure height [J]. Mine Pressure and Roof Management,1998,15(3):69-71.

[36] 娄高中, 郭文兵, 高金龙. 基于量纲分析的非充分采动导水裂缝带高度预测[J]. 煤田地质与勘探, 2019,47(3):147-153.

LOU Gaozhong, GUO Wenbing, GAO Jinlong. The prediction of the fractured zone height of the non-full mining water guide based on dimensional analysis [J]. Coalfield Geology and Exploration,2019,47(3):147-153.

[37] 张玉军.控水采煤技术原理、关键技术及在松软砂岩含水层下综放开采实践[J/OL].煤炭学报:1-10[2020-04-21].https://doi.org/10.13225/j.cnki.jccs.2020.0176.

ZHANG Yujun. Principle,key technology and practice of fully mechanized mining under soft sandstone aquifer[J/OL].Journal of China Coal Society:1-10[2020-04-21]. https://doi.org/10.13225/j.cnki.jccs.2020.0176.

[38] 张玉军, 康永华. 覆岩破坏规律探测技术的发展及评价[J]. 煤矿开采, 2005, 10(2):10-12.

ZHANG Yujun, KANG Yonghua.Development and evaluation of exploration techniques for the law of overburden failure [J]. Coal Mining,2005,10(2):10-12.

[39] 张玉军, 张华兴, 陈佩佩. 覆岩及采动岩体裂隙场分布特征的可视化探测[J]. 煤炭学报, 2008,33(11):18-21.

ZHANG Yujun, ZHANG Huaxing, CHRN Peipei. Visual detection of fracture field distribution characteristics of overlying and mining rock masses [J].Journal of China Coal Society,2008,33(11):18-21.

[40] 孙亚军,徐智敏, 董青红. 小浪底水库下采煤导水裂隙发育监测与模拟研究[J]. 岩石力学与工程学报, 2009,28(2):27-34.

SUN Yajun, XU Zhimin, DONG Qinghong. Monitoring and simulation of water-conducting fissure development in coal mining under Xiaolangdi Reservoir [J]. Journal of Rock Mechanics and Engineering,2009,28(2):27-34.

[41] 张彬,牟 义,张俊英. 瞬变电磁法在导水裂缝带高度探测中的研究应用[J]. 煤炭工程, 2011,43(3):44-46.

ZHANG Bin, MOU Yi, ZHANG Junying. Transient electromagnetic method for water-conducting fracture zone height detection [J]. Coal Engineering,2011,43(3):44-46.

[42] 张平松,刘盛东,吴荣新.采煤面覆岩变形与破坏立体电法动态测试[J]. 岩石力学与工程学报, 2009, 28(9):1870-1875.

ZHANG Pingsong, LIU Shengdong, WU Rongxin. Dynamic testing of coal mining surface rock deformation and failure [J]. Journal of Rock Mechanics and Engineering,2009,28(9):1870-1875.

[43] 甘志超,张华兴,刘鸿泉.EH4电导率成像系统探测 “两带”的应用研究[J].煤矿开采,2006,11(3):14-16.

GAN Zhichao, ZHANG Huaxing, LIU Hongquan. Application of EH4 conductivity imaging system for detection of “Two Zones”[J].Coal Mining,2006,11(3):14-16.

[44] 王苏健,陈 通,张严静,等.基于微电阻率扫描成像测井的土层导水裂缝带发育高度研究[C]//中国煤炭学会钻探工程专业委员会 2017年钻探工程学术研讨会论文集.中国煤炭学会,2017.

[45] 李超峰,虎维岳,王云宏,等. 煤层顶板导水裂缝带高度综合探查技术[J]. 煤田地质与勘探,2018,46(1):101-107.

LI Chaofeng, HU Weiyue, WANG Yunhong, et al. Comprehensive exploration technique for the height of water - conducting fracture zone of coal seam roof [J]. Coal Geology and Exploration,2018,46(1):101-107.

[46] 王晓振,许家林,韩红凯,等. 顶板导水裂隙高度随采厚的台阶式发育特征[J]. 煤炭学报, 2019, 44(12): 3740-3749.

WANG Xiaozhen, XU Jialin, HAN Hongkai,et al.Characteristics of step-type development of roof water-conducting fissure height with mining thickness [J].Journal of China Coal Society,2019,44(12):3740-3749.

[47] 柴 敬,霍晓斌,钱云云,等.采场覆岩变形和来压判别的分布式光纤监测模型试验 [J].煤炭学报,2018,43(S1):36-43.

CHAI Jing, HUO Xiaobin, QIAN Yunyun, et al. Test of distributed optical fiber monitoring model for stope overburden deformation and incoming compaction [J]. Journal of China Coal Society,2018,43(S1):36-43.

[48] 柴 敬, 霍晓斌, 钱云云,等. 采场覆岩变形和来压判别的分布式光纤监测模型试验[J]. 煤炭学报, 2018,43(S1):36-43.

CHAI Jing,HUO Xiaobin, QIAN Yunyun, et al.Experimental study on distributed fiber monitoring model for overlay deformation and pressure determination in stope [J].Journal of China Coal Society,2018,43(S1):36-43.

[49] 张 丹, 张平松,施 斌. 采场覆岩变形与破坏的分布式光纤监测与分析[J]. 岩土工程学报, 2015, 37(5):952-957.

ZHANG Dan, ZHANG Pingsong, SHI Bin. Distributed fiber monitoring and analysis for deformation and failure of stope overburden [J]. Journal of Geotechnical Engineering,2015,37(5):952-957.

[50] 张平松, 许时昂. 矿井光纤测试技术发展与应用研究[J]. 地球物理学进展, 2016(3):1381-1389.

ZHANG Pingsong, XU Shiang. Development and application of mine fiber testing technology [J]. Progress in Geophysics,2016(3):1381-1389.

[51] 张平松. 煤层开采覆岩破坏发育规律动态测试分析[J]. 煤炭学报, 2011, 36(2):217-222.

ZHANG Pingsong. Dynamic test and analysis of coal seam mining overburden failure [J]. Journal of China Coal Soeiety,2011,36(2):217-222.

[52] 张华兴.减少采动损害的工程技术:中国煤炭工业可持续发展的新型工业化之路[C]. 北京:煤炭工业出版社,2004.

[53] 郭文兵, 白二虎, 赵高博. 高强度开采覆岩地表破坏及防控技术现状与进展[J]. 煤炭学报, 2020, 45(2):509-523.

GUO Wenbing, BAI Erhu, ZHAO Gaobo. Current status and progress of prevention and control technology for high strength mining overburden surface damage [J].Journal of China Coal Socitey,2020,45(2):509-523.

[54] 戴华阳,郭俊廷,阎跃观,等.“采-充-留”协调开采技术原理与应用[J].煤炭学报,2014,39(8):1602-1610.

DAI Huayang, GUO Junting, YAN Yueguan, et al. Principle and application of mining technology coordinated by “mining-filling-retention”[ J]. Journal of China Coal Society,2014,39(8):1602-1610.

[55] 许家林,轩大洋,朱卫兵,等. 基于关键层控制的部分充填采煤技术[J]. 采矿与岩层控制工程学报,2019,1(1):013504.

XUJialin,XUAN Dayang,ZHU Weibing,et al. Partial backfilling coal mining technology based on key strata control[J]. Journal of Mining and Strata Control Engineering,2019,1(1):013504.

[56] 张吉雄,张 强,巨 峰,等. 煤矿“采选充+X”绿色化开采技术体系与工程实践[J]. 煤炭学报,2019,44(1):64-73.

ZHANG Jixiong,ZHANG Qiang,JU Feng,et al. Practice and technique of green mining with integration ofmining,dressing,backfilling and X in coal resources[J]. Journal of China Coal Society,2019,44(1):64-73.

[57] 于 斌,高 瑞,孟祥斌,等.大空间远近场结构失稳矿压作用与控制技术[J].岩石力学与工程学报, 2018,37(5):1134-1145.

YU Bin, GAO Rui, MENG Xiangbin,et al.Large-space near-field structure instability ore pressure action and control technology [J]. Journal of Rock Mechanics and Engineering,2018,37(5):1134-1145.

Research prcgress of mining overlying stratas failure law and control technology

ZHANG Yujun1,2,3,ZHANG Zhiwei1,2,3

(1.China Coal Teohnology and Engineering Group Coal Mining Research Institute, Beijing 100013, China;2.Coal Mining and Designing Department, Tiandi Science and Technology Co., Ltd.,Beijing 100013, China;3.State Key Laboratory of Coal Mining and Clean Utilization, Beijing 100013, China)

Abstract: The law of overlying stratas failure caused by mining and control technology is an important foundation for coal mine safety production, surface protection, and groundwater resources protection. From the point of view of coal mining under water, this paper focuses on the development status and latest research results of overlying stratas failure law and control technology, including the evolution and failure characteristics of the overlying stratas failure structure due to mining, the types and forms of overlying stratas failure, the development law and prediction method of overlying stratas failure, focusing on the overlying stratas failure law and prediction under different mining techniques, special geology and high-intensity mining methods. The actual measurement method of overlying stratas failure was intoduced, which shows that the detection method has changed from the traditional single technology to the combination of drilling and geophysical exploration, the combination of surface and underground, traditional methods and microseismic monitoring, micro-resistivity scanning, optical fiber testing and other new technologies. The progress of overlying stratas failure control technology was also explained from the perspective of three-under coal mining. Research and practice show that after decades of research and practice, China has formed a relatively complete overlying stratas failure and control system, which provides a reliable technical guarantee for safe, efficient and green mining of coal mines. Finally, the future development trend of overlying stratas failure rules and control technology are proposed. It is concluded that deep mines, high-intensity mining, special geological conditions, low damage and intelligence in Western China will become the focus and development direction of the future overlying stratas failure and control technology research field.

Key words:overlying stratas failure; water conducting fracture zone; ground control; low damage

收稿日期:2020-02-21责任编辑:朱恩光

基金项目:国家自然科学基金面上基金资助项目(51874177,51674142)

移动扫码阅读

张玉军,张志巍.煤层采动覆岩破坏规律与控制技术研究进展[J].煤炭科学技术,2020,48(11):85-97.doi:10.13199/j.cnki.cst.2020.11.011

ZHANG Yujun,ZHANG Zhiwei.Research progress of mining overlying stratas failure law and control technology[J].Coal Science and Technology,2020,48(11):85-97.doi:10.13199/j.cnki.cst.2020.11.011

作者简介:张玉军(1978—),男,河北张家口人,研究员。E-mail:zhangyujun@tdkcsj.com

中图分类号:TD325

文献标志码:A

文章编号:0253-2336(2020)11-0085-13