高级检索

基于MRAU视频分割模型的矿井涌(突)水风险识别方法

Mine water inrush risk identification method based on MRAU video segmentation model

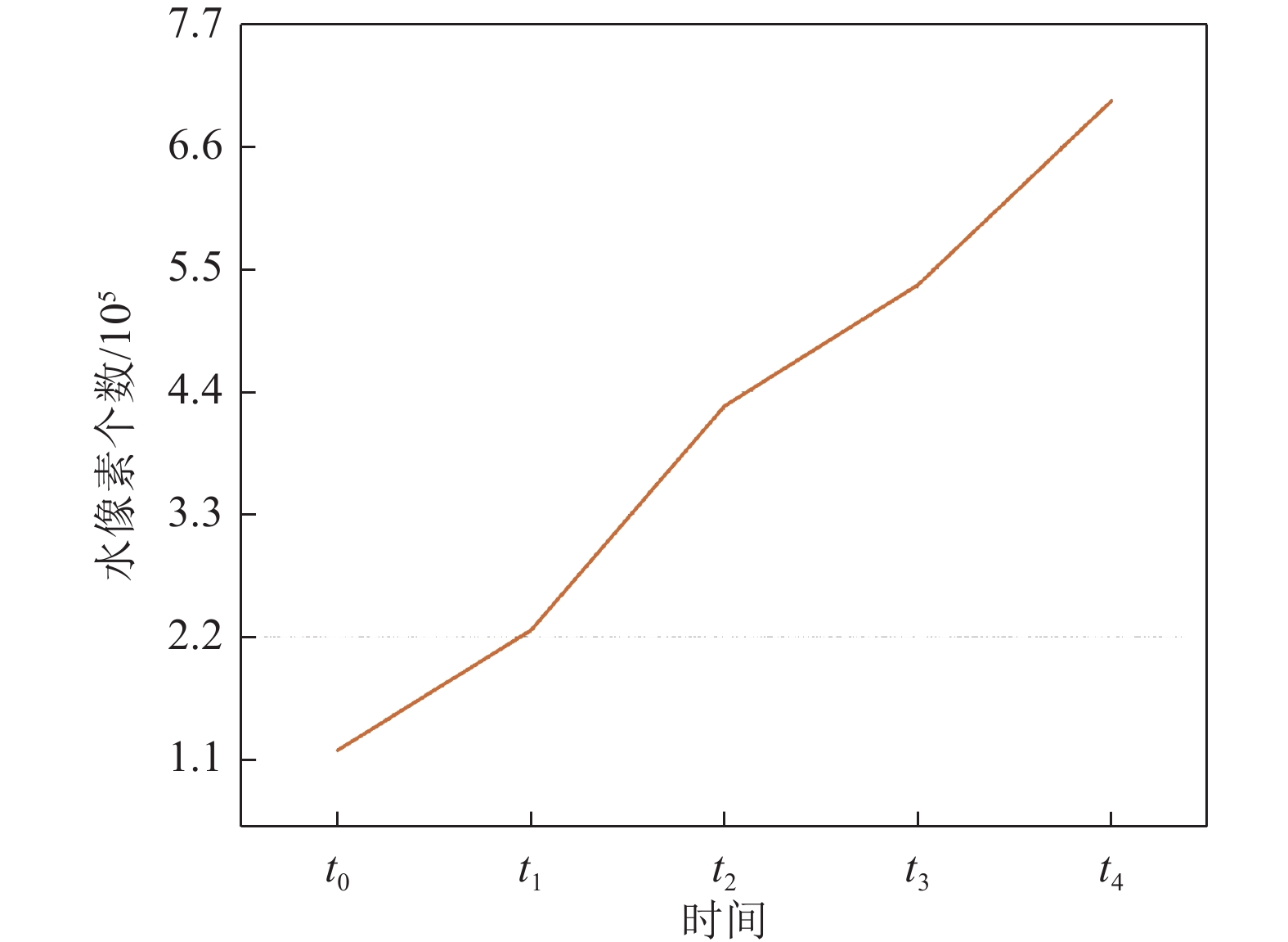
  • 摘要: 矿井涌(突)水视频识别是智能化矿井建设的关键之一,通过识别涌(突)水从无到有、从小到大的动态演变过程,有助于防止水量超出矿井排水能力并演变为水害。为此提出了一种基于多通道残差注意力机制的U2Net视频分割模型(MRAU),旨在识别涌(突)水的演变过程。首先,基于卷积注意力模块(CBAM)改进U2Net网络模型,以提高特征提取效果。通过多通道残差预处理,区分水流动态特征与静态背景,并将处理结果作为注意力机制输入模型,从而强化水流特征的学习。此外,使用中间帧掩码作为标签进行多帧融合学习,进一步提升网络对水流动态特征的识别能力。最终,通过学习不同场景下的水流特征,实现对未知场景中涌(突)水动态演变的有效识别。通过与Deeplab、LRASPP、FCN、U2Net网络模型的对比试验,选用DiceIoU作为评价指标。试验结果表明,MRAU模型的DiceIoU分别达到92.88%和87.51%,相比U2Net基础网络,识别结果分别提高了4.71%和7.41%。在未知的涌(突)水场景中测试时,MRAU的DiceIoU得分分别达到了86.75%和80.23%。与其他模型相比,MRAU的识别精度最高,表明该模型在不同场景下对水流特征具有更强的泛化能力。此外,MRAU能够精准监测涌(突)水流量从小到大的演变过程。最后,通过在井下环境中模拟突水场景,进一步验证MRAU模型在实际生产中的实用性,为矿井水害监测提供了有效的技术手段。

     

    Abstract: Mine water inrush video recognition is a key component in intelligent mine construction. By recognizing the dynamic evolution of water inrush from none to some and from small to large, it helps prevent the water volume from exceeding the mine’s drainage capacity and turning into a water hazard. Therefore, a video segmentation model based on the Multi-channel Residual Attention mechanism and U2Net (MRAU) was proposed to identify the evolution process of water inrush. First, the U2Net network model was improved based on the Convolutional Block Attention Module (CBAM) to enhance feature extraction. Then, through multi-channel residual preprocessing, the dynamic features of water flow were distinguished from the static background, and the processed results were input into the model as an attention mechanism to reinforce the learning of water flow features. In addition, intermediate frame masks were used as labels for multi-frame fusion learning, further enhancing the network’s ability to recognize the dynamic features of water flow. Finally, by learning the water flow features in different scenarios, the model effectively recognizes the dynamic changes of water inrush in unknown scenarios. Comparative experiments with Deeplab, LRASPP, FCN, and U2Net network models, using Dice and IoU as evaluation metrics, show that the Dice and IoU of the MRAU model reach 92.88% and 87.51%, respectively, which represents improvements of 4.71% and 7.41% over the baseline U2Net network. When tested in unknown water inrush scenarios, the MRAU model achieves Dice and IoU scores of 86.75% and 80.23%. Compared to other models, MRAU achieves the highest recognition accuracy, demonstrating stronger generalization capabilities in recognizing water flow features across different scenarios. Moreover, MRAU can accurately monitor the dynamic evolution of water inrush from small to large. Finally, simulations of water inrush scenarios in underground environments further verify the practical utility of the MRAU model in real-world production, providing an effective technical solution for mine water hazard monitoring.

     

/

返回文章
返回