高级检索

基于改进统计滤波的多尺度融合点云去噪方法

Multi scale fusion point cloud denoising method based on improved statistical filtering

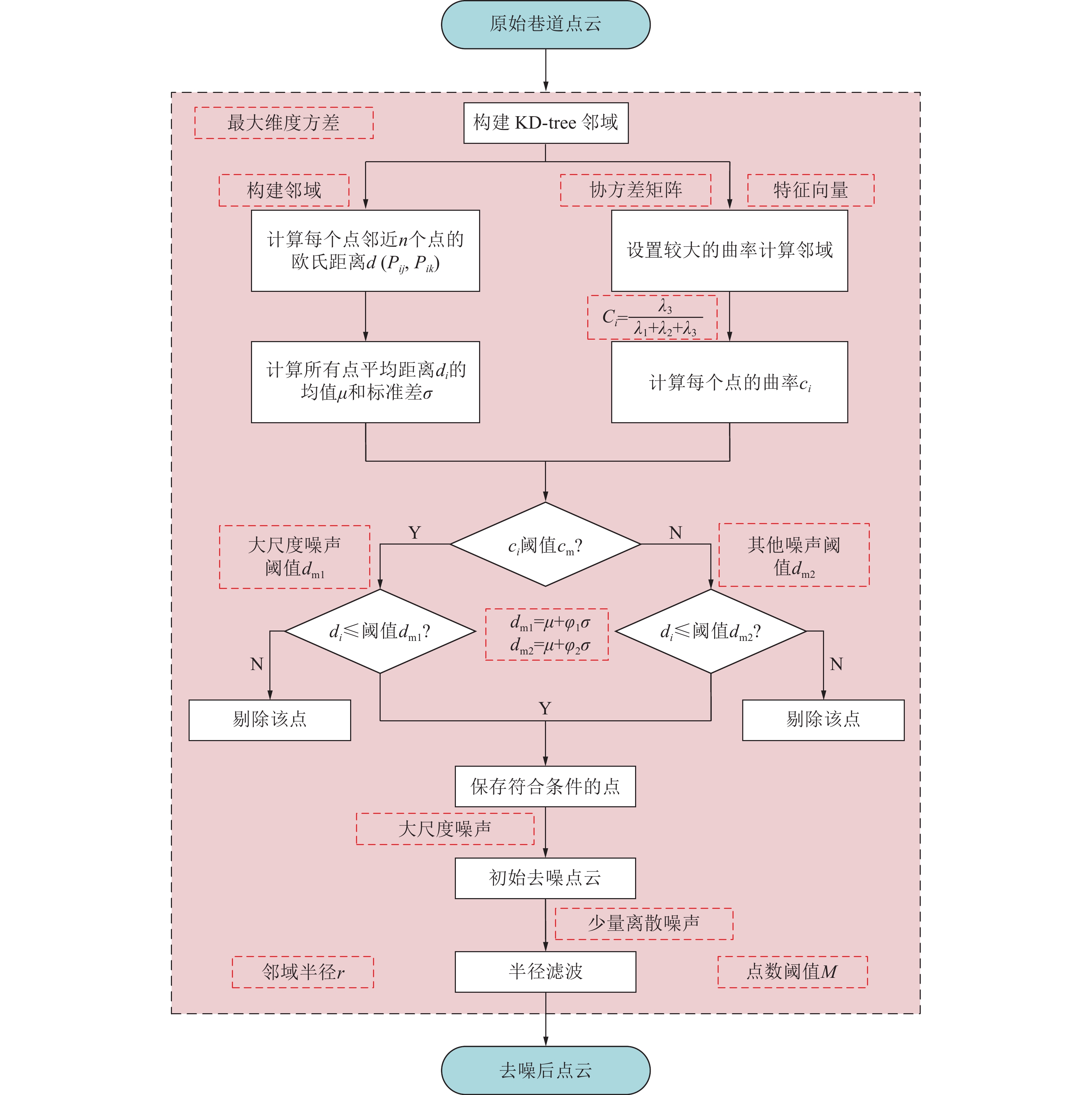
  • 摘要: 随着矿山智能化的发展,三维激光扫描技术也逐步应用到煤矿巷道监测中。由于井下煤矿巷道复杂的环境因素影响,利用三维激光扫描技术所获取的点云数据通常包含一系列噪点,会对后续的点云数据处理产生不利影响。研究采用曲率与统计滤波联合优化的方法,提出了一种基于改进统计滤波的多尺度融合点云去噪方法。首先,利用KD-tree构建待去噪巷道原始点云拓扑结构,在原始点云中每个点处构建邻域,并计算邻域内每2个点之间的平均欧氏距离和每个点的曲率;然后,设置曲率阈值对点云进行区分,将原始点云中的曲率值与预设的大尺度噪声阈值及其他噪声阈值进行比较,筛选得到初始去噪点云;之后,由于初始去噪点云中还可能包含部分离散点,再利用半径滤波去除较少的离散点,完成点云去噪;最后,在瓦斯煤层爆炸实验室模拟巷道和防空洞拱形巷道试验环境中对所提出的点云去噪方法进行试验研究。结果表明:所提出的基于改进统计滤波的多尺度融合点云去噪方法,能够在尽可能保留巷道表面点的情况下有效去除噪声点,并且通过与传统点云去噪方法的试验对比发现,传统统计滤波去噪后的巷道点云出现不同程度的空洞,已无法维持巷道结构,而本研究所提出的曲率与统计滤波的联合优化方法依旧保留着完整的巷道结构,在实验室模拟巷道中特征点保留率能够提高4.624%,在拱形模拟巷道中特征点保留率能够提高10.27%,煤矿巷道现场试验证明,该方法弥补了传统点云去噪方法的不足,更能满足矿山巷道监测的需求。

     

    Abstract: With the development of intelligent mining, 3D laser scanning technology has gradually been applied to coal mine tunnel monitoring. However, due to the complex environmental factors in underground coal mines, the point cloud data obtained through 3D laser scanning usually contains a series of noise points, which adversely affect subsequent point cloud data processing. This study proposes a multi-scale fusion point cloud denoising method based on improved statistical filtering using a joint optimization approach of curvature and statistical filtering. First, a KD-tree is used to construct the topological structure of the raw point cloud in the tunnel to be denoised. For each point in the raw point cloud, a neighborhood is constructed, and the average Euclidean distance between every two points in the neighborhood as well as the curvature of each point are calculated. Then, a curvature threshold is set to differentiate the points, comparing the curvature values of the raw point cloud with large-scale noise thresholds and other noise thresholds to filter out an initial denoised point cloud. Afterward, since the initial denoised point cloud may still contain some scattered points, a radius filter is applied to remove the fewer scattered points, completing the point cloud denoising process. Finally, the proposed point cloud denoising method is experimentally studied in a simulated tunnel environment of gas and coal dust explosion laboratory and arched tunnel. The results show that the proposed multi-scale fusion point cloud denoising method based on an improved statistical filter can effectively remove noise points while retaining the surface points of the tunnel as much as possible. Through experimental comparison with traditional point cloud denoising methods, it was found that the tunnel point cloud denoised by traditional statistical filtering had varying degrees of voids and could no longer maintain the tunnel structure. However, the joint optimization method of curvature and statistical filtering proposed in this paper still retains the complete tunnel structure. In laboratory simulated tunnel, the feature point retention rate can be increased by 4.624%, and in arch simulated tunnel, the feature point retention rate can be increased by 10.27%. Field tests in coal mine roadway have proven that this method can compensate for the shortcomings of traditional point cloud denoising methods and better meet the requirements of coal mine roadway monitoring.

     

/

返回文章
返回