高级检索

生态脆弱煤矿区水体中微生物群落特征及矿井充水指示

Characteristics of microbial communities in water bodies of ecologically fragile coal mining areas and indications for mine water filling

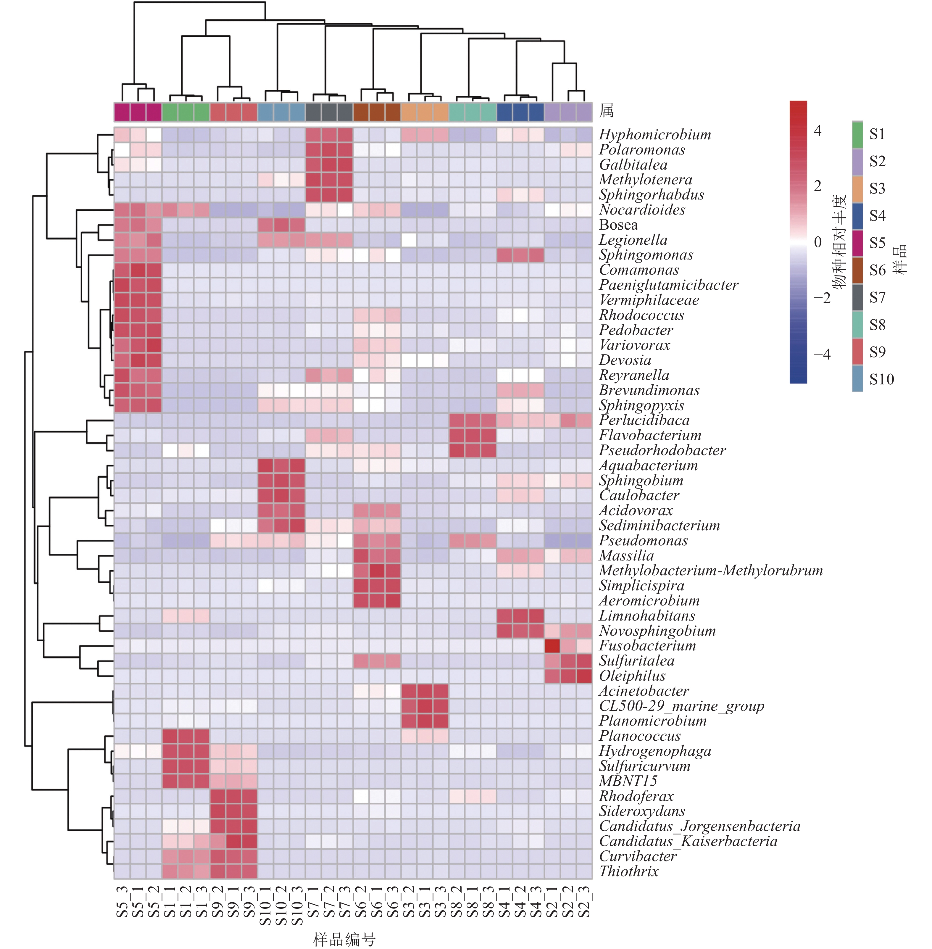
  • 摘要: 我国生态脆弱矿区水资源整体匮乏,但局部地区矿井涌水却异常巨大。对生态脆弱矿区异常矿井充水水源识别,对矿区生态环境保护意义重大。研究以涌水量超过1 000 m3/h的榆树湾煤矿为背景,在分析矿井涌水量特征的基础上,采集了研究区主要含水层和矿井涌水点的30个水样,开展了水样高通量微生物测序研究。对测序结果采用Alpha多样性分析、Beta多样性分析及微生物构成差异分析,系统研究了矿井水体中微生物群落特征,分析了矿井充水来源。研究结果表明:高通量测试结果通过了Coverage指数检验,验证了其用于矿井充水识别的可行性。但人类活动密切接触的水样显示出微生物更加丰富,需要在取样中有效规避。榆树湾煤矿浅表松散含水层中微生物丰富度和多样性都较高,以新鞘脂菌属(Novosphingobium)、梭杆菌属(Fusobacterium)和硫属(Sulfuricum)等微生物丰度最高;直罗组为代表的基岩含水层微生物丰富度较低,但微生物多样性较高,以丛毛单胞菌属(Comamonas)、蛲虫属(Vermiphilaceae)和巴氏杆菌(Paeniglutamicibacter)等微生物丰度最高。所有水样中最为优势的门类为变形菌门,占比达到35.5%~89.7%。Alpha多样性、PCoA和NSDM分析揭示了榆树湾矿井充水水源主要来自松散含水层和直罗组含水层。但Beta多样性分析发现,随着直罗组静储量的释放,松散层中离石组黄土充水比例进一步增大。综合分析显示,榆树湾煤矿目前为基岩含水层快速释水+离石组含水层持续释水模式的充水模式,矿井涌水统计分析结果验证了这一结论。研究为相似化学成分含水层充水识别,提供了新的方法。

     

    Abstract: The overall water resources in ecologically fragile mining areas in our country are scarce, but in some areas, mine water inflow is exceptionally large. The identification of abnormal mine water sources in ecologically fragile mining areas is of great significance for the protection of the ecological environment in the mining areas. This study takes the Yushuwan coal mine with a water inflow exceeding 1000 m3/h as the research background. Based on the analysis of the characteristics of mine water inflow, 30 water samples were collected from the main aquifers and mine water inflow points in the study area, and high-throughput microbial sequencing of water samples was conducted. The sequencing results were analyzed using Alpha diversity analysis, Beta diversity analysis, and differential analysis of microbial composition to systematically study the characteristics of microbial communities in mine water bodies and analyze the sources of mine water filling. The research results indicate that the high-throughput test results have passed the Coverage index test, verifying its feasibility for identifying mine water filling. However, water samples that have close contact with human activities show a greater abundance of microorganisms, which need to be effectively avoided in sampling. The abundance and diversity of microorganisms in the shallow loose aquifer of Yushuwan Coal Mine are relatively high, with the highest abundance being found in genera such asNovosphingobium,Fusobacterium, andSulfuricum. The microbial richness of the bedrock aquifer represented by the Zhiluo Formation is relatively low, but the microbial diversity is high, with the highest microbial abundance being found in genera such asComamonas,Vermiphilaceae, andPaeniglutamicacter. The most dominant phylum among all water samples isProteobacteria, accounting for 35.5% to 89.7%. Alpha diversity, PCoA, and NSDM analysis revealed that the water inflow in the Yushu Bay mine is mainly composed of loose layers and Zhiluo Formation. However, Beta diversity analysis found that with the release of static reserves in the Zhiluo Formation, the water source for filling the loose layer of Lishi loess further increases. Comprehensive analysis shows that the Yushuwan coal mine currently adopts a water filling mode of rapid release of bedrock aquifer and continuous release of Lishi Formation aquifer. The statistical analysis results of mine water inflow confirm this conclusion. The statistical analysis results of mine water inflow confirm this conclusion. This study provides a new method for identifying water filling in aquifers with similar chemical compositions.

     

/

返回文章
返回