高级检索

深部煤炭流态化开采装备自主行走机构多缸推进同步控制

Synchronization control of multi-cylinder propulsion for autonomous walking of deep underground fluidized coal mining equipments

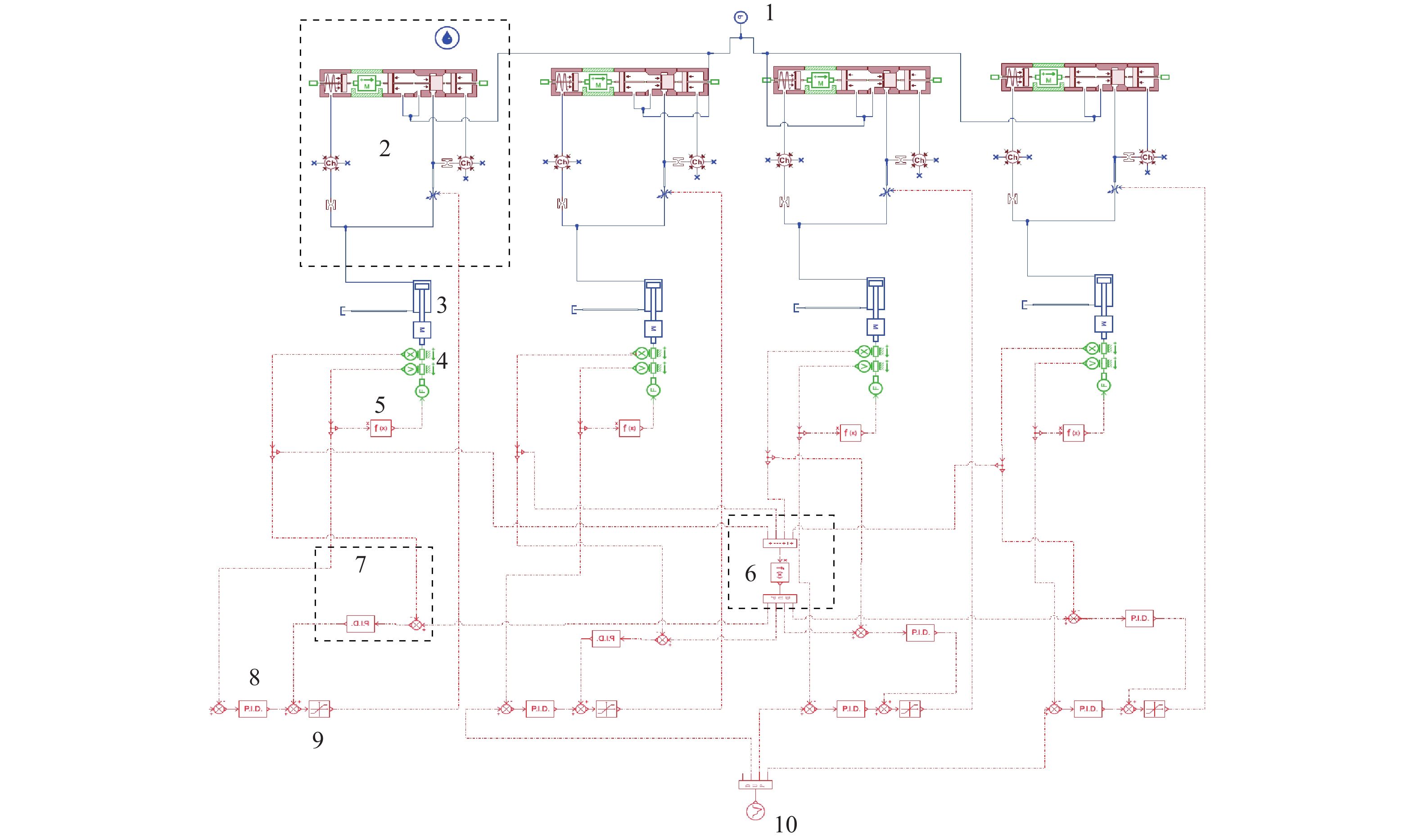
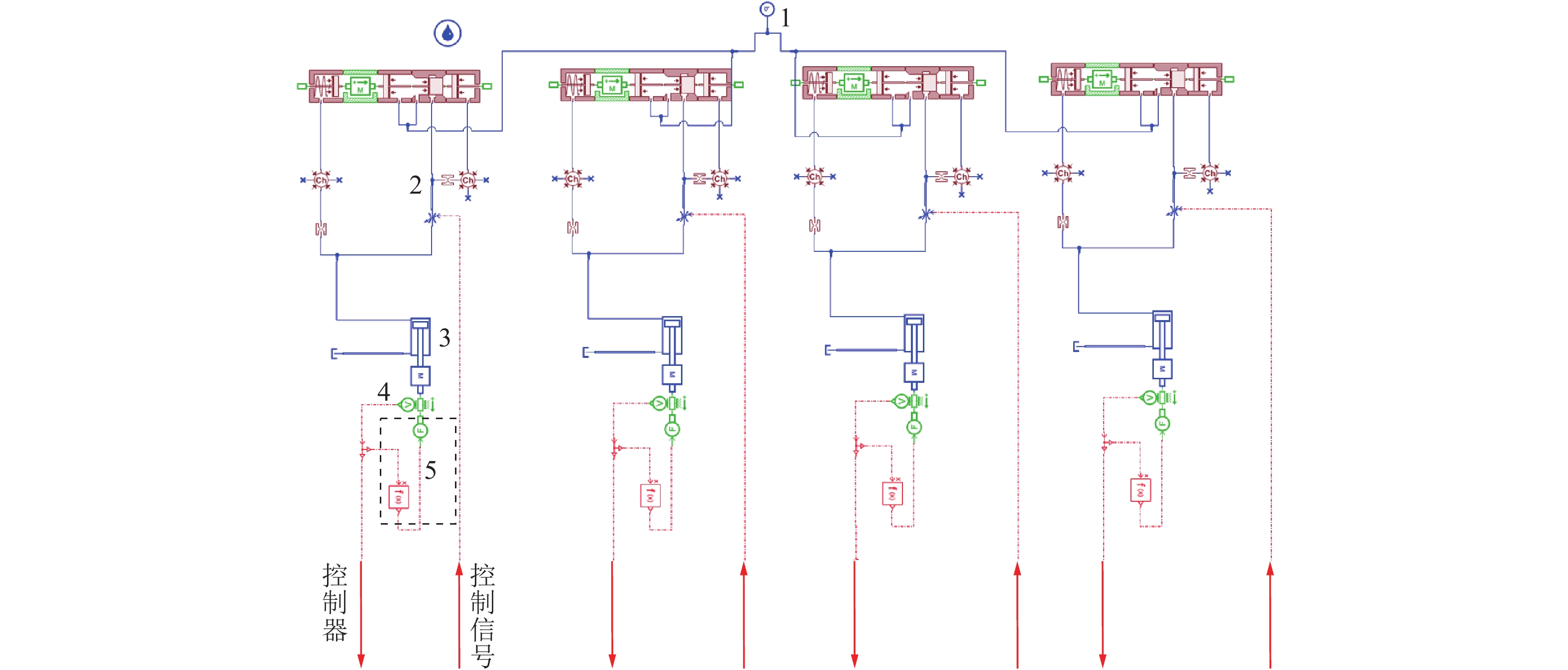
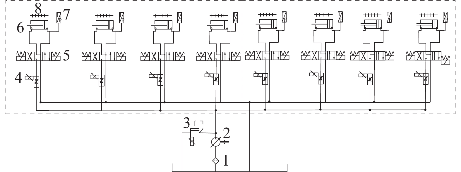
  • 摘要: 我国浅部煤炭正逐渐开采殆尽,向地球深部开发资源已成为必然趋势和国家需求。针对2 000 m以深的深部煤炭开采难题,设计了一种适用于深部煤炭流态化开采装备的自主行走机构,并重点对自主行走机构中液压推进系统的多缸同步控制难题进行了研究。首先,基于流态化开采工艺原理及装备组成,设计了一种增阻迈步式自主行走机构,可实现采掘、转化和输出等多舱体的分段式自主行走;其次,针对液压推进系统的多缸同步控制要求,分析对比了主从控制、相邻交叉耦合控制、偏差耦合控制、均值耦合控制4种控制策略以及比例、积分、微分控制(PID)算法、自抗扰控制器(ADRC)的优缺点,分别开展了在均匀负载、突变负载、时变负载3种工况下的控制性能仿真试验;再次,采用雷达图测评法对不同控制策略下的同步控制性能进行综合评价,最终选定基于ADRC的均值耦合控制方法为最佳同步控制策略;最后,研制自主行走机构试验台并开展了多液压缸同步控制试验,试验结果表明:当采用基于ADRC的均值耦合同步控制策略时,4个液压缸在不同工况下的最大同步误差均能保持在±5 mm以内,且具有优异的鲁棒性,可满足流态化开采装备自主行走机构的多缸同步推进要求。

     

    Abstract: The shallow coal in China is gradually being exhausted, and mining resources from deep parts of the Earth has become an inevitable trend and national demand. Faced with the difficulty of deep coal mining beyond 2000 meters, an autonomous walking mechanism suitable for fluidized mining equipment was designed, and the focus was on the problem of multi-cylinder synchronous control in the hydraulic propulsion system of this mechanism. Firstly, based on the principle of fluidized mining technology and equipment composition, a resistance increasing step type autonomous walking mechanism was designed, which can achieve segmented autonomous walking of multiple compartments such as excavation, transformation, and output. Secondly, in response to the requirements of multi-cylinder synchronous control in hydraulic propulsion systems, four control strategies, namely master-slave control, adjacent cross-coupling control, deviation coupling control, and mean coupling control, as well as the advantages and disadvantages of proportional-integral-derivative control(PID) algorithm and automatic disturbance rejection controller (ADRC), were analyzed and compared. Control performance simulation tests were conducted under three working conditions: uniform load, sudden load, and time-varying load. Once again, the radar chart evaluation method was used to comprehensively evaluate the synchronization control performance under different control strategies, and the mean coupled control method based on ADRC was selected as the optimal synchronization control strategy. Finally, an autonomous walking mechanism test bench was developed and multiple hydraulic cylinder synchronization control experiments were conducted. The test results showed that when using the mean coupled synchronization control strategy based on ADRC, the maximum synchronization error of the four hydraulic cylinders under different working conditions can be maintained within ± 5 mm, and they have excellent robustness. It can meet the requirements of multi-cylinder synchronous propulsion for the autonomous walking mechanism of fluidized mining equipment.

     

/

返回文章
返回